2025年6月14日星期六

终于对联名卡下手了

前天广发信用卡发布公告,自2025年8月1日起,暂停广发海航联名卡累计海航里程,同时暂停年度商旅类消费达标赠送里程。

图片

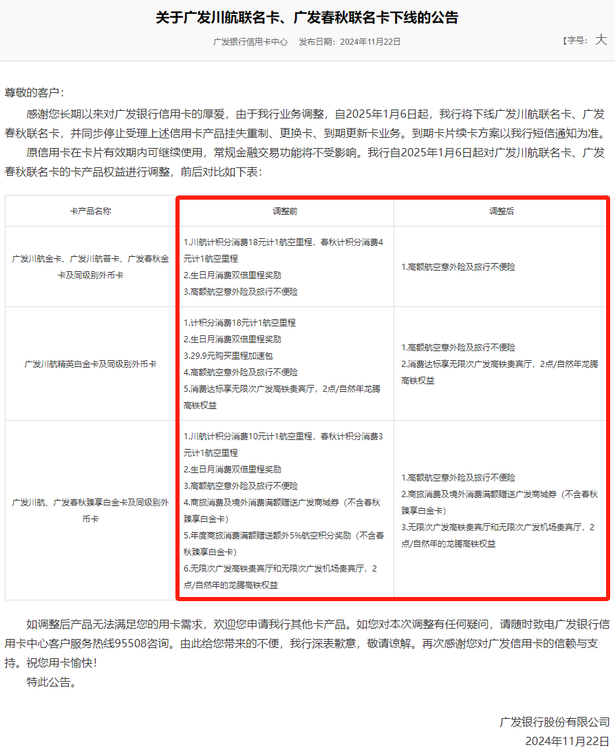
这不是广发首次暂停航司联名卡累计里程,去年11月22日,广发就发布公告暂停了川航和春秋航空联名卡累计里程。

图片

其实这也不是广发一家这么做,这几年已经有好几家银行调整了航司联名卡累计里程规则或年费政策。

比如光大(怎么哪里都有你)、中信、农行、浦发、广州银行等,他们终于开始对联名卡下手了。


1、光大信用卡发布公告称自2023年9月30日暂停海航海免联名卡积分兑换活动。

话说光大就这么一张航司联名卡,没折腾几年就结束了。

图片


2、中信信用卡发布公告称,自2025年3月1日起,调整航司联名卡和酒店联名卡的累计规则。

调整的内容实在太多,比如线下计积分MCC只剩20个,连餐厅5812都没有积分了。

当然最惨的是国航世界卡,每月累计里程上限仅2000里程。

图片


航司联名卡也可以解除上限限制,必须下面2个条件同时达标。但,国航世界卡仍然除外!


图片



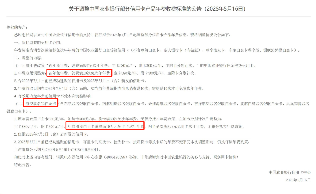
3、农行信用卡发布公告称,自2025年7月1日起申请的航司银联白金卡的年费政策,从刷满30次改为消费满10万元免次年年费。

老卡老办法、新卡新办法。离7月1日还有半个月,要办航司银联白金卡的同学抓紧时间咯~

图片


4、浦发信用卡发布公告称,自2026年1月1日起,调整东航、日航、南航联名卡的累计上限,全部砍半。

图片


5、广州银行发布公告称,自2024年8月26日起,使用南航明珠信用卡消费将不累计里程。

图片


6、简单总结

整体还是因为经济下行导致信用卡温暖升级,接下来肯定还会有更多银行调整航司联名卡的。

包括提高免年费门槛、提高里程累计比例、降低里程累计上限、减少线下计积分MCC、停发部分甚至全部卡种等。

我个人不是很喜欢办航司联名卡,主要是累计比例不如综合积分(但也贬值严重),所以这方面关注的比较少。

可能还有其他航司联名卡已经贬值了,欢迎留言补充。





飞猪618将于下周结束,各种突发好价和补货,我都会优先发酒旅群,毕竟速度最快(点此加群)。

如果花呗有额度,想为暑假囤点酒店的同学,可以扫码或或点击文末【阅读原文】查看我做的清爽版文档:

图片

继续简单推荐几家刚刚上线的飞猪酒店套餐,花呗付款都是不预约不出账单,随时可退款,过期自动退款。


1、上海奉贤前昇希尔顿酒店

客房2晚+双早,1099元。有效期到12月底,全程不加价,7月18日前入住可升行政房享行政礼遇。


复制口令,再打开淘宝/飞猪:77¥ CZ225 UrvEVsvBepJ¥ https://m.tb.cn/h.hYKza2g


这家位置比较偏,仅适合上海同学周边遛娃度假,亮点是暑假和国庆全程不加价!


图片



2、杭州康莱德酒店


豪华房1晚+双早+599元餐饮消费额度,1599元。有效期到12月底,暑假不加价!


复制口令,再打开淘宝/飞猪:39¥ MF937 vTHGVsvlj8O¥ https://m.tb.cn/h.hYI1Ezl


杭州著名网红酒店,位于钱江新城,楼下就是来福士中心和万象城,套餐约为日历房价6折,暑假不加价很友好。


图片


3、千岛湖洲际度假酒店


豪华房2晚+双早等,1999元。有效期到9月底,暑假旺季有加价。


复制口令,再打开淘宝/飞猪:59¥ tG-#22>lD g7dbVHaafW9¥ https://m.tb.cn/h.h1W1xI7


千岛湖的顶奢酒店之一,今晚24点会在产品页面上线1999-200券,券后1799/2晚,性价比还是可以的。


图片



4、其他江浙沪酒店


如果身在江浙沪,只想周边过个1-2晚的周末,但不确定出行目的地,可以看看下面几个通兑,也许会有灵感。


这些我都推荐过,所以这次就简单罗列,建议花呗囤货,不预约不出账单。


万豪集团-江浙沪30+店2晚通兑,套房2晚可拆分+行政礼遇,1288元-3188元,部分酒店全程不加价。


复制口令,再打开淘宝/飞猪:47¥ CZ005 AD27VOynBFr¥ https://m.tb.cn/h.6EuJL61



希尔顿集团-江浙沪17店1晚通兑,套房1晚+双早等,499元起。部分全程不加价,999元档及以上享一住升金。


复制口令,再打开淘宝/飞猪:37¥ HU071 Eg4qVOyr91z¥ https://m.tb.cn/h.6w2VQch 



德胧集团-江浙沪14店1晚通兑,客房1晚+双早+家庭正餐,498元。有效期到8月底,部分酒店暑假不加价。


复制口令,再打开淘宝/飞猪:88¥ HU591 02CQVOytDq0¥ https://m.tb.cn/h.6EuxbL7



开元森泊-6店1晚含早通兑,送乐园门票,599元起。有效期到12月底,旺季有加价。


复制口令,再打开淘宝/飞猪:27¥ HU287 Tvi5VOAjtGA¥ https://m.tb.cn/h.6EApdd5



开元集团-江浙沪6店2晚通兑,客房2晚+双早+餐饮抵用券等,666元。有效期到9月底,全程不加价。


复制口令,再打开淘宝/飞猪:17¥ tG-#22>lD S4U8VOQPqDn¥ https://m.tb.cn/h.6ELy2fv



开元集团-7城7店1晚亲子通兑,客房1晚+2大1小早餐+乐园门票,599元。有效期到9月底,部分酒店全程不加价。


复制口令,再打开淘宝/飞猪:97¥ CA381 i7e0VOQmhBf¥ https://m.tb.cn/h.6EQUB4C



世茂酒店-11城13店3晚通兑,客房3晚可拆分+双早,799元,有效期到10月底,全程不加价。


复制口令,再打开淘宝/飞猪:09¥ MF287 UO7hVO4sKDm¥ https://m.tb.cn/h.6E8cT6r



雅高臻享卡·悦享版2晚/3晚免费住,券后1099元,含2晚/3晚免费住房券+2张5折房价券等,暑假不加价。


复制口令,再打开淘宝/飞猪:49¥ CZ005 vKZpVO4FHhm¥ https://m.tb.cn/h.6Ef5o5H




往期推荐


我销卡了,你想到升级了

2025-06-13

图片

又下架了,真的要赶紧下手!

2025-06-12

图片

倒贴式官方活动

2025-06-11

图片

真的,我被光大骗了太多次

2025-06-10

图片

速度!大概率可中的定向双倍房晚

2025-06-09

图片

今年最能打的小神卡

2025-06-09

图片



没有评论:

发表评论

2026非刚性年费白金卡盘点:年费可积分抵扣,高权益卡推荐

本文盘点了农行黑金卡、建行大山白、邮储鼎致白、中信标准白金、兴业商旅白、交行麒麟白、工行特殊大白金及招行自由人生等8款非刚性年费白金卡。各卡年费均可用积分或消费达标减免,核心权益包括机场贵宾厅、接送机、延误险、挂号陪同就医等。适合希望以较低成本持有高端信用卡权益的用户。 Tag...