2026年4月22日星期三

五一前大促:300+三亚五一不加价,400+住开元套房,璞修送千元餐饮

美团“中饭协专场”五一前最后一波大促,覆盖三亚、长沙、丽江等地酒店。三亚君达海景酒店362元/晚,五一不加价;开元集团10店通兑448元/晚,节假日可用;丽江璞修雪山酒店送1000元餐饮券。所有套餐不约可退、过期自动退,部分周末/端午/暑期不加价,适合五一、端午、暑期出行。

Tags:

51小长假临近,最近天气也非常给力,温度不冷不热,非常适合出行,本周美团“中饭协专场”大促,也是51前的最后一场大促,给大家整理了美团酒店最新的高性价比好价清单,叠加美团的大额补贴(最高立减300元可以直接领),主打一个花最少的钱,住最舒服的房,部分房型库存有限,尤其是节假日不加价的热门款(比如五一、端午、暑期等),囤了一定要早点约。

所有套餐不约可退,过期自动退,大家完全可以先囤,就算临时更改行程,也没有任何损失,零风险放心囤本周可以继续0.08元购80机票券包,直播间购物车下拉可看见)。

囤券步骤:
1、点击直接领100/200券

2、扫描下方二维码领券,300券每个号可以领1张,多号多领,看见第一时间领,不会太多

图片

3、扫码进入美团直播间,左上角领券(最高减300),右下角搜目的地或酒店名称
图片

ps:300大额券,上方的二维码可以领1张,直播间可以领3张,一共可以领4张,如果买的套餐比较多,可以换号多领!多单叠加,价更优。


爆款速览(部分下午15点开售):

✅448/晚(498*1-50券)开元集团10店通兑,含双早/风味餐饮套餐,节假日可用,部分酒店不加价,长春可约1100+的套房

✅428/晚(468*5-200券)长沙机场voco酒店,可视房态升级为最高房型68平的单卧套房,日历房含早1000+/晚,4折,全程不加价,五一、端午、暑期、周末全部可约,早点锁房

599/晚(1998*1-200券)长沙保利橘洲诺雅酒店,含早+500减200餐饮券+旅拍等,全程不加价,日常900+/晚,对比6.4折左右,全程不加价,五一、端午、暑期、周末、中秋全部可约,热门日期早点锁房,正对橘子洲、近岳麓山、 五一广场,楼下就是恰同学少年广场网红打卡点

2094/晚(4488*1-300券)丽江金茂璞修雪山酒店,璞修雪山套房,含早+2份早餐+双人欢乐时光休闲小吃礼遇+1000元餐饮抵扣券1份(吃个午餐/晚餐/下午茶一点问题没有,等于住宿实际一晚才1500+)+欢迎水果+Minibar软饮玉龙雪山景区首道门票+旅拍等等,有效期到12月底,7.15前和8.24后周末不加价,端午、中秋也不加价(15点开售)

874/晚(1899*2-300券)三亚海棠湾喜来登度假酒店,海景房含早+双人自助晚餐+其他权益,周末不加价,好价可囤

362/晚(799*4-300券)三亚君达海景酒店,含早+正餐+五一、端午、周末全程不加价,三亚五一不加价的酒店非常少,看见有需要一定要第一时间锁

✅499/晚(2199*1-200券)万宁神州半岛假日度假酒店,园景房含早+每日丰富玩乐活动,周末不加价,日历房700+/晚,对比6.7折

✅649/晚(1398*1-100券)武汉香格里拉大酒店,豪华阁行政大床房,有早餐,有行政待遇,下午茶、双人自助晚餐,比日历房性价比更高,周末不加价(15点开售)

✅824/晚(899*4-300券)武汉世茂希尔顿酒店,行政江景房,含早+双人自助晚餐+行政酒廊欢乐时光&下午茶,周末、暑期不加价(15点开售)

✅449/晚(999*1-100券)扬州万达颐华酒店,豪华大/双床套房/家庭套房/亲子套房可选,性价比高,含早,5.4-5.5/国庆10.5-10.7、周末、端午、暑期、中秋不加价(15点开售)

530/晚(580*1-50券)成都天府皇冠假日酒店,可约100平皇冠单卧套房,2份早餐+晚间双人自助简餐(除单卧套房其它不享有)+下午茶礼遇|(豪华大不可享)+入住欢迎水果(预约套房可享)+送站服务-五选一,周末、暑期、端午不加价(15点开售)

724/晚(799*4-300券)上海松江广富林宰相府酒店,1含早+相府礼遇(点心、时令水果、特色茶),首轮mini酒水畅饮,相当于一份下午茶了,周五不加价,周六+300/间夜,五一+500/间夜(15点开售)700+起住进上海500年的明代古宅酒店+水乐园

✅999/晚,1999/2晚天目湖涵田度假村,80平湖景高级套房含早+天目鱼头双人土味餐+必住春日礼遇】度假村日常活动+180°湖景半山温泉门票(无限次)+旅拍体验一份+聆湖湾乐园礼包-错峰版,周末、暑期不加价,日历房1800+/晚,5折,周六入住差价大(15点开售)

✅549/晚(1199*1-100券)天目山都喜天丽酒店,loft庭院房,含早+专属旅拍3张+双人天目古窑艺术馆门票+周五不加价,和日历房差价大,3.2折,周五不加价

✅599/晚(1299*1-100券)厦门喜来登酒店,高级套房,含早+双人行政酒廊礼遇+现场Live乐队表演,周末、端午、暑期不加价,比旺季基础房还便宜点击购买

724/晚(1599*2-300券)厦门五缘湾凯悦酒店,105平凯悦套房,含早+嘉宾轩礼遇+恒温泳池+24小时健身房+室内干蒸湿蒸+入住欢迎礼遇,日历房含早要1700+,4折左右,喜欢的放心入,周末不加价

1188/晚(1288*1-100券)Club Med地中海白日方舟·太仓度假村,含早+3小时初阶道滑雪票2张(价值近600元)+三选一:半天托管/KTV/麻将+五一限定阿尔卑斯雪山咖啡艺术节体验券,周五不加价,除去赠送的权益,房券实际花费非常少,江浙沪可以囤上点击购买

549/晚(599*1-50券)南太湖山庄,园景别墅2晚,含早+下午茶+萌宠乐园入园门票1份(2大1小)等等,4折左右,还有一个园景亲子房,823/晚(898*4-300券),7月前,周末不加价,7月后周五不加价(15点开售)

1379/晚(2958*1-200券)凉山文旅泸沽湖隐奢逸境酒店,含早,送600的餐饮代金券,等于实际一晚就1k出头,还送泸沽湖景区门票等权益,性价比更高,日历房一晚接近2500了,套餐明显更划算,周末、端午、暑期都不加价


还有一些五一、暑期不加价其他爆款酒店写在次条了,大家记得关注,没加群的公众号对话框回复“加群”,小助理拉你,突发爆款或bug会第一时间同步社群!


01

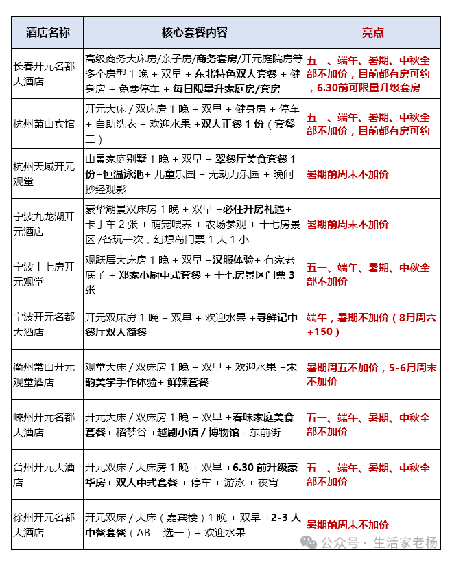
开元10店通兑

448/晚(498*1-50券),含双早/风味餐饮套餐,部分可升级房型, 五一节假日可用,有效期到9月29日,共10家酒店可选,所有酒店都给大家放下面图了,可以参考,基本都比日历房便宜不少。

图片

比如长春开元名都大酒店,可约房型非常多,直接可以约高级商务套房.

图片

这个房型日常一晚含早接近1200,套餐448拿下,性价比立竿见影,如果没约高级商务套房,6.30前入住每日还能限量升套,早餐、正餐都有了,还全程不加价,目前五一等热门日期都还可以约。

图片

10家酒店都送了正餐, 部分还送了乐园门票,可以囤上,不约可退,特别江浙沪,强烈建议上车!

囤券步骤:
1、点击直接领100/200券
2、扫码进入美团直播间,左上角领券,右下角购物车搜:开元
图片


02

长沙机场voco酒店/长沙保利橘洲诺雅酒店

428/晚(468*5-200券)长沙机场voco酒店,可视房态升级为最高房型68平的单卧套房,日历房含早1000+/晚,4折,近机场+地铁(距黄花机场T1/T2 直线约400–700米),适合赶机/转机/商务出行。

599/晚(1998*1-200券)长沙保利橘洲诺雅酒店,含早+500减200餐饮券+旅拍等,全程不加价,日常900+/晚,对比6.4折左右,市中心江景C位、正对橘子洲、近岳麓山、 五一广场,楼下就是恰同学少年广场网红打卡点,步行可达冬瓜山夜市,吃喝方便,周边3km内有橘子洲景区、岳麓山、岳麓书院、湖南博物院、五一广场、文和友等,一定要早点约

两家酒店的最大优势是全程不加价,五一、端午、暑期、周末全部可约,热门日期早点锁房。

囤券步骤:
1、点击直接领100/200券
2、扫码进入美团直播间,左上角领券,右下角购物车搜:长沙
图片
图片


03

丽江金茂璞修雪山酒店

2094/晚(4488*1-300券)璞修雪山套房,含早+2份早餐+双人欢乐时光休闲小吃礼遇+1000元餐饮抵扣券1份+欢迎水果+Minibar软饮+每日供氧+玉龙雪山景区首道门票+穿梭市区巴士+铂爵旅拍+在店活动体验,这家已经很久没促销了,有群友前几天还再问,美团是目前能买到低价的最好渠道了,送1000元餐饮券是最大亮点,覆盖酒店内正餐、下午茶等一点问题没有,相当于房费再打折,加上赠送的双人门票,性价比拉满了。

图片

有效期到12月底,暑期7.15前和8.24后周末不加价,端午、中秋也不加价,这两个时段是丽江的旅游旺季,常规加价概率非常高,早点锁,五一虽需加价,但套餐原价已远低于日历房,需要的闭眼入!不约可退!

囤券步骤:

文章开头二维码领300券,扫码进入美团直播间,左上角领券,右下角购物车搜

图片

这家也是玉龙雪山景区内唯一一家度假酒店,海拔约3100米,躺看日照金山的绝对 C位


04

三亚海棠湾喜来登度假酒店

874/晚(1899*2-300券)海景房含早+双人自助晚餐+丛林户外拓展【攀爬体验、闯关游戏等】+户外萌宠乐园参观+机场穿梭巴士+免税店穿梭巴士+海岛观光游园小火车双人票1次,周末不加价,好价可囤!

囤券步骤:

文章开头二维码领300券,扫码进入美团直播间,左上角领券,右下角购物车搜

图片

仅送的双人自助晚餐就值个600+了(口碑在线、品类多),等于住宿一晚就花了600左右,对比日历房1000+/晚的价格,套餐明显更划算,更何况还有其他玩乐权益,亲子活动非常丰富,800㎡水上乐园、718㎡室内儿童乐园、泳池(和隔壁JW万豪共用),带娃在酒店玩2天基本不会重样!

三亚的酒店直播间还挺多的,甚至有五一不加价的酒店

三亚君达海景酒店,362/晚(799*4-300券),高级海景房,含早+正餐+五一、端午、周末全程不加价,300多一晚五一不加价,追求性价比的早点锁房,酒店马路对面就是椰梦长廊 + 沙滩,步行3–5分钟到海边,近机场,打车10–15分钟,早班机/晚班机友好,去天涯海角、南山寺、西岛、大小洞天等也都很近。

三亚海棠湾万丽酒店,419/晚(1829*2-300券),豪华房含早,五一仅+298/间夜,其他时间都不加价,有效期到7月11日

三亚亚龙湾迎宾馆,649/晚(1399*1-100券),80平庭院家庭小套房,含早+正餐等,5.5-6.30不加价,错峰去非得合适


05

天目山都喜天丽酒店

549/晚(1199*1-100券),LOFT庭院房,含早+专属旅拍3张+双人天目古窑艺术馆门票+周五不加价,看看周五日历房的价格,含早一晚要1700+,套餐仅549/晚,还多了双人天目古窑艺术馆门票,江浙沪闭眼入!

图片
囤券步骤:
1、点击直接领100/200券
2、扫码进入美团直播间,左上角领券,右下角购物车搜:天目山
图片

酒店就在天目山景区内,被竹林、山景包围,负氧离子爆表,整体是泰式兰纳风情+江南山水,大堂、庭院、连廊都很出片,不用出国就像在清迈度假,酒店负一楼有天目古窑非遗展馆,遛娃也非常合适。

图片


06

厦门喜来登

599/晚(1299*1-100券),72平高级套房,含早+双人行政酒廊礼遇+现场Live乐队表演,周末、端午、暑期不加价!

暑期这家价格不便宜,目前看接近1000/晚了(临近更贵),套餐多了双人行政礼遇(下午茶+欢乐时光)才599/晚,比旺季基础房还便宜!,性价比非常高了,厦门也是节假日非常热门的一个旅行目的地,碰上不加价的,建议提前囤,不约可退!

囤券步骤:
1、点击直接领100/200券
2、扫码进入美团直播间,左上角领券,右下角购物车搜:厦门
图片
图片

这家是万豪旗下老牌五星,位置非常好,在岛内市中心、双地铁(鼓浪屿码头直达15分钟左右)、近SM商圈,去哪都方便。

厦门五缘湾凯悦也不错,105平套房,券后724/晚,有早餐,有行政待遇,4折的力度非常划算了

图片



其他领券方法:

1、点击直接领100/200券

大家可以通过上面的页面查看每日促销爆款还有热门的通兑
图片

最后这个链接是全量房券,文章里面推荐的套餐如果直播间没有,可以通过全量房券去搜索购买,临时出行或近期没囤货建议收藏,页面上方位置切换成自己需要去的目的地,搜索框搜索酒店名称或者自行查找需要的酒店,点击购买即可(偶尔会出现bug套餐)

点击这里搜索需要的酒店购买

图片


双击屏幕,未来可以获得更快的推送

微信又又改了推送机制,加星不错过每次活动,没有加群的小伙伴,公众号对话发送“加群”,会有助手拉你进群,消息更快一步。
长文不方便读,可以点击上面的🎧标识,这样可以更大程度的节省时间。
时间仓促,本文难免有纰漏,还请大家指正,如果你觉得内容对你有帮助,还请点赞,收藏,转发帮助更多的人


如果看到这里对你有帮助,点击在看和点赞
文章检索通过公众号右上角的搜索按钮搜索
公众号对话发送“加群”,联系助理加相关的群
图片
推荐超值活动,各种极限玩法
信用卡,酒店,旅行,购物,一个都不少
如果你喜欢上面这些记得关注加星哦

没有评论:

发表评论

云闪付3元还款券及立减金 免费领取任务攻略

云闪付用户通过APP内“玩赚中心”可首次开通账单查询领取3元还款券,另有多项任务(如转账10元得0.5元、单笔支付满0.62元得2元pay券等)可获立减金。活动仅部分账号可见,需自行测试,无明确截止日期,建议尽早参与。 Tags: 云闪付 还款券 立减金 ...