2026年3月3日星期二

万豪春促房券指南:含SNP享积分房晚,周末不加价,有效期至5月31日

本文汇总万豪集团春季促销房券,所有套餐均含SNP(积分与房晚),有效期至2026年5月31日。涵盖全国多地通兑及单店套餐,部分套餐周末、清明及劳动节不加价,适合计划春季出游、进行会籍挑战或囤货的旅客。购买前可领取优惠券,使用花呗或信用卡支付更灵活。

Tags:

此次春促万豪的房券全部都有SNP,有效期大部分都到5月31日,部分套餐清明节劳动节可用,江浙沪区域的春假可能是此次春促的大漏。
图片
这些带snp的房券对于现在刚刚入坑进行万豪白金挑战的用户来说,简直是福音,毕竟以金卡开始挑战8晚白金是没有早餐的,这些房券就是最好的囤货机会。
此次春促期间(3.2-3.31),万豪玩法如下:
万豪爆款套餐低至777元/3晚,购买春促含房套餐均可累计万豪会员积分及房晚。并可参加万豪旗舰店Q1挑战赛每次入住额外送2500积分;每个品牌入住,额外送一个尊贵房晚,Q1期间,在旗舰店预订并入住,住满2晚,可获得一次抽奖机会;住满4晚,可以再获得一次抽奖机会;入住lux品牌酒店,可以额外获得2 次抽奖机会,至低1元住宝格丽
图片
下面是Q1报名链接:
复制下面口令打开飞猪app09¥ CZ057 cOoCUrVIAUS¥ https://m.tb.cn/h.i0eHkjB

积分嘉年华活动会场:

一积分抽:88-888元万豪日历红包、迪士尼500元券、新加坡航空888元券、whoo天气丹礼盒套装等...

一积分兑:龙腾超值权益、万豪酒店入住权益,迷你吧券、双人儿童早餐、双人咖啡券、双人酒水券等,尤其在没有行政酒廊的酒店非常实用,如果没有白金以上会员,儿童早餐也刚需,只要1积分,红包和权益券都需要通过飞猪预订以下酒店日历房时使用,权益券需要在预订页勾选

复制下面口令打开飞猪app47¥ HU108 xJAxUr4VEws¥ https://m.tb.cn/h.iZLsOs7 

图片
图片
囤货指南,先领券后下单,券后价更低。

1、0.1元购买130元万豪老客券包,需要特邀

复制下面口令打开飞猪app58¥ HU293 z10gUqJ5AdU¥ https://m.tb.cn/h.iZdVzvZ 

2、万豪国际集团旗舰店-0.1元购-70元新客券包

复制下面口令打开飞猪app79¥ CZ057 kVH7UJqdOj0¥ https://m.tb.cn/h.iZpvdwr

3、万豪新客福朋喜来登套餐满减券,指定可用商品-满600减40-万豪40元套餐券

复制下面口令打开飞猪app09¥ MF287 OFs6UJq3CIv¥ https://m.tb.cn/h.ib3RVQ2 

本篇我们分为下面3个方面来写,可通兑序列号搜索
通兑爆款(1-13)
单店爆款(14-45)
香港、澳门爆款(46-51)
所有套餐有花呗的用花呗,花呗用完用信用卡囤货!
爆款合集图片图片图片

复制口令打开飞猪app购买

07¥ MF937 Otw8UITc7Go¥ https://m.tb.cn/h.iYumdmN


01

通兑爆款



01

万豪集团古都北京西安武汉等10城47店3晚可拆分通兑


  

亮点低于双11,259/晚起,门槛更低,品牌覆盖更广,门店数是去年春促的2倍,包含多个古都、博物馆等热门目的地(北京、西安、武汉、沈阳、兰州、郑州、开封、呼和浩特、包头、银川),要知道西安等地的核心区万豪系基础房,单晚裸价都不止300+了,这个价格能拿下 ,还含SNP+会员入住礼遇,且超50%以上酒店做到全程不加价,性价比真的拉满了,特别开春可以赏花了,
囤上备用。

购买:复制口令打开飞猪或者淘宝app

27¥ HU108 4ajGUKziAz2¥ https://m.tb.cn/h.iZQDV1K

图片

可以上下滚动的图片 

套餐内容

777元/3晚(259每晚):西安浐灞万枫、西安 Moxy

999元/3晚(333每晚):郑州航空港万怡、西安蓝海风万怡、西安城市中心 Moxy 

1299/3晚(433每晚):北京海淀雅乐轩、北京怀柔雅乐轩、北京延庆万豪、开封大宏喜来登、兰州众邦喜来登、武汉光明万丽、西安赛瑞喜来登

2199/3晚(733每晚):西安海荣JW万豪、北京海航大厦万豪、北京未来科学城万怡

2499/3晚(833每晚):西安威斯汀大酒店、北京紫檀万豪行政公寓、北京乐多港万豪

2799/3晚(933每晚):北京金隅喜来登酒店、北京新青海喜来登、武汉襄投万豪

价格对比

777/3晚,是2家西安酒店,仅五一不适用,其他时间不加价,对比套餐259/晚的价格优势非常明显。

图片

999元/3晚郑州航空港万怡无加价日期,可以优先约五一等节假日,

最推荐1299/3晚档位,覆盖城广,只要避开不适用日期,出行前再和日历房比比价就行。

有效期:到5月31日,加价规则见详情页。

推荐指数:4.8颗星(满分5颗星)

购买:复制口令打开飞猪或者淘宝app

27¥ HU108 4ajGUKziAz2¥ https://m.tb.cn/h.iZQDV1K



02

618起万豪集团39店通兑2晚可拆分+双人早餐


  

亮点含SNP+2晚含早可拆分,部分酒店清明,51劳动节可用,部分需要补差,包含双早,可以拆分,包含30多个城市,有SNP,可以捡漏春假。提前核销给2个12岁以下的儿童早餐,这个是对非白金用户友好,也给更多的用户安利冲一个白金的念想。

购买:复制口令打开飞猪或者淘宝app

08¥ MF278 lKvhUJpzAor¥ https://m.tb.cn/h.iZYJpSW

图片
图片

可以上下滚动的图片 

套餐内容

一共有5档,39家店,我们重点说清明节和51劳动节可用的,其他的只要大家能用得到的,也可以囤货。

618元起/2晚(309每晚):九寨沟万怡酒店、崇礼源宿酒店

718元起/2晚(359每晚):毕节越秀万豪万枫酒店

888元起/2晚(444每晚):九寨沟德尔塔酒店 、广东鹤山方圆福朋喜来登、泰州万怡酒店 、遂宁首座万豪酒店、宜宾产城竹颂万怡酒店、银川喜来登酒店、株洲美的万豪酒店 

1088元起 /2晚(544每晚):锦州喜来登酒店 、湖州南浔福朋喜来登、清远狮子湖喜来登度假、云浮新兴筠城喜来登、舟山喜来登绿城酒店、淄博喜来登酒店

价格对比

618/2晚的九寨沟万怡仅五一加价50/间夜,几乎等于没有,清明春假周末随便哪天去住都是划算的。

图片

崇礼源宿酒店五一也才加价91/晚

重点可以看看888/1088/2晚套餐,清明51可用酒店比较多,这种通兑只有大促的时候才有,价格基本就是上半年能买到的低价了,其实逛过那么多地方,我觉得宝藏小城才是度假的最优选,物价低,人少,基本每个城市都有不同的美景和美食,可以囤上看看不一样的风景。

有效期:到5月31日,加价规则见详情页

推荐指数:4.8颗星(满分5颗星)

购买:复制口令打开飞猪或者淘宝app

08¥ MF278 lKvhUJpzAor¥ https://m.tb.cn/h.iZYJpSW



03

万豪江浙赏花踏青36家店2晚可拆通兑


  

亮点494/晚起,含SNP,计入万豪旅享家积分和房晚,回血同时还能冲会籍,对常旅客非常友好,包含江浙沪春游宝藏目的地36店含双早2晚可拆分,其中30家店周末不加价,部分门店节假日也不加价,樱花季、清明小长假都能放心用,特别3月开始江浙沪樱花、桃花、油菜花次第绽,不管是去赏花,还是出游,这个套餐无疑是今年春天江浙沪出行的性价比和灵活度最优选,囤它就够了。

购买:复制口令打开飞猪或者淘宝app

08¥ HU108 EYsuUKz84S4¥ https://m.tb.cn/h.iaRDs1D 

图片

可以上下滚动的图片 

套餐内容

988/2晚(494每晚):南京四方酒店,傲途格精选、无锡绿发万怡酒店、宜兴富力艾美酒店、宁波外滩 Moxy酒店、新昌万怡酒店、台州旗隆万豪酒店

1188/2晚(594每晚):常州星河万丽酒店、常州金坛万豪酒店、常州富力喜来登酒店、溧阳万豪酒店、南京金轮万怡酒店、徐州喜来登酒店、义乌万豪行政公寓、绍兴上虞万豪酒店、温州空港万豪酒店、温州乐清万怡酒店

1388/2晚(694每晚):常州万豪酒店、南京金丝利喜来登酒店、嘉兴万豪酒店、宁波东港喜来登酒店、台州喜来登酒店、温州喜来登酒店

1588/2晚(794每晚):南京珺懋酒店,傲途格精选、南京华泰万丽酒店、南京景枫万豪酒店、南京金茂威斯汀大酒店、南京威斯汀温泉度假酒店、南通万豪酒店、徐州万豪酒店、义乌万豪酒店、宁海喜来登酒店、

1888/2晚(944每晚):无锡绿发万豪酒店、宁波万豪酒店、宁波威斯汀酒店、温州万豪酒店、温州威斯汀酒店

价格对比

988/2晚,宁波老外滩moxy酒店和台州旗隆万豪酒店全程可用不加价

1188/2晚常州富力喜来登全程不加价

其他的南京、无锡、绍兴等都是看花的好地方,避开加价日期错峰去赏花性价比都不错,比如988/2晚的无锡绿发万怡酒店日常含早635/晚,对比立省100+/晚,基本和日历房都有几百的差价,看好目的地囤就行了

图片

南京:鸡鸣寺樱花大道,3月中旬盛开!粉白花海绵延,药师塔俯瞰绝美,地铁3/4号线直达,选1588/2晚档位的南京金茂威斯汀或威斯汀温泉都不错,

无锡:鼋头渚樱花谷连太湖,惠山古镇夜樱映古建,可以选绿发万豪或绿发万怡等。

常州溧阳:南山竹海可漫步竹林见熊猫,住溧阳万豪不错

绍兴新昌:沃州湖十里桃花3月中旬绽放,住新昌万怡

绍兴上虞:覆卮山油菜花盛开,梯田金黄漫山,住绍兴上虞万豪

有效期入住有效期26.3.3到5.31,其他加价规则见详情页

推荐指数:4.8颗星(满分5颗星)

购买:复制口令打开飞猪或者淘宝app

08¥ HU108 EYsuUKz84S4¥ https://m.tb.cn/h.iaRDs1D 



04

万豪集团福朋喜来登品牌50+店通兑2晚通兑


  

亮点:304/晚起(记得领券,券后价更低),含SNP,2晚含早可拆分,2026.3.31前预约,额外赠2位12岁及以下儿童早餐,覆盖全国38城50+门店,有608、708、808、908、1108、1208共6个档位,选择丰富,使用灵活,是商务、旅行出行的性价比之选。

购买:复制口令打开飞猪或者淘宝app

09¥ CA381 f9iCUKziXTN¥ https://m.tb.cn/h.iaRwmBQ

图片

套餐内容

608/2晚(304每晚):千岛湖福朋喜来登酒店、泉州惠安福朋喜来登酒店

708/2晚(354每晚):河源巴伐利亚庄园福朋喜来登度假酒店、琼中福朋喜来登酒店、重庆永川福朋喜来登酒店、烟台福朋喜来登酒店、儋州福朋喜来登酒店、海口国际机场福朋喜来登酒店

808/2晚(404每晚):吴川鼎龙湾福朋喜来登酒店、嘉兴福朋喜来登酒店、成都安仁福朋喜来登酒店、苏州吴中福朋喜来登酒店、太仓宝龙福朋喜来登酒店、湖州福朋喜来登酒店、常州经开区福朋喜来登酒店、长春高新益田福朋喜来登酒店、绵阳福朋喜来登酒店、长春汽开区福朋喜来登酒店、重庆北站福朋喜来登酒店

908/2晚(454每晚)西安高新区福朋喜来登酒店、大同平城福朋喜来登酒店、国家会展中心天津福朋喜来登酒店、长沙天心福朋喜来登酒店、西安大雁塔福朋喜来登酒店、杭州龙禧福朋喜来登酒店、上海万信福朋喜来登酒店、安顺黄果树福朋喜来登酒店、长沙步步高福朋喜来登酒店

1108/2晚(554每晚):神州半岛福朋喜来登酒店、广州天河合景福朋喜来登酒店、苏州姑苏福朋喜来登酒店

1208/2晚(604每晚):三亚福朋喜来登酒店

价格对比

推荐708、808、908这三个档位,覆盖酒店更多,性价比也不错,比如708/2晚的河源巴伐利亚庄园福朋喜来登度假酒店,日历房含早在500+/晚,对比立省300左右。

808/2晚的成都安仁福朋喜来登酒店,4月和日历房比差价大,日常含早在800+/晚,5折左右

图片

需要的可以先囤上,基本上和日历房比都能省了200左右,反正不约可退!

有效期入住有效期26.3.3到5.31,加价规则见详情页

推荐指数:4.6颗星(满分5颗星)

购买:复制口令打开飞猪或者淘宝app

09¥ CA381 f9iCUKziXTN¥ https://m.tb.cn/h.iaRwmBQ



05

万豪海南22家酒店3晚多档通兑


  

亮点:含SNP,999/3晚起,价格和去年双11持平,333/晚起,送每日双早,去海南度假必选套餐之一,覆盖三亚、万宁、陵水、海口、儋州、琼中热门旅行地,每个档位囤一个,基本把海南热门景点能玩个遍,部分酒店全程不加价,就算加价,算上补差也比日历房价格低。

购买:复制口令打开飞猪或者淘宝app

89¥ CZ321 rTFQUKzRZj2¥ https://m.tb.cn/h.iZQD0cJ

图片

套餐内容

999/3晚(333/每晚):儋州福朋喜来登酒店、海南琼中福朋喜来登酒店 

1599/3晚(533/每晚):海口万丽酒店、海口喜来登酒店、三亚海棠湾万丽度假酒店、三亚福朋喜来登酒店、神州半岛福朋喜来登酒店

1899/3晚(633/每晚):海口万豪酒店、三亚海棠湾喜来登度假酒店、香水湾万豪度假酒店

2199/3晚(733/每晚):海口威斯汀酒店、神州半岛喜来登度假酒店、三亚泰康臻品之选度假酒店

3099/3晚(1033/每晚):海口丽思卡尔顿酒店、三亚海棠湾民生威斯汀度假酒店、三亚绿发山海天JW万豪酒店、三亚绿发山海天酒店,傲途格精选、三亚亚龙湾万豪度假酒店、石梅湾艾美度假酒店、三亚喜来登度假酒店、蓝湾绿城威斯汀度假酒店、石梅湾威斯汀度假酒店

价格对比:每个档位都合适,999/3晚的儋州福朋喜来登酒店全程可用不加价,4月后差价大。

1599/3晚首选海口万丽、三亚福朋喜来登、三亚海棠湾万丽这三家,节假日有加价不多可用,周末都不加价,基本每个酒店都送玩乐权益,比如三亚福朋喜来登清明及大部分周末不加价,五一也仅加150/间夜,和日历房比差价明显。

图片

1899/3晚三亚海棠湾喜来登万豪,清明五一加价可约

2199/3晚三三亚泰康臻品之选度假酒店清明五一加价可约

3033/3晚适合追求住宿体验的,首选还是节假日可用酒店

有效期:到5月31日,加价规则见详情页。

推荐指数:4.8颗星(满分5颗星)

购买:复制口令打开飞猪或者淘宝app

89¥ CZ321 rTFQUKzRZj2¥ https://m.tb.cn/h.iZQD0cJ



06

香港10店通兑2晚连住享早餐+餐饮额度


  

亮点:1688/2晚起,一晚仅844元起,延续了双11的SNP+会员入住礼遇,对于不是白金用户,十分友好,10店2晚连住含早+餐饮额度((最高500,可用于黑珍珠米其林餐厅),部分酒店限时预约可享额外礼遇:房型升级、欢迎礼遇等,部分酒店全程不加价,极大地降低了出行成本,重点是今年港澳万豪可以直连在线预约了!不需要打电话预约了!非常方便。

购买:复制口令打开飞猪或者淘宝app

09¥ CZ028 pACWUKzRUgC¥ https://m.tb.cn/h.iaRDNgb

图片

可以上下滚动的图片 

套餐内容

1688/2晚(844每晚):香港沙田万怡酒店,每次入住200港币餐饮额度,26.3.31前预约5月入住,额外享1000万豪旅享家积分+免费升级房型

2588/2晚(1294每晚):

香港数码港艾美送400港币餐饮额度,26.3.31前入住,额外赠送欢迎礼物一份;

香港东涌福朋喜来登送500港币餐饮额度;

香港天际万豪送200港币餐饮额度;

香港海洋公园万豪酒店送300港币餐饮额度,26.4.1月月5.31前入住,额外再赠送200餐饮额度;

香港东涌世茂喜来登送300港币餐饮额度,26.3.31前入住,额外赠送幺凤凉果包;

香港万怡酒店送200港币餐饮额度

3388/2晚(1694每晚):

香港万丽海景酒店送200港币餐饮额度

香港喜来登酒店送500港币餐饮额度

香港柏宁酒店,傲途格精选送300港币餐饮额度,26.3.31千预约可免费升级豪华城景客房

价格对比

1688/2晚的香港沙田万怡酒店这次提前预约入住,有额外的积分和免费升房权益,比双11力度更大香港的酒店房间面积普遍较小,一般来说,普通酒店标准间通常在15-20平左右,一些经济型酒店的房间面积可能更小在10-12平方米,这家基础房面积就有27平,相比之下优势明显。

2588/2晚,重点可以看下香港万怡酒店,双11这家是在3388套餐里的,这次门槛更低,一晚仅1294元

香港海洋公园万豪酒店性价比不错,亲子游可以看看,仅清明、五一不适用,其他时间可用不加价,日常含早在1500+/晚,对比日历房,套餐完胜!还有300餐饮额度,26.4.1月月5.31前入住,额外再赠送200餐饮额度,等于有500的餐饮额度,够吃一顿正餐了,这也是去年双11没有的权益。

图片

其他几家也不错,转机的话天际万豪最佳;游玩大屿山则东涌世茂喜来登酒店合适(比去年双11多送了200餐饮额度,可用日期内不加价,选个周末去性价比高);香港数码港艾美酒店适合想 "慢节奏度假"、不想挤市区的旅友,亲子游也可以选这家,靠近香港大学、香港科技大学(数码港校区),海滨公园也可以散步、玩沙等。

3388/2晚:喜欢海景和购物娱乐集中的万丽海景酒店,性价比高;注重购物方便和酒店新装修以及美食的选喜来登;追求潮流地标和铜锣湾核心位置的选柏宁酒店,傲途格精选,清明及大部分周末不加价,仅4.15-4.19/五一不适用。

我推荐的话选香港喜来登酒店,每周五、六有加价,避开加价和不适用日期,和日历房比差价不小,

图片

酒店位于尖沙咀黄金位置,逛街购物方便,酒店是全新装修,有黑珍珠一钻餐厅「天龙轩」(粤式点心 / 海鲜很出名),300餐饮额度哪怕单点几道招牌菜也划算。

有效期入住有效期26.3.5到5.31,其他加价规则见详情页

推荐指数:4.8颗星(满分5颗星)

购买:复制口令打开飞猪或者淘宝app

09¥ CZ028 pACWUKzRUgC¥ https://m.tb.cn/h.iaRDNgb



07

168起万豪集团中国香港8家酒店单人自助餐通兑


  

亮点包含万豪香港旗下8间酒店单人自助餐,午餐/晚餐168、268、298、398、498共5个档位,灵活随心兑,可搭上面的香港酒店通兑,对比香港本地五星酒店自助餐门市价、团购价便宜不少,部分日期不适用,具体见详情页,不用住店也可以使用,使用前需要提前1天预约

购买:复制口令打开飞猪或者淘宝app

39¥ CZ001 fe6IUrU8OKX¥ https://m.tb.cn/h.ibHMUHI

图片
图片

可以上下滚动的图片 

套餐内容

168元自助午餐:香港万怡

268元自助午餐:香港喜来登、香港天际万豪、香港东涌世茂喜来登、香港数码港艾美(限周末)、香港海洋公园万豪、香港万丽海景

298元自助晚餐:香港万怡

398元自助晚餐:香港天际万豪、香港沙田万怡

498元自助晚餐:香港万丽海景、香港喜来登、香港东涌世茂喜来登、香港海洋公园万豪

价格对比

比如香港天际万豪晚餐自助团购大概420-430左右,这次促销仅398元

香港喜来登午餐自助团购大概在330左右,这次268

基本都能省个几十到上百不等,特别搭配上面的香港通兑,性价比非常高。

有效期:用餐时间3.5-5.31,预约时间3.2-5.28

推荐指数:4.6颗星(满分5颗星)

购买:复制口令打开飞猪或者淘宝app

39¥ CZ001 fe6IUrU8OKX¥ https://m.tb.cn/h.ibHMUHI



08

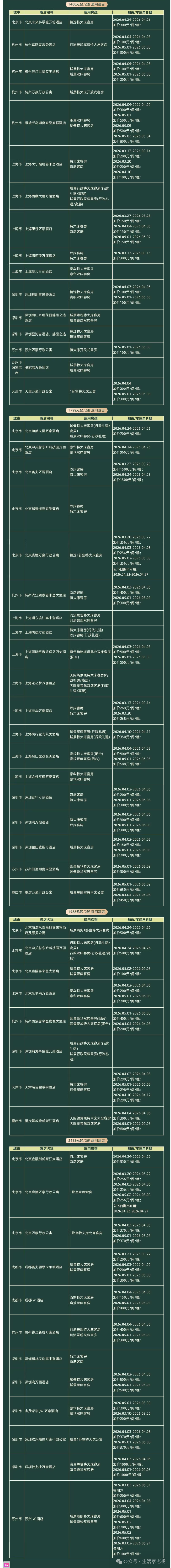
周末专享丨万豪集团110+店通兑2晚可拆分+双人早餐


  

亮点周五周六周日可用,万豪集团十城110+店通兑,2晚可拆分 8档价格可选 含双人早餐,入住有效期至2026年5月31日,2026年3月31日前预约可额外享至多2份儿童早餐

因为周末专享,除了涉及到清明和劳动节的大部分周末都是不用补差的。

购买:复制口令打开飞猪或者淘宝app

59¥ CZ005 4WkIUqE2I25¥ https://m.tb.cn/h.iZTXCxV

图片
图片

可以上下滚动的图片 

套餐内容

688 元起 / 2 晚:成都 AC 酒店,成都蒲江花样年福朋喜来登度假酒店,杭州未来科技城万豪万枫酒店,杭州余杭万豪万枫酒店,昆山万怡酒店,重庆江津万怡酒店

888 元起 / 2 晚:北京海淀雅乐轩酒店,成都首座万丽酒店,杭州余杭万豪行政公寓,上海徐汇 Moxy 酒店,上海绿地万怡酒店等

1088 元起 / 2 晚:北京未来科学城万怡酒店,成都恒邦天府喜来登酒店,广州南沙越秀喜来登酒店,杭州临安万豪酒店,杭州西溪万怡酒店,杭州临安青山湖科技城万丽酒店等

1288 元起 / 2 晚:北京延庆万豪酒店,北京海淀永泰福朋喜来登酒店及服务公寓,成都天府丽都喜来登饭店,成都首座万豪酒店,杭州西湖区万怡酒店,杭州钱江新城万怡酒店,杭州武林万怡酒店,杭州临平万丽酒店,上海苏宁环球万怡酒店,上海崇明由由喜来登酒店等

1488 元起 / 2 晚:北京未来科学城万怡酒店,杭州富阳喜来登酒店,杭州滨江世融艾美酒店,杭州万豪行政公寓,绿城千岛湖喜来登度假酒店,上海大宁福朋喜来登酒店等

1788 元起 / 2 晚:北京海航大厦万豪酒店,北京中关村东升科技园万丽酒店,北京富力万丽酒店,北京新青海喜来登酒店,北京紫檀万豪行政公寓,杭州滨江银泰喜来登大酒店,上海浦东滨江喜来登酒店,上海明捷万丽酒店,上海国际旅游度假区万怡酒店等

1988 元起 / 2 晚:北京海淀永泰福朋喜来登酒店及服务公寓,北京中关村东升科技园万丽酒店,北京金隅喜来登大酒店等

2488 元起 / 2 晚:北京金融街威斯汀大酒店,北京紫檀万豪行政公寓,北京万豪行政公寓,成都富力丽思卡尔顿酒店,成都 W 酒店,杭州钱江新城万豪酒店,深圳博林天瑞喜来登酒店等

价格对比

688元2晚:昆山万怡酒店,这个价格没的说,而且最关键的是酒店有行政酒廊

888元2晚:北京海淀雅乐轩酒店,5.1-5.3不加价

下面几家都有行政酒廊,算是加分项

成都首座万丽酒店,5.1-5.3补差250元,上海绿地万怡清明节和劳动节的周末都不用补差,苏州合景万怡酒店,清明和4.11加价100元,五一加价200元,其他时间都不加价。

下面这几家虽然没有行政酒廊,但全程不加价,苏州吴江盛虹万丽酒店、深圳联投东方万怡、上海圣淘沙万怡、上海徐汇Moxy、杭州余杭万豪行政公寓没有加价日期,所有日期都可约。

1088元2晚:北京未来科学城万怡酒店,成都恒邦天府喜来登酒店:设行政酒廊,提供全天茶点、欢乐时光,成都恒邦天府喜来登酒店全程不加价。

1288元2晚:鉴于这个档位大部分酒店都有行政酒廊,那么主要看一些不用补差的酒店,比如上海红塔豪华精选,杭州临平万丽,杭州西湖区万怡酒店(无酒廊),北京海淀永泰福朋喜来登酒店及服务公寓(无酒廊)

1988元2晚:推荐天津瑞吉酒店,这个劳动节期间差价很大

有效期入住有效期26.3.3-5.31,加价规则见详情页,部分酒店礼遇如下

图片

可以上下滚动的图片 

推荐指数:4.8颗星(满分5颗星)

购买:复制口令打开飞猪或者淘宝app

59¥ CZ005 4WkIUqE2I25¥ https://m.tb.cn/h.iZTXCxV



09

588起万豪新疆6店通兑2晚可拆分+双早+享积分房晚

亮点:新品,294/晚,含早可拆分享SNP,覆盖新疆伊宁、库尔勒、乌鲁木齐、赛里木湖等多个热门目的地,计划春季去新疆玩的,囤这个套餐没错,有3家酒店全程不加,覆盖清明、江浙沪春假及五一假期,性价比相当可以,新疆春季可玩的也很多,草原渐绿、湖水初蓝,不少地方花也开了,完美适配新疆 "串线游玩" 的特点,对比各大平台单晚订房价,性价比直接拉满。

588档:伊宁万豪万枫酒店、库尔勒万怡酒店(全程不加价)

788档:乌鲁木齐福朋喜来登、伊宁福朋喜来登(全程不加价)

988档:库尔勒万丽酒店(全程不加价)

1688档:赛里木湖AC酒店(首晚加赠双人哈萨克奶茶套餐1份)

购买复制口令打开飞或者淘宝app

19¥ MF168 HU1NUKzOKgp¥ https://m.tb.cn/h.ia8aLgM



10

万豪万枫品牌全国多地50店2晚含早可拆分通兑

亮点:包含全国50家万枫,加价日期不可用日期友好,折扣力度在75折左右,热门城市的热门酒店也都涵盖在内。

购买复制口令打开飞或者淘宝app

88¥ HU287 YqOjUrdi7a6¥ https://m.tb.cn/h.i0oSU8v 


11

1388起万豪集团JW万豪通兑2晚可拆分+双人早餐

亮点含SNP,低至694/晚起,2晚双早可拆分,覆盖全国20店JW万豪通兑,部分酒店不加价,这个通兑把万豪的高端奢华品牌拉低入手门槛,77%酒店价格竞争力在85折以内,不到700/晚住JW,只要你对住宿品质有要求的,这个通兑闭眼囤。

购买复制口令打开飞猪或者淘宝app

48¥ CA381 wbHPUJCtZqN¥ https://m.tb.cn/h.i0iO5xB


12

668起青岛威斯汀/青岛富力艾美2店通兑1-2晚可拆分

亮点含SNP,668/晚青岛威斯丁,含早+咖啡,推荐888/2晚青岛富力艾美,可拆分不含早,价格比双11低,且加价少,富力艾美5月仅周末+100/间/晚,清明、五一不适用(威斯汀3.17-3.19/4.16-4.18也不适用),这家位置也不错,青岛市北区,到青岛栈桥、八大关等热门景点都不远,酒店隔壁就是万达广场。

购买复制口令打开飞猪或者淘宝app

79¥ HU006 UlDDUrg3JmN¥ https://m.tb.cn/h.i0HfB1o


13

1488起万豪集团厦门5店通兑2晚含早可拆分

亮点2晚可拆分+每日双早,包含厦门万豪酒店会议中心、厦门万丽、厦门百琪万怡、厦门同安万豪源宿、厦门集美喜来登共5家酒店,基本仅五一和一些特殊周末需要加价,其他时间不加价,适宜Q1活动跨品牌&酒店打卡,大促叠加Q1后回血力度拉满。

购买复制口令打开飞猪或者淘宝app

79¥ CZ005 LBYUUsZGQlw¥ https://m.tb.cn/h.ibjGEai 

图片

这个通兑游玩路线还是比较集中的,环东海岸线3店:厦门万丽酒店、厦门同安源宿酒店、厦门万豪酒店及会议中心,距离近,体验海上日出日落、环海岸线骑行

厦门集美喜来登大酒店,属于近两年新开业的酒店,临近集美学村,体验人文之旅

厦门百琪万怡,海景客房,厦门岛内游推荐住这家


01

单店爆款



14

长白山万达喜来登


  

亮点:含SNP,1099起2-3晚连住+双早+餐食或玩乐体验+度假礼遇,3月还是滑雪旺季,价格相较4月会贵一些,2699/2晚,和双11持平,送了每日滑雪场门票(含雪具)+水乐园门票+汉拿山温泉门票等权益,还可在入住期间免费试用威斯汀雪屋,4-5月入住送接送服务+度假区观光缆车等,4月是蓝冰尾声,冰裂清晰,5月半冰半水,云海概率高,这个季节去,也可以欣赏不一样的美景,住宿相对旺雪季性价比更高。

购买:复制口令打开飞猪或者淘宝app

97¥ HU591 VAm4UKzkHT5¥ https://m.tb.cn/h.iaRzlMh

图片
图片

可以上下滚动的图片 


套餐内容

图片

价格对比

3月入住,送的滑雪等玩乐权益,价格算下来肯定比日历房便宜的多,4-5月和日历房比,优势也非常明显,2晚省个三四百不是问题。

有效期:入住有效期26.3.3到5.31,其他规则见详情页

推荐指数:4.5颗星(满分5颗星)

购买:复制口令打开飞猪或者淘宝app

97¥ HU591 VAm4UKzkHT5¥ https://m.tb.cn/h.iaRzlMh



15

金茂三亚亚龙湾丽思卡尔顿酒店


  

亮点亚龙湾顶奢标杆,1499/晚起,2晚套餐,4个房型任选,含双早+专属美食体验,和牛海鲜烧烤 / 索菲娅浪漫晚餐 / 漂浮下午茶按需选,和去年双11对比权益更灵活、房型选择更多、使用限制更少、高端房型福利升级,且亲子友好,Ritz Kids的儿童俱乐部包括室内室外一体化空间、户外游乐场地、儿童水滑梯、恒温儿童泳池等,还有专门陪玩的儿童大使,每天不重样的玩乐项目,清明五一加价可用。

购买:复制口令打开飞猪或者淘宝app

27¥ HU006 9NoQUKzQ3ZH¥ https://m.tb.cn/h.7A7t86h

图片

可以上下滚动的图片 

套餐内容

2999起丽景阁客房(阳台)2晚连住含早+双人和牛海鲜烧烤自助晚餐+随行 2 位 6 岁以下儿童用早餐等(1499每晚)

3888起丽涛阁客房(直通泳池/阳台)2晚连住含早+双人索菲娅浪漫晚餐1次+首日享甄选红酒1瓶+双人白天场匹克球45分钟体验等(1944每晚)

4888起华海阁客房(行政楼层/阳台)2晚连住含早+每日2大2小行政酒廊5次餐食+单人30分钟法儿曼面部护理一次+双人白天场匹克球45分钟体验+每日2件免费洗衣或熨烫服务等(2444每晚)

5388起园景1卧室特大床丽园居别墅(私享泳池)2晚连住含早+别墅漂浮下午茶+随行2位6岁以下儿童用早餐+免费加1张床+Ritz定制2.0小狮子玩偶1只+双人白天场匹克球45分钟体验等(2694每晚)

价格对比

1499/晚起,这个性价比不言而喻,部分日期需要补,但是算下来房券的性价比依然非常高,推荐的话个人比较推荐4888/2晚的华海阁套餐,省心,含每日2大2小行政酒廊餐食,一天5顿吃在酒店,住在酒店,不用费心想吃什么,玩什么,一价全包,重点是还可以免费加1张床(含单早),多人家庭非常合适,追求性价比就选基础档,含早+双人和牛海鲜烧烤自助晚餐,澳洲和牛、海鲜畅吃,价值1000+,等于住2晚就花了不到2000元,不到5折。

有效期入住有效期26.3.3到5.31,其他规则见详情页

推荐指数:4.6颗星(满分5颗星)

购买:复制口令打开飞猪或者淘宝app

27¥ HU006 9NoQUKzQ3ZH¥ https://m.tb.cn/h.7A7t86h



16

三亚亚龙湾瑞吉度假酒店


  

亮点1659/晚起,含snp,3个房型可选,五一不适用,4-5月入住性价比更高,他家的房型面积都比较大,基础房也有73平,人不多的话选最便宜的档位我认为就可以了,含每日2大2小早(6岁以下),人多就选115平套房,房间可加床1张,追求入住体验的,直接选两居临海别墅,面积有176平,含每日4早,+下午茶,机场接近/送机,24小时管家服务+私密庄园海景蜜月、亲子、轻奢度假闭眼冲。

购买:复制口令打开飞猪或者淘宝app

38¥ HU591 H0wjUqWwL7B¥ https://m.tb.cn/h.7AnSqT0

图片
图片
图片

可以上下滚动的图片 

套餐内容

图片

以上套餐均含:每日早餐+庄园小火车、椰林海景游乐园畅玩+客房内咖啡胶囊及茶包+海岛老钱风庄园旅拍+畅玩瑞吉海上泳池+8Om观光浮桥+瑞吉马刀香槟入夜仪式等

价格对比:最低档的甄选海湾房日常含早都要2000+/晚,对比立省400左右晚

庄园园景套房日常含早在3200+/晚,对比立省700左右

两居临海别墅对比日历房低至6.6折

节假日差价也很大,可以提前囤上,出行前再和日历房比比价。

图片

有效期入住有效期26.3.5到5.31,其他规则见详情页

推荐指数:4.5颗星(满分5颗星)

购买:复制口令打开飞猪或者淘宝app

38¥ HU591 H0wjUqWwL7B¥ https://m.tb.cn/h.7AnSqT0



17

蓝湾绿城威斯汀度假酒店 


  

亮点1888/2晚,944/晚,含SNP+正餐1次等权益,前500套预约4月、5月入住享免费升级到至尊海景房,3月31日前预约可额外赠网红溶洞泳池浆板1份(半小时视体验),全程不加价,仅屏蔽了五一假期,其他时间,清明、江浙沪春假都可用不加价,刚好可以连休6天,不用加价去住,和日历房比省太多了,还有每日威斯汀家庭活动权益,每周五、六还有免费的泡泡趴等亲子活动。

购买:复制口令打开飞猪或者淘宝app

18¥ HU926 YfwLUKzQlpy¥ https://m.tb.cn/h.7A7tCIr

图片

套餐内容

1888/2晚(944每晚)豪华海景房含每日2大1小自助早餐(6岁以下儿童)+海岛风味套餐1次+迷你吧+旅拍+每日威斯汀家庭活动等权益

图片

可以上下滚动的图片 

价格对比
下图是清明日历房含早价格,1500+/晚,套餐仅944/晚,省了近600/晚,还送正餐等玩乐权益,避开五一,不管是五一还是周末去住都非常合适,这家酒店可以说是陵水清水湾度假的首选,全龄友好,独占清水湾C位,人少景美,直通清水湾 "会唱歌的沙滩",周边景点密集(南湾猴岛 10 分钟、分界洲岛 20 公里),对比三亚湾/亚龙湾同档次酒店,944/晚的价格非常亲民了。

图片

有效期:入住有效期26.3.11-5.31,仅五一不适用,其他时间全部可用不加价

推荐指数:4.6分

购买:复制口令打开飞猪或者淘宝app

18¥ HU926 YfwLUKzQlpy¥ https://m.tb.cn/h.7A7tCIr



18

三亚亚龙湾喜来登度假酒店


  

亮点:2299/晚,1晚仅1149元,含snp和各种权益以后性价比非常高了,这次的促销房型也是高级房58平的海景豪华尊贵客房,含每日双人自助早餐,送1份中式套餐3选1(午餐&晚餐)+啤酒套餐1次+玩乐权益,基本上一价全包了,3月21日后避开节假日加价时间段,其他周末都是不加价的,包含江浙沪的春假也是不加价的,清明也才加价200/间夜,连休6天去三亚玩一趟时间非常充足。

购买:复制口令打开飞猪或者淘宝app

09¥ CZ007 8Hm5UKzQKtM¥ https://m.tb.cn/h.iZQymxo

图片
图片
图片

可以上下滚动的图片 

套餐内容

2299海景豪华尊贵客房2晚(1149每晚),含每日双人自助早餐,送1份中式套餐3选1(午餐&晚餐)+啤酒套餐1次+玩乐权益

价格对比

日历房含早1300+/晚,更何况套餐还送了正餐+玩乐权益,对比省个1000左右不是问题,可以放心入

图片

有效期入住有效期26.3.3到5.31,其他规则见详情页

图片

推荐指数:4.6颗星(满分5颗星)

购买:复制口令打开飞猪或者淘宝app

09¥ CZ007 8Hm5UKzQKtM¥ https://m.tb.cn/h.iZQymxo



19

三亚亚龙湾万豪度假酒店


  

亮点:含SNP,1200/晚起,含每日2大2小早+双人海鲜烧烤自助晚餐1次,还有一堆玩乐权益,亲子党、度假党直接闭眼冲,特别5月价格是最优的(除51),比节假日旺季便宜近一半,还包含双人海鲜自助晚餐,单算餐食就能省不少,3-4月相对高一些,大家根据自己的出行需求,选择合适的套餐即可,这家是亚龙湾绝对c位,2020年翻新,曾经国内cat等级最高的万豪酒店,亚龙湾的白沙滩和玻璃海拍照非常出片,可以拍照打卡。

购买:复制口令打开飞猪或者淘宝app

68¥ MF168 pecLUKz99dn¥ https://m.tb.cn/h.iZQyuKa

套餐内容

图片
图片

可以上下滚动的图片 

价格对比

随便对比一下5月的日期价格,含早在1400+/晚,套餐一晚仅1200元,还送双人海鲜自助晚餐,这个就值400+了,明显套餐性价比更高。

图片

有效期入住有效期26.3.2到5.29,其他规则见详情页

推荐指数:4.6颗星(满分5颗星)

购买:复制口令打开飞猪或者淘宝app

68¥ MF168 pecLUKz99dn¥ https://m.tb.cn/h.iZQyuKa



20

神州半岛喜来登&福朋喜来登


  

亮点含SNP,999/2晚起,比去年双11还优惠了100元,特别神州半岛福朋喜来登酒店,还是全程不加价的,屏蔽了元宵节前后、清明和五一不可用,其他时间均可用不加,神州半岛喜来登部分日期加价也才100/间夜,非常温和,特别今年江浙沪有春假+清明共6天假期(‌4月1日至4月3日‌放春假,与清明节假期4月4日至6日连休),可以去这里玩3天,清明再去海南其他地方玩,性价比非常高

购买:复制口令打开飞猪或者淘宝app

68¥ CZ356 hzVXUq1hP5g¥ https://m.tb.cn/h.7AksZZq

图片
图片
图片

可以上下滚动的图片 

套餐内容

神州半岛福朋喜来登

999/起豪华房(大床/双床)2晚连住(499每晚)

1688/套起海滨套房(特大床)2晚连住(844每晚)

神州半岛喜来登

1399/套起庭院客房(大床/双床)2晚连住(699每晚)

1599/套起海景客房(大床/双床)2晚连住(799每晚)

两店共享权益:均含每日2大1小自助早餐+儿童树攀体验1次+儿童疯狂音乐泡泡趴1次+海岛专业旅拍1次,含5张电子精选照片+入住期间享cdf 部分门店8.5折-9.0折+酒店至王府井国际免税港穿梭巴士+神州站至酒店往返穿梭巴士+cdf 三亚国际免税城往返穿梭巴士等

价格对比

神州半岛福朋喜来登可用日期内全程不加价,豪华房含早在700+/晚,对比立省200+/晚,1688/2晚的海滨套餐面积84平,日常含早都要1500+/晚了,套餐多了1小自助早餐,还送一堆玩乐权益,5折左右,想要住的舒适,直接选这个。

图片

神州半岛喜来登避开加价日期和不适用日期,随便选这个套餐都比日历房价优。

有效期入住有效期26.3.3到5.31,不适用日期及加价规则见详情页

推荐指数:4.6颗星(满分5颗星)

购买:复制口令打开飞猪或者淘宝app

68¥ CZ356 hzVXUq1hP5g¥ https://m.tb.cn/h.7AksZZq



21

万豪三亚海棠湾威斯汀2-3晚连住含正餐+双早

亮点:往期大促爆款,价格与双11持平,但新增儿童专属福利、实用礼遇,且覆盖春日错峰季,比单纯降价更具性价比,单晚比日历房省 500-800元,酒店有超1万平米泳池集群(河道泳池 + 沙滩泳池),度假体验非常不错。

2499元豪华客房2晚(含双早+海鲜晚餐)

2488元局部海景房2晚(含早午餐)

3599元豪华客房3晚(含双早+2次正餐)

3899元海景尊贵客房3晚(含双晚+晚餐)

购买复制口令打开飞猪或者淘宝app

49¥ CA381 beDWUr7Y1aB¥ https://m.tb.cn/h.i0S0WeM 


22

三亚艾迪逊2晚连住含双人早餐+晋餐厅双人晚餐自助火锅

亮点:价格与双11持平,新增房型升级、专属餐饮礼遇,完美覆盖海棠湾 "低调奢华 + 免税度假" 刚需, 3-4月错峰入住加价少,送每日亲子主题活动,20000㎡人造海洋、私属沙滩等顶奢配置,亲子家庭非常合适, ,还能累计万豪旅享家积分和房晚。

5088元起观海客房2晚(含双早+海鲜火锅)

6488元起全海景风尚开间套房2晚

购买复制口令打开飞猪或者淘宝app

37¥ CZ193 hydRUr7TmWZ¥ https://m.tb.cn/h.i0v88p3


23

1999起万豪石梅湾艾美含早玩乐2-3晚享正餐+旅拍1次

亮点:含SNP,累计万豪积分及房晚,园林景观房1999/2晚,2999/3晚,3月整月都不加价,4-5月部分周末不加价,避开加价日期,性价比都非常高,就算加价,和日历房也有一定的差价,套餐含每日2大1小自助早餐,入住期间享正餐1次,提前7天预约可升级至礁湖池景房,比日历房能省的300左右/晚。

购买复制口令打开飞猪或者淘宝app

27¥ CZ193 oEwKUJOyBIG¥ https://m.tb.cn/h.ibbanDN


24

1788起赛里木湖AC酒店1-2晚含房套餐+晚餐+奶茶/快乐时光+美拍

亮点:新品,推荐1788两晚AC客房含早+正餐1次+哈萨克奶茶套餐,和新疆通兑1688两晚区别在于多一顿正餐,只贵100元,性价比更高,仅五一不适用,其他时间都可用不加价,清明春假周末都可约,酒店临赛里木湖 1.5 公里,180度湖景房枕雪山圣湖入眠,位置非常不错。

购买复制口令打开飞猪或者淘宝app

98¥ CZ193 BmrBUrgQs6W¥ https://m.tb.cn/h.i058ArH  

25

599起宜昌威斯汀酒店云端江景房1晚+双人自助早餐

亮点低于酒店开业价,599/晚云端江景客房全程不加价,含早,日历房含早要1100+左右,对比5.4折,仅5.1-5.3不适用,其他时间都可用不加价,可以先锁清明、周末、春假等节假日,这家是宜昌万豪首店,凌江而立,出门即达江滩公园,,方便前往三峡大坝、清江画廊等景区交通便利。

图片

购买复制口令打开飞猪或者淘宝app

39¥ CA381 C97bUrgsBJK¥ https://m.tb.cn/h.iZrSod7



26

1199起西双版纳云投喜来登酒店2-3晚连住+店内活动+权益

亮点:含SNP,豪华房1299/3晚,一晚仅433元,比日历房买二送1还划算,含每日2大1小早餐,入住期间送双人下午茶1次+每晚深夜粥道(2大1小)+非遗手工体验等等,权益丰富,如果是白金以及以上会员可以获取更好的会员礼遇,3/5月无加价日期,4月大部分周末也可用,仅屏蔽了5.1-5.3,清明仅加50/间夜,泼水节加300/间夜可用,非常友好。

还有一个1199/2晚的豪华庭院房,约是日历房的7.5折

购买复制口令打开飞或者淘宝app

69¥ CZ225 BVOjUJPccMf¥ https://m.tb.cn/h.iZ9qZec



27

999起北海万豪度假酒店1-2晚+双早+不加价

亮点:机制对比双11更优,周末不加价,清明五一不适用,推荐1199/2晚套餐,海景房很含早,对比日历房约7折,酒店24年底新开业酒店,有专属南门/通道,步行约 2–3 分钟即达银滩,不用挤公共入口,私享 "天下第一滩" 的白沙碧海,是北海看海、亲子、度假的首选。

购买复制口令打开飞或者淘宝app

07¥ CZ321 KWK7UrgzTFh¥ https://m.tb.cn/h.ibu3BLg 



28

1288起小径湾艾美酒店海景客房1-2晚+含2大1小早餐+可拆分

亮点含SNP,1288/晚海景房含2大1小早+自助晚餐(儿童限12岁以下),1799/2晚海景房含2大1小早,2个档位3.31前入住可享额外每次2000积分(价值约100元),清明(4.4-4.5)+800元/间夜、3-4月周末不加价,5月周六及4月6日加200/间夜,五一不适用,加价相对温和,加上SNP和额外的回血,比日历房更具性价比。

购买复制口令打开飞或者淘宝app

07¥ MF168 snPQUrTfXSO¥ https://m.tb.cn/h.i0t7ssW 



29

929起贵阳喜来登贵航酒店2晚连住含早+餐饮额外

亮点464/晚,929元2晚+每日早餐+50元餐饮额度,热门赏花城市目的地,五一清明赏花季全程不加价;对比日历房约7折,步行可达南明河畔(赏樱花、玉兰、桃花)、甲秀楼、河滨公园,15分钟车程可到黔灵山公园(樱花、杜鹃)、观山湖公园(樱花、郁金香)、登高云山公园,去贵安樱花园、清镇右二村、永乐乡桃花、花溪十里河滩这些景点也很方便。

购买复制口令打开飞或者淘宝app

97¥ CZ001 LRcXUrTqvi8¥ https://m.tb.cn/h.i0ttZOy


30

599起青岛福楼安可傲途格精选福楼客房1晚+双早+免费迷你吧

亮点:含SNP,对比双11权益更好,含双早,五月加价后价格对比日历房低于7折。

购买复制口令打开飞或者淘宝app

39¥ HU006 zWWCUrTExo6¥ https://m.tb.cn/h.i0tBEU8



31

688起重庆Moxy酒店2晚含房套餐+双早+可拆分

亮点:酒店一直是万豪全国通兑核销爆品,春促没有大通兑,单独出来做了单店,688元起/2晚,价格在67折左右,地理位置就在解放碑。

购买复制口令打开飞猪或者淘宝app

87¥ CZ028 LgVgUrhd14s¥ https://m.tb.cn/h.iZsLykm


32

988起千岛湖喜来登1-2晚连住套餐+享万豪积分房晚

亮点988/2晚园景房和双十一同价,1188/2晚湖景2晚比2024春促便宜了100,周末节假日加价可用

购买复制口令打开飞猪或者淘宝app

98¥ HU287 YquBUrhRNUk¥ https://m.tb.cn/h.ibvK7O2


33

1588起浙江安吉JW万豪酒店2晚+双早+200元餐饮额度*2+旅拍+万豪积分房晚

亮点:权益非常丰富,1588两晚优化为含200元餐饮额度每天,等于送了400的餐饮呃呃,性价比进一步拉升,周末加价仅200

购买复制口令打开飞猪或者淘宝app

88¥ MF937 OoKPUrhTTv3¥ https://m.tb.cn/h.ibvmTpk


34

708起德清万豪&万豪万枫酒店2晚连住含早含亲子玩乐

亮点:新店,近莫干山,杭州1h可达,低至75折,周末不加价,五一清明加价100-300。

购买复制口令打开飞猪或者淘宝app

59¥ CZ009 F31UUrhhwmn¥ https://m.tb.cn/h.i067HJ8


35

788起昆山淀山湖喜来登酒店&雅乐轩酒店1-2晚含早+亲子玩乐

亮点:新店,上海后花园,1h可达,产品设计类型覆盖丰富(亲子特色套餐,美食美景套餐,2晚休闲慢游套餐,宠物友好套餐,超性价比套餐)共5款sku。低至75折。

购买复制口令打开飞猪或者淘宝app

97¥ MF168 Dgp8Urhidw4¥ https://m.tb.cn/h.i0uOMtl


36

488起苏州姑苏Moxy1晚含双早+2张狮子林门票+2张寒山寺门票

亮点:清明五一加价150/间夜,其余时间不加价,对比日历房便宜了几十块,多了4张门票,有效期到5月底

购买复制口令打开飞猪或者淘宝app

09¥ HU108 5faSUr77piJ¥ https://m.tb.cn/h.ibwqsqq 


37

999起武汉汉口喜来登大酒店行政套房1晚套餐+2大2小早餐

亮点:含SNP,98平行政套房含2大2小早+欢乐时光+全天候行政酒廊咖啡、茶、曲奇和非酒精饮料,3.20-3.21/3.37-3.28、清明、五一不适用,其他时间都可以用,避开这些时间,周末去住非常划算。

酒店位于武汉中央商务区核心地段,毗邻万达、泛海、龙湖、万象城等多个商圈,距离汉口站仅10分钟车程,距离武汉博物馆1km,酒店餐饮独具江城地道烟火气,行政套房面积98平,房间视野开阔,双向景观可覆盖高空美景。

购买复制口令打开飞猪或者淘宝app

88¥ MF937 i0loUr78bYz¥ https://m.tb.cn/h.ibwJHiB



38

488起无锡绿发万豪&万怡酒店1晚含早赏花游套餐

亮点:3.21/3.28不可用,赏花季清明五一加价可用,可以囤上,出行前和日历房比比价。

购买复制口令打开飞猪或者淘宝app

79¥ CZ321 XoJkUrhCVHV¥ https://m.tb.cn/h.i0FYnQj


39

3188起北京丽思卡尔顿酒店豪华客房两晚+双人早餐

亮点:清明周末不加价

购买复制口令打开飞猪或者淘宝app

08¥ CZ356 di6kUrhAGwb¥ https://m.tb.cn/h.i0Fd2aJ



40

799起宁波象山喜来登1-2晚客房+含双早

亮点:含SNP,5.1-5.3不适用,其他加价规则见详情页

购买复制口令打开飞猪或者淘宝app

99¥ CZ225 fuJzUrS1K4O¥ https://m.tb.cn/h.ibEi8Fm


41

799起南昌喜来登酒店1-2晚含早套餐 享万豪积分房晚

亮点:仅五一期间加价,近地铁,三公里内可轻松抵达江西省博物馆,江西省图书馆,江西省科技馆

购买复制口令打开飞猪或者淘宝app

49¥ MF287 mDO1UrSdXqS¥ https://m.tb.cn/h.i0Fge3u


42

669起烟台鑫广万豪酒店1-2晚可拆分+双早+多房型可选可拆分

亮点:可用日期内都不加价,仅5.1-5.1/5.20不适用,其他时间都可约,早点锁清明、周末等热门日期。

购买复制口令打开飞猪或者淘宝app

07¥ CZ001 yP8qUrS4JWg¥ https://m.tb.cn/h.ibEOfPu


43

599起烟台雅乐轩2晚海景房+双人早餐+灵活可拆分

亮点:低至299/晚起,海景房2晚含早可拆分,春假、清明、周末可用不加价,5.15-5.17+60/间/晚,5.1-5.4不可用,这家与烟台威斯汀是complex酒店,住雅乐轩,可以共享威斯汀的泳池和健身房,近烟台西站、烟台机场,地处金沙滩沿线,位置非常不错

购买复制口令打开飞猪或者淘宝app

27¥ HU591 IFOXUsZ0l7O¥ https://m.tb.cn/h.iYkCO4f 


44

699起舟山威斯汀1-2晚客房含早套餐+东沙沙滩门票2张

亮点:3月月周末不加价,亲子爆款,近距离和羊驼"毛毛"玩耍,,直通沙滩,距普陀山、机场十分便捷

购买复制口令打开飞猪或者淘宝app

27¥ CZ321 7REoUrSsMlg¥ https://m.tb.cn/h.i0hsQdp


45

599起阳江海陵岛源宿2晚连住+双早+儿童乐园+健身房+洗衣房+免费停车

亮点低至299.5/晚,海景房含早,有效期到5月31日,周末、春假不加价,清明(4.4-5)+100,五一(5.1-4)不可用,这家酒店附近就是十里银滩,步行10分钟以内可达沙滩,是游览海陵岛的高性价比选择。

购买复制口令打开飞猪或者淘宝app

78¥ HU071 ti6HUsZQstl¥ https://m.tb.cn/h.i1OmC9h


03

香港、澳门爆款



46

2088起香港JW万豪酒店1-2晚享自助早餐


  

亮点周末不加价+SNP+会员权益,有JW欢迎礼遇等权益,含两位成人早餐+儿童早餐(大床房一份,双床房两份,限3-12岁儿童),这个是加分项,可以省不少,且这家的早餐品质不错,有现蒸点心、新鲜云吞、烟熏三文鱼等,还有各种港式早点,享JW欢迎礼遇- 奇华特色曲奇,性价比高。

购买:复制口令打开飞猪或者淘宝app

57¥ MF937 s1qGUriccLI¥ https://m.tb.cn/h.i0E4c3C

图片

套餐内容

2088元/晚,局部港景特大床客房1晚+2大1小早餐

2288元/晚,局部港景双床客房1晚+2大2小早餐

3688元/2晚,特大床客房2晚连住+2大1小早餐

4088元/2晚,双床客房2晚连住+2大2小早餐

价格对比

下图是3月周末日历房价格,对比省了近1000

图片

有效期:到5月31日,加价规则见详情页

推荐指数:4.6颗星(满分5颗星)

购买:复制口令打开飞猪或者淘宝app

57¥ MF937 s1qGUriccLI¥ https://m.tb.cn/h.i0E4c3C



47

香港万丽海景酒店


  

亮点含SNP,1888起/晚海景房含早+每晚港币$200酒店餐饮消费额,可用日期内全程不加价,酒店坐拥维多利亚港美景,离港铁会展站仅约3分钟路程,步行可前往湾仔天星渡轮码头,直达尖沙咀购物商场,邻近中环商务区及铜锣湾购物区。

购买:复制口令打开飞猪或者淘宝app

18¥ CZ356 q2kvUKzkW18¥ https://m.tb.cn/h.iZQBReI 

图片

套餐内容

1888/晚海港景观客房+双人自助早餐+每晚港币$200酒店餐饮消费额

价格对比

日历房含早2000+/晚,对比立省200左右,还送200的餐饮额度,套餐明显更合适,部分周末可用,对比能省更多,大家囤了后出行前记得规避不可用日期。

图片

有效期入住有效期26.3.5到5.31,不适用日期见详情页

推荐指数:4.6颗星(满分5颗星)

购买:复制口令打开飞猪或者淘宝app

18¥ CZ356 q2kvUKzkW18¥ https://m.tb.cn/h.iZQBReI 



48

香港喜来登酒店


  

亮点:含SNP,1688/晚起,和去年双11持平,送的300港币餐饮额度,可用在天宝阁中菜厅、云海日本料理等,基本能覆盖 1-2 人正餐或家庭轻食消费,不用额外掏太多钱就能搞定餐食,11岁以下儿童免费入住,入住期间12岁以下儿童享指定餐饮无忧免费用餐(早餐/午餐/晚餐),酒店邻近尖沙咀港铁站、高铁站和渡轮码头等公共交通枢纽,出行方便。

今年港澳万豪上直连在线预约了!不需要打电话预约了,非常方便

购买:复制口令打开飞猪或者淘宝app

39¥ HU071 itDWUKzkIeW¥ https://m.tb.cn/h.7AyJmvG

图片

套餐内容

1688/晚客房+港币300酒店餐饮消费额+1位儿童免费餐膳

1788/晚港景客房+ 港币300酒店餐饮消费额+1位儿童免费餐膳

价格对比
和日历房比部分日期差价大,比如4月中旬,不含早客房一晚在1800+,港景客房2200+/晚,性价比更高,其实只要避开加价和不适用日期,加上餐饮额度,哪天去住都是划算的,就算周末加价后也有个一两百的差价。

图片


有效期入住有效期26.3.5到5.31,每周五及周六加价港币565元/间/晚,3月27日-3月29日加价港币565元/间/晚

图片

推荐指数:4.6颗星(满分5颗星)

购买:复制口令打开飞猪或者淘宝app

39¥ HU071 itDWUKzkIeW¥ https://m.tb.cn/h.7AyJmvG



49

澳门新濠影汇W酒店


  

亮点:含SNP,1015/晚起,价格优于去年双11,历史低价,还送200的澳门元餐饮额度,2026年4月3.0日或之前兑换住宿,视房态可免费升级酷角大床房,面积54-64平,非常宽敞,平日不加价,周末节假日加价可用,避开加价日期,和日历房比有个200左右/晚的差价,性价比还不错。

购买:复制口令打开飞猪或者淘宝app

78¥ CZ028 yZJVUKzPEid¥ https://m.tb.cn/h.iaRAZEf

图片

套餐内容

1015/晚起城市景观奇妙大床房+每晚澳门币200元餐饮抵用额

1188/晚起城市景观奇妙大床房含双早+每晚澳门币200元餐饮抵用额

价格对比

视房态可免费升级酷角大床房,推荐含早套餐,日历房要1500+,200的餐饮额度如果只用早餐的话,是不够的,可以用来抵扣中餐或者晚餐,入住时可以选一些不加价的日期去,性价比还是非常不错的,补差后其实和日历房比也有一定的优势,可以囤上,出行前再比比价,不约可退!

图片

有效期:到26年5月31日,部分日期不适用,具体参考下图

图片

推荐指数:4.5颗星(满分5颗星)

购买:复制口令打开飞猪或者淘宝app

78¥ CZ028 yZJVUKzPEid¥ https://m.tb.cn/h.iaRAZEf



50、2888起香港W酒店1-2晚享自助早餐+港币200元餐饮额度

平日不加价,清明、五一加价可用

2888//晚壮美客房/晚含2大2小早(11岁以下儿童免费)+港币200餐饮额度

4688/2晚奇妙房含2大2小早(11岁以下儿童免费)+港币200餐饮额度

复制口令打开飞猪或者淘宝app87¥ MF937 x2cLUriDJ9D¥ https://m.tb.cn/h.i0wbOw5 


51、3368起澳门瑞吉酒店2晚含自助早餐+额外赠积分+水疗酒吧优惠

含SNP,每次入住额外赠送4000万豪旅享家会员积分,每日于雅舍餐厅享用自助早餐(2位成人及1位12岁以下儿童),澳门瑞吉水疗项目买一送一优惠+瑞吉酒吧特调鸡尾酒买一送一优惠等权益,整体下来比日历房划算,酒店坐落于澳门伦敦人,毗邻路氹金光大道繁华景致,吃喝玩乐方便。

复制口令打开飞猪或者淘宝app38¥ MF287 tY9HUriAt9I¥ https://m.tb.cn/h.iZu9aqz


万豪酒店集团的白金卡享受的会员礼遇见下面图片,作为白金卡,非顶级会员能享受到如此丰厚的待遇,不得不说万豪酒店集团在会员计划上遥遥领先,同时也有了体量非常大的用户跟随。

图片

万豪酒店的分级,不同品牌对应的等级,下面的图可以帮助你了解预定的酒店是一个大致的分类。
图片

万豪会员规则

1、飞猪会员匹配:通过登录飞猪客户端、淘宝客户端、天猫客户端等方式,加入"万豪旅享家"即可获得万豪旅享家会员相应的会籍以及该级别对应的会员挑战;

2、88VIP会籍匹配及等级就高规则:成功开通88VIP的用户,即可使用淘宝账号新注册万豪旅享家金卡会员,且自注册之日起90天内有机会在活动页面限时开启 *120天8晚白金卡挑战权益;

3、支付宝注册:通过登录支付宝客户端,进入活动页面,并通过该页面加入"万豪旅享家"即可获得万豪旅享家会员相应的会籍以及该级别对应的会员挑战

飞猪春促万豪所有爆款清单均可扫描下方二维码查看搜索。

图片



微信又又改了推送机制,加星不错过每次活动,没有加群的小伙伴,公众号对话发送"加群",会有助手拉你进群,消息更快一步。
长文不方便读,可以点击上面的🎧标识,这样可以更大程度的节省时间。
时间仓促,本文难免有纰漏,还请大家指正,如果你觉得内容对你有帮助,还请点赞,收藏,转发帮助更多的人

图片
推荐超值活动,各种极限玩法
信用卡,酒店,旅行,购物,一个都不少
如果你喜欢上面这些记得关注加星


没有评论:

发表评论

中行邮储建行等信用卡立减金活动汇总 至高999元 2026年6月截止

2026年4月至6月,中行、邮储、建行、光大、平安等多家银行推出信用卡立减金及积分活动。中行消费达标至高抽999元微信立减金,邮储蓄消费满1万元可领5元立减金,建行微信支付满16元赠100积分,光大消费增量排名前65000名可得10-300元立减金。活动无需额外加价,适合信用卡持...