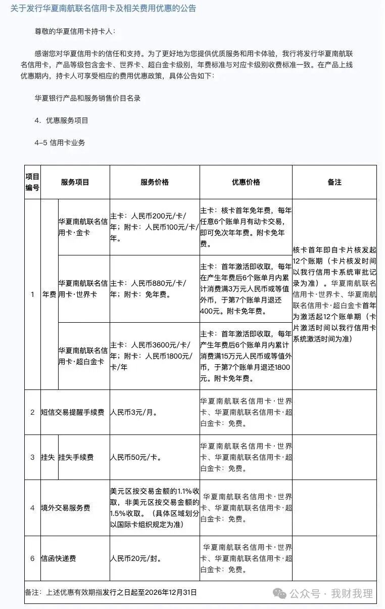
华夏银行即将发行的南航联名信用卡分为金卡、世界卡和超白金卡三档,年费分别为200元、880元和3600元,各有对应免年费或返现条件。网传超白金卡权益包括12次高铁贵宾厅、6次机场贵宾厅、6次接送机等,但目前尚未官宣。文章同时介绍了微众银行财富活动、美团19.9元年卡优惠和众邦银行存款利率信息,适合关注航空里程累积、信用卡权益和理财的用户参考。
Tags:
中信南航白刚性年费480元是10:1转里程,但是是一个月只能攒2000里程,破上限方式是南航里程消费一笔,可月上限攒1万里程;
【微众银行】财富节节高
详情:微众的开年活动!限新客户,或部分受邀老客户可参加。入金达标1k-100w 可领10-3000
元立减金。(最高30万积分可兑3千元立减金)老用户不受邀的话可以用家人身份。
详细攻略:【微众银行】财富节节高
来自美团的神券年卡活动!
冬季特惠(截至1.31),只需要19.9元/年,日常价格的0.2折,到手1200元无门槛券! 以前开过的,也可以撸。每月可获赠20张5元无门款神券;
每月100元,总共12月,共1200元!
折合1.66元/月,随便点一次外卖/奶茶就能回本!
复制美团打开购买 ☞
1 %复制信息#% 打开团App http:/¥w9OTUzNmE0MTQ¥一起领

来自美团的神券年卡活动!
冬季特惠(截至1.31),只需要19.9元/年,日常价格的0.2折,到手1200元无门槛券! 以前开过的,也可以撸。每月可获赠20张5元无门款神券;
每月100元,总共12月,共1200元!
折合1.66元/月,随便点一次外卖/奶茶就能回本!
复制美团打开购买 ☞
1 %复制信息#% 打开团App http:/¥w9OTUzNmE0MTQ¥一起领

以前开过的,也可以撸。每月可获赠20张5元无门款神券;
每月100元,总共12月,共1200元!
折合1.66元/月,随便点一次外卖/奶茶就能回本!
复制美团打开购买 ☞
1 %复制信息#% 打开团App http:/¥w9OTUzNmE0MTQ¥一起领
除了外卖,超市便利店、美食团购券、酒店民宿等等,只要带有"神券"标识,基本都能使用。
扫码可以办各家银行信用卡,新户额外还有实物奖励,具体以申请页面你选择的礼品为准:

扫码可以办各家银行信用卡,新户额外还有实物奖励,具体以申请页面你选择的礼品为准:
滴滴打车优惠
周五/周六/周日领领滴滴打车5折券,打车更划算!
银行存款天花板!
2.8%(20万以内)
每日必领红包
5家大行,多个送钱活动!话费、红包、立减金、返现! 188元缴费红包!速度领! 最新秒批放水!工行神卡又来新路子! 又一大行活动超级多!可领微信立减金88元、40元支付红包、28元京东、255元数字人民币等等! 又一家大行活动多!微信立减金、话费、红包拿到手软! 六大厚道活动!300刷卡金+55立减金+多个多倍积分+88元立减金+大量立减金优惠! 大行信用卡,活动那么多! 最新速度!信用卡还款保底38元,最高797元! 大行活动升级,大量刷卡金速领! 大行活动多,保底百元立减金! 扫码加我: 关注我,活动多多~
没有评论:
发表评论