本文解析将于2026年3月上线的华夏银行南航联名信用卡,重点分析超白金卡预计1800元年费成本、网传6:1里程兑换比例、每月积分上限规则及接送机/贵宾厅等核心权益。适合南航常旅客及有较高消费能力、注重商旅权益的信用卡用户参考。
Tags:
春节刚过,华夏银行按捺不住,推出备受关注的南航联名卡。
其实,这波消息从年前的小道传闻,到如今官方公告的正式确认。
终于让卡友们看到了实质性进展。
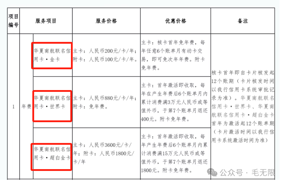
说重点:2月26日,华夏银行信用卡中心官网发布公告,正式确认将发行华夏南航联名信用卡。根据公告内容,该系列产品包含金卡、世界卡、超白金卡三个等级,年费标准与对应卡级别收费标准一致。
先说大家都关注的年费~
金卡主卡年费200元/年,首年免年费,每年任意6个账单月有动卡交易即可免次年年费;附卡免年费。
世界卡主卡年费880元/年,首年激活即收取,每年在产生年费后6个账单月内累计消费满3万元人民币或等值外币,于第7个账单月退还400元;附卡免年费。
超白金卡主卡年费3600元/年,首年激活即收取,每年产生年费后6个账单月内累计消费满15万元人民币或等值外币,于第7个账单月退还1800元;附卡免年费。
说实话,对于航司联名卡的常规用户而言,消费达标并非难事。世界卡的实际持卡成本约为480元刚性年费,超白金卡的实际持卡成本约为1800元刚性年费。
说主要权益!
根据内部流出的培训资料,华夏南航联名卡的核心亮点集中在两方面:优越的里程计划和高端商旅权益。
超白金卡核心权益包括:
12次高铁贵宾厅或6次机场贵宾厅(可餐食)
境内机场速通,6次/年
境内接送机,6次/年
汽车代驾,6次/年
5间夜豪华酒店贵宾价入住
1次高端体检+1次洗牙
2小时延误险
需要强调的是,以上权益目前仍处于网传阶段,尚未得到官方最终确认。
但结合华夏银行现有超白金卡产品(如运通Safari)的权益配置,上述权益的可信度较高。
而最受关注的,莫过于官方宣传的"优于同业的里程兑换比例"。
不妨看看目前主流南航联名卡的市场行情:
中信南航白金卡:10:1,年费刚性2000元
兴业南航白金卡:8:1,年费刚性2600元
农行南航白金卡:13:1,年费880元(首年刚性,次年10万消费免)
广发南航增值白:7:1,年费2500元(已停发)
如果华夏南航超白金卡真如网传所言实现6:1的兑换比例,那么确实将大幅优于目前市面上的同类产品。即使保守估计达到8:1,也与兴业南航白持平,但年费方面华夏南航超白金卡1800元的实际成本较兴业的2600元有明显优势。
在关注诱人比例的同时,也不能忽视潜在的限制因素。
根据华夏现行的积分规则,每个客户每自然月交易积分累计上限为客户固定额度的2倍,此上限规则适用于所有类型积分,包含联名类积分。
参考华夏海航联名卡的规定,每自然月交易积分累计上限为50万积分(客户固定额度的2倍大于50万时最高累计50万积分,当固定额度的2倍小于50万时累计上限为客户固定额度的2倍)。
据此推断,华夏南航卡很可能沿用这一规则,每月积分上限为固定额度的2倍,且不超过50万积分。
以6:1的比例计算,50万积分对应约8.33万南航里程,这对于重度里程玩家而言,可能会构成一定限制。
但另一个积极因素在于消费渠道!
此次发行的华夏南航联名卡为万事达卡,大概率支持线上交易累计积分。
华夏南航超白金卡性价比到底如何?
年费成本: 1800元刚性(消费15万达标后)
里程累积: 预计6:1或8:1(优于同业水平)
核心权益价值估算:
6次境内接送机:按市场价100元/次计算,价值600元
6次机场贵宾厅(可餐食):按50元/次计算,价值300元
6次机场速通:按50元/次计算,价值300元
6次代驾:按50元/次计算,价值300元
其他权益(酒店优惠、体检等):价值约500元
仅上述权益的保守估值已在2000元左右,基本覆盖年费成本。
在此基础上,里程累积相当于白送,如果用户本身有较高的日常消费需求,通过6:1或8:1的比例累积南航里程,还是很不错的。
华夏南航联名卡系列中,最值得关注的是超白金卡级别。
金卡作为免年费的入门级航司卡,15:1左右的比例聊胜于无。
世界卡480元的实际年费成本搭配10:1的比例和基础权益,对于轻度用户具有一定吸引力。
而超白金卡则凭借1800元年费、优于同业的里程比例和较为全面的商旅权益,有望成为2026年高端航司联名卡的有力竞争者。
当然,必须提醒大家~
一是里程兑换比例的最终确认,是否真能达到6:1;
二是每月积分上限的具体规定,是否沿用50万积分的限制;
三是线上交易是否全部计积分,有无特定MCC限制;
华夏南航联名卡预计将于2026年3月正式上线。
南航忠实用户,要重点关注哈~
扫码可以办各家银行信用卡,新户额外还有实物奖励,具体以申请页面你选择的礼品为准:

滴滴打车优惠
1、先领5折打折券
周五/周六/周日领领滴滴打车5折券,打车更划算!
1️⃣滴滴打车优惠券: 
2️⃣花小猪打车优惠券: 
银行存款天花板!
众邦妥妥行业天花板!存款利率行业最高!
众邦最新的收益表,更新如下: 7天新手 2.95%(1.45%+1.5%成长值加息);
7天普通 2.8%(1.3%+1.5%成长值加息); 3月新手 3.1%(1.6+1.5%成长值加息); 3月普通 3.0%(1.5%+1.5%成长值加息); 6月定期 3.3%(1.8%+1.5%成长值加息); 1年定期 3.4%(1.9%+1.5%成长值加息); 3年定期 3.9%(2.4%+1.5%成长值加息); 5年定期 3.95%(2.45%+1.5%成长值加息); 邦钱包
2.8%(20万以内)
除了上述,还可以叠加新人大满贯(805元京东卡)等,奖励更高! 再加上每月拿到的收益复利,还会额外再高一点!
专属开户码: 
先扫码注册,再看玩法: 真爽!银行活期存款5.49%利率!
扫码加这个号,每天分享各种好货值得撸!

各大神卡申请路径!(独家新户礼) 
每日必领红包
1、餐饮超值券包! 扫码领取,大牌可用! 
2、美团大额外卖红包每日领取

3、支付宝到店红包已更新,保存到相册用支付宝扫,每天白捡钱!

(广告) 毛哥更多精华攻略更新: 厚道大毛撸疯了!保底68元!
厚道大毛!无门槛白捡18.8~288元!没卡也行!
新出大毛,7000元返现!
188元缴费红包!速度领!
神卡放水,秒批大毛!
年底积分要清零,多个积分变现攻略!
大毛变现一条龙!0费率大路子!
建行80元大毛!九个缴费大毛,水电燃气自由!
大量信用卡还款立减,轻松回血上百元!
又要缩水?这家银行的卡,都快凉完了。。。
三家大银行放水,很灵验~
周一大放水,直接领立减金速度!
差不多70元天猫购物卡,白捡!
独家大路子!880元大毛,还能撸BUG!
大毛放水,点就是了,直接白捡钱!
48元立减金,速度!
最新0费率路子叠加积分变现路子,你懂的!
超级大路子!稳拿1万招行积分!咸鱼大法大量变现!
直接捡钱!三行大毛,无门槛套!
深夜放水,刷屏大毛,速度撸!
最新0费率路子叠加积分变现路子,你懂的!
扫码加毛哥:

点击关注路子哥,天天都有大路子!
免责声明:本文、图片均整理/转载网络公开信息,版权归原作者所有,如有侵权请留言,以便删除。
扫码可以办各家银行信用卡,新户额外还有实物奖励,具体以申请页面你选择的礼品为准:
滴滴打车优惠
周五/周六/周日领领滴滴打车5折券,打车更划算!
银行存款天花板!
2.8%(20万以内)
每日必领红包
没有评论:
发表评论