低消费享机场贵宾厅,携伴同行更便利。农行悦享生活卡调整
每日必领京东红包,今天刚开始,必中大额现金红包!
扫码即可领取,保存此图每日可以领3次:
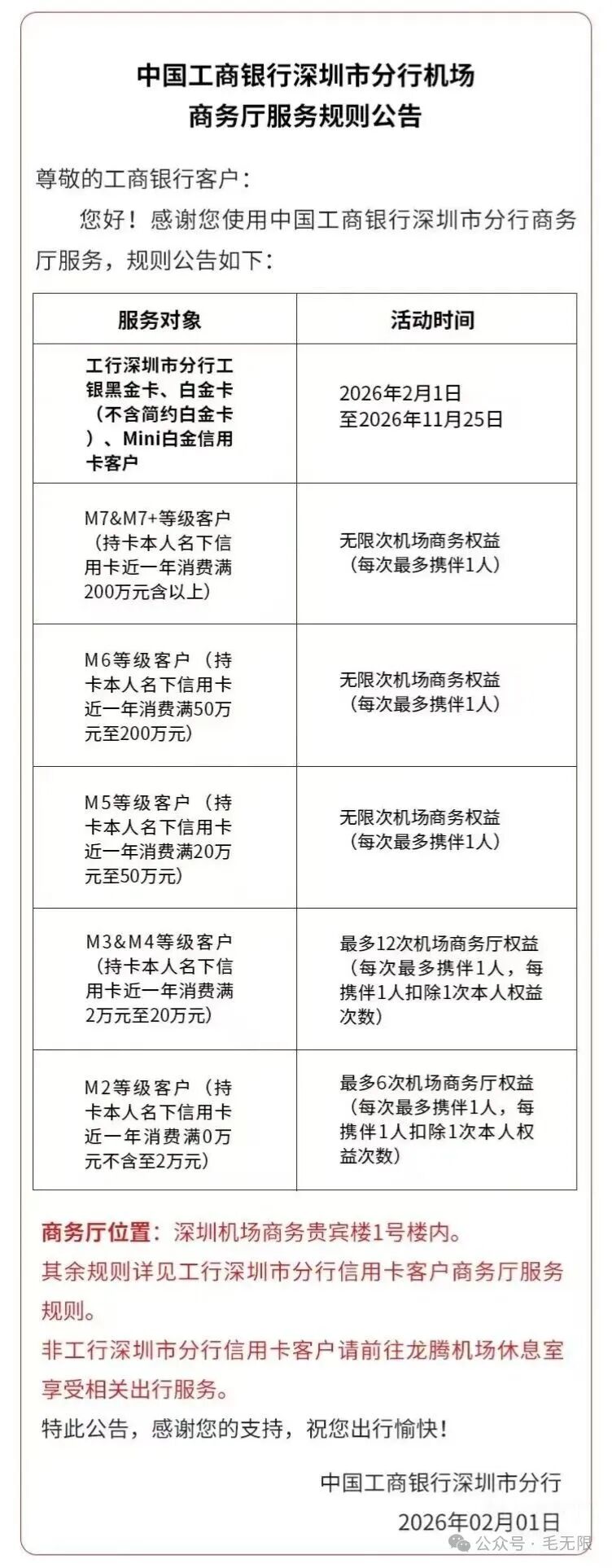
2月1日起,工行深圳分行对大白金卡权益进行了大幅度升级。
根据新规,持卡人根据M等级可享受不同次数的深圳机场贵宾楼服务。
直接说重点:任意消费1笔即可获得6次贵宾厅权益;消费满2万元可享12次,每次可携伴1人;消费满20万元则直接升级为无限次,同样每次可携伴1人。
这次升级的核心亮点的是低门槛高权益。
哪怕是消费满0元(不含)至2万元的 M2等级客户,也能享受最多6次机场商务厅权益,每次还能携伴1人,仅需扣除1次本人权益次数;
消费满2万至20万的M3/M4等级,权益次数提升至12次,携伴规则不变;
而消费满20万及以上的M5、M6、M7&M7+等级客户,直接解锁无限次机场商务厅权益,每次同样可携伴1人。
对于经常往返深圳机场的商旅人士来说,简直是刚需福利。
更贴心的是,工行深圳还支持为家人办理附属卡,附属卡权益独立,主附卡各带1人就能实现4人同行贵宾厅,全家出行的幸福感直接拉满。
商务厅位置设在深圳机场商务贵宾楼1号楼内,环境和服务都属上乘,非深圳分行发行的工行卡客户则需前往龙腾机场休息室享受服务,对比之下深圳地区的权益优势尤为突出。
与传统的龙腾点数或仅限于本人使用的贵宾厅权益相比,深圳工行的这一升级无疑具有极强的竞争力。
值得关注的是,此次权益升级覆盖了工银黑金卡、白金卡(不含简约白金卡)及Mini白等多种卡产品。
活动时间从2026年2月1日持续至11月25日,几乎覆盖全年。
除了机场贵宾权益,深圳工行还续期了爱购中石化加油满减活动!
活动期间,卡友每月可通过工银爱购深圳公众号领取一次300减50的加油优惠,每周限量2000份。
活动路径很简单→工银爱购深圳公众号 - 热门活动 - 金马喜乐汇 - 跃马新征程,每月可领取一次,每周限量 2000 份,下手要快。
说完活动,再给大家盘点工行目前最值得入手的几款卡种。
奋斗专属白面向优质企业员工、金融同业人士及体制内处级以上人员,采用白名单制,审批难度较大。
环球白目前主要面向上海地区,有相对宽松的年费减免政策。
教师白和医护白则分别面向教育工作者和医疗从业人员,需要相应的职业资格证明。
科创精英白针对国家级高新技术企业员工,需要所在企业进入特定名单。
这些卡片的共同特点是年费均为2000元,但大多可通过消费达标减免。
注意:深圳本地专属的Mini白金卡。年费2000元,主卡消费累计达6万即可免次年年费,申请无特殊门槛,仅限深圳地区申请,线下网点可办理。
虽然它不是传统意义上的大白金,但能完整享受深圳分行的机场商务厅权益,按M等级兑换服务,对于深圳本地持卡人来说性价比极高。
说完工行的好消息,再聊聊农行悦享生活卡的权益调整。
2026 年2月起,这款卡片的权益规则发生了不小的变化,核心调整集中在三个方面:
一是茶咖特惠购升级为茶咖1分购,持卡人可花1分钱兑换20元奈雪券、20元喜茶券或26元瑞幸券,每月各限量500份。
不过兑换流程有个小细节需要注意:按路径领取兑换券后,需返回 "优惠 - 我的优惠券 - 代金券 - 待支付" 页面完成1分钱支付,才算兑换成功,否则会错失权益。目前喜茶券兑换热度最高,已领过半,建议有需求的卡友尽早下手。
二是8积分月月兑权益保持不变,持卡人仍可消耗8积分从 A 档和 B 档各领取一个权益,包括肯德基、麦当劳、喜茶等热门礼品,每月限量 13000 份。
由于上月未达标用户集中在本月兑换,目前已领取5000多份,热门权益依旧需要手速,建议提前定好闹钟。
三是重大调整:原888/1888/8888积分月月兑活动,改为消费达标月月兑,活动续期至2026年3月31日。
规则调整后,持卡人需上月使用悦享生活卡消费满888元、1888元、8888元,才能在次月2号至月底领取相应礼品,不再支持直接用积分兑换。其中888元档每月9000份,1888元档8500份,8888元档7500份,礼品包括餐饮礼品卡、视频会员、出行优惠券等,覆盖日常需求。
对于这次调整,客观来说是喜忧参半。
1分购比之前的特惠购成本更低,是明显的福利升级;但积分兑换改为消费达标,无疑增加了卡友的消费成本,对于之前靠多倍积分包攒积分、零消费兑换礼品的用户来说,相当于温暖缩水。
不过从银行角度来看,这一调整能有效提升卡片交易量,避免白给权益的情况,也在情理之中。
对于本身有日常消费需求的卡友来说,达标难度不大,仍能享受不错的福利。
但如果是为了权益特意消费,就需要核算成本,再决定是否继续持有。
每日必领京东红包,今天必中大额现金红包!
扫码即可领取,保存此图每日可以领3次:
扫码可以办各家银行信用卡,新户额外还有实物奖励,具体以申请页面你选择的礼品为准:

滴滴打车优惠
1、先领5折打折券
周五/周六/周日领领滴滴打车5折券,打车更划算!
1️⃣滴滴打车优惠券: 
2️⃣花小猪打车优惠券: 
银行存款天花板!
众邦妥妥行业天花板!存款利率行业最高!
众邦最新的收益表,更新如下: 7天新手 2.95%(1.45%+1.5%成长值加息);
7天普通 2.8%(1.3%+1.5%成长值加息); 3月新手 3.1%(1.6+1.5%成长值加息); 3月普通 3.0%(1.5%+1.5%成长值加息); 6月定期 3.3%(1.8%+1.5%成长值加息); 1年定期 3.4%(1.9%+1.5%成长值加息); 3年定期 3.9%(2.4%+1.5%成长值加息); 5年定期 3.95%(2.45%+1.5%成长值加息); 邦钱包
2.8%(20万以内)
除了上述,还可以叠加新人大满贯(805元京东卡)等,奖励更高! 再加上每月拿到的收益复利,还会额外再高一点!
专属开户码: 
先扫码注册,再看玩法: 真爽!银行活期存款5.49%利率!
扫码加这个号,每天分享各种好货值得撸!

各大神卡申请路径!(独家新户礼) 
每日必领红包
1、餐饮超值券包! 扫码领取,大牌可用! 
2、美团大额外卖红包每日领取

3、支付宝到店红包已更新,保存到相册用支付宝扫,每天白捡钱!

(广告) 毛哥更多精华攻略更新: 厚道大毛撸疯了!保底68元!
厚道大毛!无门槛白捡18.8~288元!没卡也行!
新出大毛,7000元返现!
188元缴费红包!速度领!
神卡放水,秒批大毛!
年底积分要清零,多个积分变现攻略!
大毛变现一条龙!0费率大路子!
建行80元大毛!九个缴费大毛,水电燃气自由!
大量信用卡还款立减,轻松回血上百元!
又要缩水?这家银行的卡,都快凉完了。。。
三家大银行放水,很灵验~
周一大放水,直接领立减金速度!
差不多70元天猫购物卡,白捡!
独家大路子!880元大毛,还能撸BUG!
大毛放水,点就是了,直接白捡钱!
48元立减金,速度!
最新0费率路子叠加积分变现路子,你懂的!
超级大路子!稳拿1万招行积分!咸鱼大法大量变现!
直接捡钱!三行大毛,无门槛套!
深夜放水,刷屏大毛,速度撸!
最新0费率路子叠加积分变现路子,你懂的!
扫码加毛哥:

点击关注路子哥,天天都有大路子!
免责声明:本文、图片均整理/转载网络公开信息,版权归原作者所有,如有侵权请留言,以便删除。
扫码可以办各家银行信用卡,新户额外还有实物奖励,具体以申请页面你选择的礼品为准:
滴滴打车优惠
周五/周六/周日领领滴滴打车5折券,打车更划算!
银行存款天花板!
2.8%(20万以内)
每日必领红包
没有评论:
发表评论