2026年2月3日星期二

春节度假新选

皇家加勒比游轮"海洋光谱号"通兑促销,覆盖寒假春节航线,享"买2免2"、免费餐厅及丰富娱乐,一站式省心全家游,人均1829元起。

马上春节了,大家一般过年是选择旅行过年,还是选择留在家里走亲访友,或回父母家团圆?我周围很多人会选择折中,比如先回父母家待几天,再去旅行,或者选择短途游,既团圆又轻松。你更倾向于哪种过年方式呢?

不管是哪种,皇家加勒比「海洋光谱号」游轮的寒假春节通兑,一定适合上述所有行程,让全家真正"省心"和 "好玩"的度假选择,不用查攻略、订酒店、抢机票、安排每日行程,一张船票就能搞定你出行的所有费用(游轮服务费等其他收费项目不包含)吃、喝、玩、乐、住、行、演出、儿童托管等等。

图片

从上船开始就是躺平式度假,老人、小孩不用舟车劳顿,在步行几分钟的范围内,你能品尝各路美食、看各种表演,累了能随时随地回房间休息,同时皇家加勒比游轮的娱乐可以说是最佳你能想到和想不到的一切娱乐体验,在"光谱号"游轮上基本都能实现,春节寒假,不想做饭,不想来回折腾的下面这几个套餐可以重点看看


图片
01
限时促销,优惠先锁



01

2299/人起皇家加勒比海洋光谱号游轮韩国航线覆盖春节寒假通兑

亮点:2299/人起,4598/间起,内舱/阳台房2-4人可选,覆盖2-4月寒假、春节、春季11条4-5晚韩国航线任选(包括首尔仁川、济州、釜山等多个热门韩国城市),2月13日前预约,任意航次可获赠50美元/间船上消费金,可以抵用船上各种收费餐厅酒水、娱乐活动、免税产品等,相当于船票再打折,重点是这个套餐不约可退,到期未约自动退!非常适合还确认出行日期,提前锁优惠的旅友,另外再提醒一点,这个通兑售卖日期截止到2月13日,需要的旅友抓紧时间购买。

购买复制口令打开飞猪或者淘宝app

29¥ HU591 2EXvUirJ76B¥ https://m.tb.cn/h.7IZbRoe

图片

对比去年双11起价至高低1200元(阳台4人房为例,双11起价为11196元),这个套餐就售卖几天,有需要的提前入手,官方预订,心仪房号随心选,有免费更名服务,体验豪华游轮的同时,还可以下船体验其他不同城市的文化和风情。

图片

如果春节出行,首选26.2.14日5天4晚的航线,加价相对温和,这天刚好情人节,情侣、全家出行都合适,5699/人起,可以去打卡五彩的甘川文化村五彩阶梯 + 韩式壁画,春节期间会布置新年装饰,出片率拉满,去海鲜市场吃现捞现煮,实现"海鲜自由",春节期间,可能还会有其他活动,如果刚好遇见,也可以体验一下韩国的"岁拜"文化。

图片

剩下的性价比最高的就是不加价的航次,首选阳台房,不加价前提下,4人房人均仅 2499/人,既能享受海景,又能比内舱房住的更舒适。

比如26.3.13错峰神价,阳台3人和4人都不加价,3人房人均仅3099元, 4人房人均仅2499元,上海--济州岛--上海5天4晚航线,这个时候的济州岛樱花初开(早樱品种绽放),粉白花瓣配海岛蓝天,拍照直接封神,还可以去爬城山日出峰,逛泰迪熊博物馆,关键是小朋友们这个时候刚开学船上+岛上人少不挤,带娃、闺蜜游都清净!

图片

或者选首尔航线也不错,3月首尔气温舒适,早春气息渐浓,冲明洞商圈打卡网红芝士肋排、辣炒年糕,血拼各种美妆。

其实你可以自己算个账, 比如去首尔,上海出发,机票往返费用都得1000多了,还不算住宿吃喝,满打满算,一个人去玩四五天最少也要5000起了,游轮旅行阳台房才2499/人起,最少省一半,关键还更省心。

图片

PS:去济州岛免签,去釜山、首尔等地通常需要提前办韩国签证,建议预约后咨询客服确认,提前把证件准备好

图片



02

1829/人起皇家加勒比游轮海洋光谱号邮轮日韩出境收费退订

亮点:航线更全,覆盖26-27年全量上海出发航线,26.2.2日前购买部分航次的家庭房买2免2,折后低至1829/人起。

图片

这个活动没几天,追求性价比,且已经确定出行时间的,可以重点看看,收费退订,官方免费更名,官方免费选房,吃喝玩乐全含,计划26-27任意航线出行的,直接选这个。

购买复制口令打开飞猪或者淘宝app

19¥ CA381 rxvFUitjs1U¥ https://m.tb.cn/h.7rdfrUj 

图片

可以上下滚动的图片 

页面还有下单赢免费船票活动,2月5号截止,下单金额最高者可享!入会至高得500元日历房券,组队至高领400日历券活动。



03

1829/人起韩国航线提前订特惠海洋光谱号上海出发收费退订

亮点:这个套餐是26年上海出发精选韩国航线特惠,在买二免二活动基础上叠享提前订优惠 ,至高94折起,以6月12日出发航次为例,折前价¥1829/人,实际折后¥1720/人左右拿下,具体的折扣参考下面,收费退订更优惠,官方免费更名、免费选房,吃喝玩乐全含。

非88VIP:提前7天预订98折、提前30天97折、提前60天95折

88VIP:提前7天预订97折、提前30天96折、提前60天94折

下单自动立减,不可与店铺其他优惠叠享,如会员券、直播间券、消费金等

购买复制口令打开飞猪或者淘宝app

87¥ CZ028 5HvhUiuZwJ9¥ https://m.tb.cn/h.7IcS05c

图片
图片

可以上下滚动的图片 

还有一个88VIP专享套餐,1798/人起,88VIP专享整单立减400元,航线相对覆盖比较少,但如果是近期出发价格比较优惠

1复制口令打开飞猪app79¥ HU293 FaM7UiueCMf¥ https://m.tb.cn/h.7r3bxHM


图片
02
皇家加勒比海洋光谱号


相较于传统旅行,换着城市旅行需要舟车劳顿,想逛周边还要赶高铁、打车,折腾半天只能玩一个地方,如果自驾,就更"废人"了,不仅司机累,同行的人坐得腰酸背痛也累,到了目的地,别说逛景点、吃美食,估计拍照都得缓缓,旅行体验感直接打对折!但游轮旅行这些都不是问题,一张含船上住宿、自助餐厅、免费餐厅、免费休闲娱乐设施、游泳池、健身房、及免费演出活动等等,整个活动都在船上,度假体验翻倍!

"北极星"玻璃舱里360度俯瞰大海,甲板冲浪感受海浪冲击,甲板跳伞体验凌空飞翔,还有攀岩、碰碰车、射箭等数十种运动项目。
图片
还有小朋友最爱的"嬉水滩",精心策划了超过20种融合趣味与教育元素的潮流玩乐项目,从 6 个月婴幼儿到 17 岁青少年全覆盖,低龄宝宝有安全柔和的互动游戏,学龄儿童能参与手工、科普小课堂,青少年可挑战体能闯关、趣味竞赛,专业人员全程看护,直接解放爸妈双手。
图片
晚间多场皇家王牌音乐舞蹈大秀轮番上演,堪比百老汇或伦敦西区的夜生活,更有免税购物街"皇家大道",一线品牌云集,随时都能买买买。

(实际开放设施可能会有所调整,具体以船上开放为准)

图片
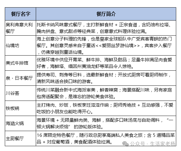
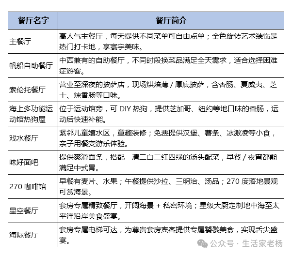
逛累玩累了随时都能去吃喝,船上有9 家免费餐厅全含在船票里!地道中式热炒、喷香现烤披萨、丰盛国际自助餐,还有家常菜、小点心等等,每天5顿不重样,直接步行换着地方吃,不用奔波,小朋友也能吃的很满足。
图片
图片

如果免费餐厅不能满足你的味蕾,船上还有8家特色的收费餐厅,精致的日式铁板烧、美式牛排馆等等。

图片

(实际餐食可能会有所调整,具体以船上提供为准

图片

晚上直接在船上休息,特别阳台房,有专属的私人阳台,不用挤观景台,独享整片海景,也可以泡一杯咖啡坐在阳台躺椅上,晒着暖乎乎的太阳发呆,看海鸥追着游轮飞(阳台还能晾晒衣物,实用性更强)。

图片

除了阳台房,其他房型也各有亮点,满足不同需求:

内舱房:预算友好型!没有窗户,配备独立卫浴,适合 "早出晚归疯狂玩" 的旅友。

图片

海景房:性价比之选!有固定观景窗,不用出门就能看海,价格比阳台房亲民

套房:奢华享受型!超大空间 + 专属服务(星空餐厅 / 海际餐厅免排队、优先登船等)
海洋光谱号可以说是"最适宜亲子出行的游轮",被称为超量子级游轮,共16层甲板,其中14层为客用甲板,2137间客房,可容纳5622名宾客,各种娱乐设施、免费/收费餐厅、酒吧、咖啡厅等,全天活动不断,是名副其实的"海上移动度假村",豪华程度非一般游轮可以超越!吃喝玩乐一站式搞定!
图片

微信又又改了推送机制,加星不错过每次活动,没有加群的小伙伴,公众号对话发送"加群",会有助手拉你进群,消息更快一步。
长文不方便读,可以点击上面的🎧标识,这样可以更大程度的节省时间。
时间仓促,本文难免有纰漏,还请大家指正,如果你觉得内容对你有帮助,还请点赞,收藏,转发帮助更多的人

如果看到这里对你有帮助,点击在看和点赞
文章检索通过公众号右上角的搜索按钮搜索
回复"加群",联系助理加相关的群
图片
推荐超值活动,各种极限玩法
信用卡,酒店,旅行,购物,一个都不少
如果你喜欢上面这些,记得关注加星哦

没有评论:

发表评论

中行邮储建行等信用卡立减金活动汇总 至高999元 2026年6月截止

2026年4月至6月,中行、邮储、建行、光大、平安等多家银行推出信用卡立减金及积分活动。中行消费达标至高抽999元微信立减金,邮储蓄消费满1万元可领5元立减金,建行微信支付满16元赠100积分,光大消费增量排名前65000名可得10-300元立减金。活动无需额外加价,适合信用卡持...