2026年2月21日星期六

广发信用卡返利卡温暖升级解读:2026年4月起调整返现规则与权益

本文解析广发信用卡返利卡自2026年4月1日起的调整内容,涵盖多利卡、有鱼卡等非刚性年费卡返现比例下调,返利金兑换门槛变更,犀利卡、车主卡、航空联名卡规则变动。适合持有广发返利卡的消费者了解最新政策,关注信用卡权益变化趋势。

Tags:

国内信用卡消费返利的玩法,主要以广发、中信、民生、华夏、浙商等银行为主,其中广发卡最多、玩法最丰富。

民生、华夏、浙商等均已经温暖,返利聊胜于无。去年年底,我也发文提醒过,广发可能要下架全部返利卡

就在春节前几天,广发信用卡发布公告,绝大部分返利卡温暖升级,看来信用卡消费返利,终于到了说再见的时候。

公告地址:

https://card.cgbchina.com.cn/Info/27597503


图片


公告自2026年4月1日起实施调整,涉及产品很多,包括:

返利金类产品调整、犀利卡产品调整、航空商旅卡产品调整、优游通卡产品调整、奕系列/三星卡产品调整。

下面只是对重点内容进行简单梳理。


1、除刚性年费卡外,其他非刚性年费卡如多利卡、有鱼卡、有鱼潮卡等十几种,全部取消指定商户返现10%,改为返现1%。

刚性年费卡指:有鱼潮系列尊享白金卡(龙霸天/480年费)、越享耀银白金卡(7200年费)、越享臻蓝白金卡(4200年费)。

可见龙霸天的含金量,是相当的高。

图片


2、返利金兑换标准,从每月消费满3000元换100元,改为消费满2000元换30元、满4000元换60元、满6000元换100元。


图片



3、犀利卡的餐饮/超市/百货消费改为随机返现,只有分期/提现达标,才有机会享笔笔5%返现。


图片



4、车主卡的每月非加油类消费满1000/3000元,可享加油10%返现,每月返现上限30/60元,再往上就要分期。


图片



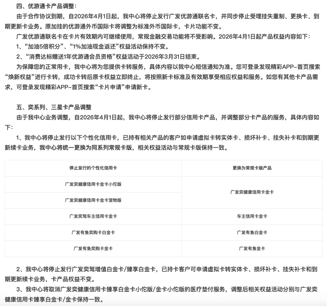
5、优游通卡、奕驾增值白金卡/臻享白金卡停发,已持卡客户到期可更新续卡,卡产品权益不变。


图片



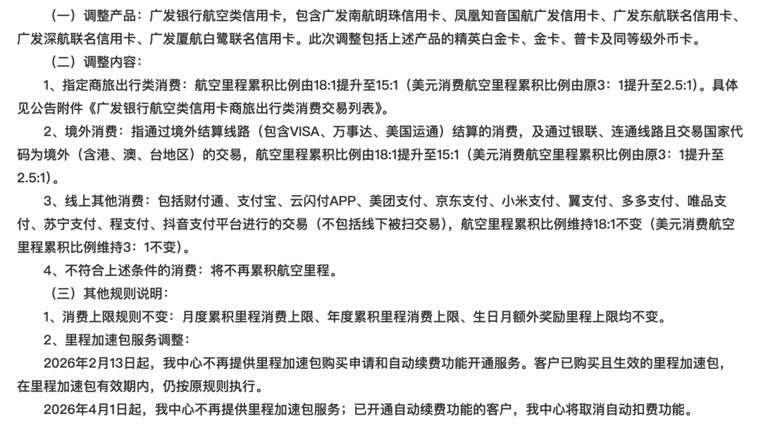
6、航空联名卡消费比例调整,指定商旅出行类和境外消费,积累航空里程的比例从18:1提升到15:1,但线上消费比例不变。


图片



7、简单总结


相信大家也能看出,返现卡的返现还在,但是已经没有任何特色可言,说明广发已经不想在返现卡上面投入了。


刚性年费卡的权益没有调整,进一步解释银行以后的发卡趋势:要么有权益的刚性年费卡,要么没权益的免年费卡。


龙霸天停发之后,没有蛇霸天、马霸天之类的卡,估计是这类产品没有盈利,但又不想取消怕砸了刚性年费卡的招牌。


大胆猜测,龙霸天到期后可能不续卡,或者换成年费刷免的标准卡。


只有一点点真升级的是航空联名卡,也仅限线下指定MCC和境外消费的比例提升为15:1。


经历了这么多次,我能理解广发甚至所有银行的每次调整,毕竟没有哪家银行会做无利可图的事。


只有等大环境好起来之后,才有可能回到以前的繁荣。



往期推荐


下架多年的酒店卡要回来了

2026-02-19

图片

简单几步,瓜分350万里数

2026-02-12

图片

汇丰中国信用卡的天,塌了啊

2026-02-11

图片

果然只有0次和无数次!太快乐了!

2026-02-11

图片

万豪双倍房晚来了,但不是你想的那种

2026-02-10

图片


没有评论:

发表评论

农行顶级黑金卡全国网申,40万积分抵扣3000元年费

农行美国运通黑金卡首次开放全国网申团办,仅限优质老客户且已有40万积分者申请。年费3000元,激活时需有40万积分抵扣(后期积分不可退)。申请需满足4项条件之一(如年收入超50万或处级公务员等)。核心权益:全年无限次农行自营机场贵宾厅、无限次龙腾高铁贵宾厅、6次境内接送机(含大兴...