在卡圈,大山白一直是绕不开的存在。
曾几何时,它凭借丰富的贵宾厅权益、酒店优惠和接送机服务,成为无数卡友的登山目标。
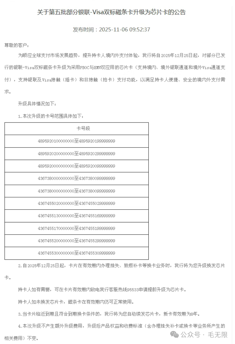
随着建行发布双标磁条卡升级芯片的公告的发出。
大白山改头换面!
建行抛出重磅变动,老版银联+Visa双标大山白正式下架。
银联版尊享白金卡全新上线!
双标版大山白的线上申请入口成为历史,而全新的银联版大山白则走到了台前。
新卡亮相,仅仅是颜值优化?
还是先看版面,银联版大山白在设计上做了减法,移除了Visa标识,并对"Platinum"字样进行了重新排版。视觉上更为简洁,符合当下单标芯片卡的审美趋势。
核心的年费政策并未调整:主卡年费1800元,可用40万综合积分抵扣;首张附属卡免年费。
2026年的核心权益清单也基本保持了稳定:
1间夜高端酒店优惠入住权益(398元/998元+1000积分)
5次全球机场龙腾贵宾厅
3次境内机场/高铁站接送机
6次30公里内代驾服务
6次三甲医院预约挂号与导诊
航班延误险(4小时赔1000元,年上限5000元)
消费双倍积分
值得肯定的优化是,6次代驾权益改为年度一次性发放,而非去年分上下半年各发3次,使用便利性有所提升。
然而,两项权益被取消:一是年度2次的运动健身权益;二是此前消费满6万元可额外获得贵宾厅权益(最多3次)的权益。这意味着,贵宾厅权益将固化为全年5次龙腾,弹性获取的通道被关闭。
永恒课题,40万积分难不难?
过去一年,建行多倍积分活动乏力。
银行显然意识到了这个痛点,在2026年的新卡推广中,设置了力度可观的开卡积分礼。
针对新户,最高可通过三个阶梯获得25万积分。
开卡礼:微信/支付宝消费3笔满99元,赠10万积分。
消费提升礼:核卡3个月内累计消费满3万元,再赠5万积分。
资产达标礼:满足月均资产20万、代发工资达标或为建行房贷客户任一条件,加赠10万积分。
很明显,精准瞄准了新户的年费焦虑。
七算八算,直接解决了大半部分的积分压力。
但本质上还是是一次性的拉新激励,对于存量老户...
但是,必须多说一句——2026年建行最核心的变动莫过于积分体系的升级重构。
1月10日起,信用卡消费积分正式统一为 "龙积分",原综合积分将一次性自动转换,积分价值与兑换规则保持不变,无需担心权益缩水。
积分有效期也有了明确划分,消费所得龙积分有效期最长5年,按自然年清零(2026 年积分至2030年12月31日到期);活动赠送的龙积分有效期为1年,按自然月清零(2026年3月积分至2027年3月31日到期)。
同时,龙支付不再纳入信用卡积分日常累计范围,仅作为借记卡特别活动不定期推出。
说回大山白,剥离Visa,变身纯银联卡,意味着它将更专注于境内消费场景。
在境外消费场景中,持卡人需依赖建行配发的Visa单标白金卡(权益较弱),或自行配置其他全功能外币卡。
这事实上是一次权益的场景聚焦,也使得大山白在竞争中的定位更加清晰——一张主打国内商旅出行与健康关怀的高端白金卡。
银联版的独立,或许是一个新的开始。
摆脱双标卡的桎梏后,建行与银联可以更灵活地开展深度合作,设计更贴合境内消费习惯的营销活动。
一部分早期登山成功的卡友感到失落,贵宾厅和运动权益的削减,削弱了卡片的市场竞争力。
积分获取难,更是让许多人将销卡提上日程。
权益配不上消费,全靠延误险回本。
另一方面,新户和观望者则看到了机会。
最高25万的开卡积分赠送,加上一次性到账的代驾权益,对于新申请人而言,降低了持卡门槛,提高了首年价值。
该不该上车,大家可以多加观望。
另外,龙卡家庭挚爱卡(银联版)权益续期~
年费:主卡580元/年,可用15万或20万综合积分抵扣。
主要权益:
每年4次同城30公里代驾。
每年2次境内机场/高铁站接送。
每年6次三甲医院专家门诊预约与陪同就医(本人及2名亲属)。
航班延误险(通常需用卡购票,如4小时赔200-500元)。
开卡礼:消费达标赠送积分。
资产达标礼:送5万龙积分。
消费达标礼:活动期间消费满3万,可获得1次30公里代驾。两个活动周期各享1次,一共可得2次30公里代驾。
年费门槛远低于大山白,积分抵扣压力小。权益高度聚焦,也很实用,对于不频繁住高端酒店、不需要大量贵宾厅的卡友而言,性价比还是很不错的。
当然,入门卡片还是选择这张!
正青春系列这张萌宠主题卡。
这张卡,今年明显被银行推到了活动前列,卡面多选、年费友好,还搭上了新一波消费达标送礼活动。
年费政策:消费满10笔即免当年年费,毫无压力。
核心权益:
云闪付立减金:单笔满20元随机减0.2~20元,每日一次。虽然金额不大,但胜在稳定可持续,日常扫码支付就能用上。
境外消费返现:境外笔笔返1%,日、韩、澳、新、新加坡五地额外再返1%,月返现上限1500元。对于偶尔出境、海淘的卡友来说,属于顺手薅羊毛型权益。
消费达标送宠物推车(2025年12月12日 – 2026年12月11日):新办卡客户,开户90天内累计消费满3笔且累计金额≥5000元,可获得一辆洛克猩球宠物出行推车(标价约600元)。
其实,简单点说,对于很多新卡友。
在温暖的大环境下,选对一张低负担、有亮点的卡。
是2026年玩卡的第一步~
来自美团的神券年卡活动,只需要19.9元/年,撸1200元大毛!
以前开过的,也可以撸。
参与方法:复制下面2整段(黄色背景全部复制),打开美团APP首页,弹窗参与。拍年卡,别拍错了!
1 %复制信息#% 打开团App http:/¥a8MmYxNjYyMWM¥一起领
如果不弹,直接粘贴在美团搜索▲
19.9元一年,每月可获赠20张5元无门款神券;每月100元,总共12月,共1200元!
折合1.66元/月,随便点一次外卖/奶茶就能回本!
除了外卖,超市便利店、美食团购券、酒店民宿等等,只要带有"神券"标识,都能使用。
比如暑期买了游泳券,每张券都能省5元;团的洗车券,每次也能省5元;出去吃饭提前团好的美食券,也能一张省5元…… 如果多人使用需要团多张,就分多个订单下,一次一张,每笔都省,千万不要一次直接买多张(这样只能用一张神券)。
这个价格,放在以前完全没有的。
建议都开一个放着,有备无患,日常随便买一张团购券,或者点一次外卖,都能省钱。
如果以前开过年卡,时间不会顺延,是叠加一起发放的,比如以前开了每月10张的会员,现在再开每月20张的会员,开完以后每月会发放32张神券。
闭眼冲,一年都不会亏!
扫码可以办各家银行信用卡,新户额外还有实物奖励,具体以申请页面你选择的礼品为准:

滴滴打车优惠
1、先领5折打折券
周五/周六/周日领领滴滴打车5折券,打车更划算!
1️⃣滴滴打车优惠券: 
2️⃣花小猪打车优惠券: 
银行存款天花板!
众邦妥妥行业天花板!存款利率行业最高!
众邦最新的收益表,更新如下: 7天新手 2.95%(1.45%+1.5%成长值加息);
7天普通 2.8%(1.3%+1.5%成长值加息); 3月新手 3.1%(1.6+1.5%成长值加息); 3月普通 3.0%(1.5%+1.5%成长值加息); 6月定期 3.3%(1.8%+1.5%成长值加息); 1年定期 3.4%(1.9%+1.5%成长值加息); 3年定期 3.9%(2.4%+1.5%成长值加息); 5年定期 3.95%(2.45%+1.5%成长值加息); 邦钱包
2.8%(20万以内)
除了上述,还可以叠加新人大满贯(805元京东卡)等,奖励更高! 再加上每月拿到的收益复利,还会额外再高一点!
专属开户码: 
先扫码注册,再看玩法: 真爽!银行活期存款5.49%利率!
扫码加这个号,每天分享各种好货值得撸!

各大神卡申请路径!(独家新户礼) 
每日必领红包
1、餐饮超值券包! 扫码领取,大牌可用! 
2、美团大额外卖红包每日领取

3、支付宝到店红包已更新,保存到相册用支付宝扫,每天白捡钱!

(广告) 毛哥更多精华攻略更新: 厚道大毛撸疯了!保底68元!
厚道大毛!无门槛白捡18.8~288元!没卡也行!
新出大毛,7000元返现!
188元缴费红包!速度领!
神卡放水,秒批大毛!
年底积分要清零,多个积分变现攻略!
大毛变现一条龙!0费率大路子!
建行80元大毛!九个缴费大毛,水电燃气自由!
大量信用卡还款立减,轻松回血上百元!
又要缩水?这家银行的卡,都快凉完了。。。
三家大银行放水,很灵验~
周一大放水,直接领立减金速度!
差不多70元天猫购物卡,白捡!
独家大路子!880元大毛,还能撸BUG!
大毛放水,点就是了,直接白捡钱!
48元立减金,速度!
最新0费率路子叠加积分变现路子,你懂的!
超级大路子!稳拿1万招行积分!咸鱼大法大量变现!
直接捡钱!三行大毛,无门槛套!
深夜放水,刷屏大毛,速度撸!
最新0费率路子叠加积分变现路子,你懂的!
扫码加毛哥:

点击关注路子哥,天天都有大路子!
免责声明:本文、图片均整理/转载网络公开信息,版权归原作者所有,如有侵权请留言,以便删除。
扫码可以办各家银行信用卡,新户额外还有实物奖励,具体以申请页面你选择的礼品为准:
滴滴打车优惠
周五/周六/周日领领滴滴打车5折券,打车更划算!
银行存款天花板!
2.8%(20万以内)
每日必领红包
没有评论:
发表评论