2026年1月13日星期二

今晚必撸!一年一度纪念币

继续来看今天的好价和活动!
值得买的好物有燕窝花胶粥、红蜻蜓毛衣、每日鲜语、雀巢威化饼干、棉拖吃的用的都有,统统都是好价,优惠时间有限,赶紧上车!
本期值得一薅的有:撸一年一度纪念币。
图片

这些可以买


1、盏如初 全家福燕窝花胶粥10碗礼盒装,86.9元

盒马同款要399元!直接2折入手!

图片

送人巨大气巨好看!完全拿得出手,过节串亲戚首选!0蔗糖超低卡的,开盖即食,软糯好喝配料表巨干净,滋补养气色~

右上角"…"-淘金币抵扣,实付86.9元到手!

复制下面口令,到淘宝打开

7$2KYdUWaPi4T$:// CA1831


图片
图片

2、红蜻蜓男士圆领毛衣,39.9元

专柜品质,保暖蓄热效果超强,送爸爸,送老公都合适,雪尼尔绒,不挑年纪的基础款,给家里男士安排上!

复制下面口令,到淘宝打开

3$Rp3vUWXL6sQ$:// CA1831

图片

3、蒙牛鲜奶950ml*1盒+每日鲜语A2'185ml*7瓶,28.7元

950ml一大瓶+5小瓶+送2小瓶=28.7元!

❶领100-8美食券

复制下面口令,到淘宝打开

6$dWPFUWZlFWf$:// ZH9102


图片


❷蒙牛鲜奶950ml*1盒+每日鲜语A2 185ml*7瓶

下拉详情页"淘金币限时补贴",实付28.7元


复制下面口令,到淘宝打开

1$U0v1UWZoWvy$:// MU5183


图片

4、雀巢脆脆鲨威化饼干,18.9元32条

0反式脂肪酸,酥酥脆脆,甜而不腻,好吃不粘牙!

领9元券
图片

18.9元32条
图片
图片
5、轻臣情侣款加绒棉拖,24元

朴西旗下品牌!多色可选,男女都能穿,内里蓬松柔软,鞋底是EVA底防滑,毛毛绒的超保暖!

右上角"…"-淘金币抵扣,实付24.2元!

复制下面口令,到淘宝打开

6$R5NWUdwxHRO$:// CZ3457

图片

图片

撸纪念币/纪念钞


今晚(1月13日)22点,马年贺岁纪念币/纪念钞第1轮预约开始了!
这个是法定货币!不会亏钱!可以1:1兑换!
准时进入!估计很卷

✅2026年贺岁币线上预约时间:

2026年1月13日22时至14日24时

✅2026年贺岁钞线上预约时间:

2026年1月13日22时30分至14日24时


预约数量:

2026年贺岁币每人预约、兑换限额为20枚

2026年贺岁钞每人预约、兑换限额为20张

图片

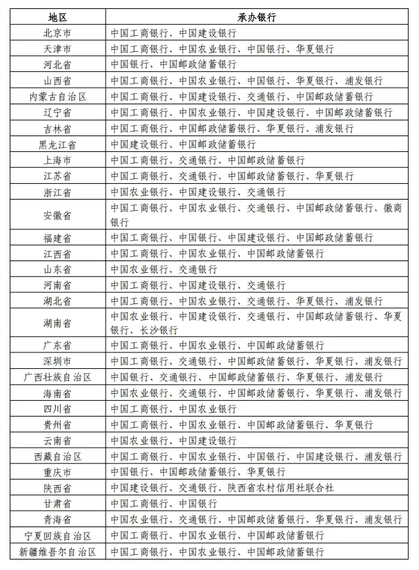
各地区预约承办银行如下

图片


中国工商银行线上预约渠道

预约地区:北京市、天津市、山西省、内蒙古自治区、辽宁省、吉林省、上海市、江苏省、安徽省、福建省、江西省、河南省、湖北省、广东省(含深圳)、四川省、贵州省、西藏自治区、甘肃省、宁夏回族自治区、新疆维吾尔自治区


<预约快捷渠道>

图片


①官方网站(www.icbc.com.cn):首页纪念币轮播广告-点击进入预约,或纪念币专区-纪念币/钞预约兑换入口。

②中国工商银行APP:首页纪念币预约入口。

③工银e生活APP:首页-活动日历-纪念币预约入口。

④个人网银:首页纪念币轮播广告-点击进入预约。

⑤微信公众号:中国工商银行客户服务-服务-纪念币预约,中国工商银行信用卡-办理-[纪念币]线上预约。

⑥微信小程序:"工行服务"小程序-纪念币预约广告-点击进入预约。

图片

(工行预约页面截图)


中国农业银行线上预约渠道

预约地区:天津市、山西省、辽宁省、浙江省、安徽省、江西省、山东省、湖北省、湖南省、广东省(不含深圳市)、海南省、四川省、贵州省、云南省、西藏自治区、青海省、宁夏回族自治区、新疆维吾尔自治区


<预约快捷渠道>

图片


①掌上银行:首页广告图或搜索"纪念币预约"进入 

②手机浏览器:https://coin.abchina.com.cn 

③门户网站:登录https://coin.abchina.com.cn或通过首页广告图进入 

④微信公众号:"中国农业银行微银行"-"生活驿站"-"纪念币预约"、"中国农业银行"-"热门推荐"-"纪念币预约"或"中国农业银行云客服"-"智享服务"-"纪念币预约" 

⑤个人网银:首页-本地-网上预约-纪念币预约 


中国银行线上预约渠道

预约地区:天津市、河北省、山西省、福建省、广西壮族自治区、甘肃省、西藏自治区、重庆市


<预约快捷渠道>

图片


①官方网站预约:以下链接为中国银行"纪念币预约"系统

https://cmcoins.boc.cn/BOC15_CoinSeller/welcome.html

②手机银行预约:请下载并安装最新版手机银行客户端软件,点击"生活"频道,选择"纪念币预约"功能,根据页面提示填写相应信息,公众通过手机银行预约纪念币无需注册登录;

③微银行预约:微信关注"中国银行微银行"公众号,点击"微服务"功能菜单,选择"纪念币预约"功能,根据页面提示填写相应信息。

图片

(中国银行预约页面截图)


中国建设银行线上预约渠道

预约地区:北京市、内蒙古自治区、辽宁省、黑龙江省、浙江省、福建省、河南省、湖南省、云南省、西藏自治区、陕西省


<预约快捷渠道>

图片


①建行国际互联网网站:PC端IE8以上浏览器登录www.ccb.cn- "网点业务预约"-"预约纪念币"

②移动门户:移动端登录m.ccb.cn-"预约纪念币"

③个人网银:登录网银-"我的账户"-"网点业务预约"-"预约纪念币"(浏览器需设置允许弹窗)

④个人手机银行:下载4.3.5以上版本建行手机银行客户端-点击首页右侧"更多"-"网点服务"-"预约纪念币"或在首页顶部搜索栏搜索关键字"纪念币",进入"预约纪念币"菜单

⑤中国建设银行微信服务号:关注"中国建设银行"服务号,点击"悦生活"-"预约纪念币"菜单。

⑥中国建设银行客户服务微信服务号:关注"中国建设银行客户服务"服务号,点击"热门服务"-"预约纪念币"菜单。

图片

(建行预约页面截图)


交通银行线上预约渠道

预约地区:内蒙古自治区、上海市、江苏省、浙江省、安徽省、山东省、河南省、湖北省、湖南省、深圳市、广西壮族自治区、海南省、陕西省、青海省


<内含预约小程序>

图片


①交通银行门户网站:首页主图广告位置,点击广告即可转至门户网站纪念币预约页面;或通过"首页-纪念币预约"路径进入纪念币预约页面。

网站地址:www.bankcomm.com

②交通银行个人手机银行:首页广告位置,点击广告即可转至手机银行纪念币预约页面;或通过"手机银行首页-全部服务-投资理财-纪念币预约"路径进入纪念币预约页面。

③交通银行微信公众号"交通银行":通过"财富交行-纪念币预约"路径进入纪念币预约页面。交通银行微信公众号"交通银行微银行",通过"惠活动-纪念币预约"路径进入纪念币预约页面。

④交通银行微信小程序"交通银行":点击首页广告"纪念币预约"路径进入纪念币预约页面。

图片

(交行预约页面截图)


邮储银行线上预约渠道

预约地区:河北、内蒙古、辽宁(含大连)、吉林、黑龙江、上海、江苏、安徽、福建(含厦门)、江西、湖南、广东、深圳、广西、海南、贵州、重庆、青海、宁夏、新疆


<预约快捷渠道>

图片


①邮储银行手机银行:下载邮储银行手机银行,点击首页—全部—网点服务—纪念币预约。

②邮储银行微信公众号:关注"中国邮政储蓄银行"微信公众号,服务—纪念币·反假专区—纪念币专区—纪念币预约。

③邮储银行个人网银:访问中国邮政储蓄银行门户网站(www.psbc.com),首页—个人网银登录—我的账户—纪念币管理—纪念币预约。

④邮储银行官方网站:访问中国邮政储蓄银行门户网站(www.psbc.com),首页—公告栏—纪念币公告—点击进入预约。

图片

(邮储银行预约页面截图)


华夏银行线上预约渠道

预约地区:天津市、山西省、吉林省、江苏省、湖北省、湖南省、深圳市、广西壮族自治区、海南省、贵州省、重庆市、青海省


<预约快捷渠道>

图片


①华夏银行官方网站:访问www.hxb.com.cn,选择"快捷服务"-"纪念币预约"菜单

②华夏银行手机银行APP:首页-广告栏或首页"更多"-"便民生活"-"纪念币预约"菜单

③华夏银行微信公众号:关注"华夏银行",点击"热门"-"纪念币预约"菜单

图片


浦发银行线上预约渠道

预约地区:山西、吉林、湖北、深圳、广西、海南、西藏、青海


<预约快捷渠道>

图片


①浦发银行App:首页搜索栏-搜索"纪念币/钞预约";首页全部菜单-财富-"纪念币(钞)预约"

②"浦发银行"微信服务号:底部菜单"惠服务"-纪念币(钞)预约

③"浦惠来了"App:首页搜索栏-搜索"纪念币(钞)预约";首页更多功能-权益积分服务-"纪念币(钞)预约"

④"浦惠来了"微信公众号:底部菜单"热门活动"-纪念币&钞预约;

⑤手机浏览器输入:

https://wap0.spdb.com.cn/mspmk-cli-coinrsv/CoinHome

图片

(浦发银行预约页面截图)


其他银行线上预约渠道

徽商银行、长沙银行、陕西农信等承办机构的预约兑换信息,大家可以在"中国金币"微信公众号下方消息栏中回复关键词查看;或者关注以上银行微信公众号,底部菜单均有预约渠道。


<徽商银行预约快捷渠道>

图片


<长沙银行>

关注"长沙银行"微信公众号

"乐服务"-"服务及预约"-"纪念币预约"


<陕西农信>

搜索"陕西农信纪念币预约"小程序


更多小活动提醒
谁还没有关注我??????
谁还没有关注我??????
谁还没有关注我??????
图片



没有评论:

发表评论

华夏优享白金卡免年费:双倍权益+最高700元立减金

华夏银行优享白金信用卡开放团办,下卡难度低。年费:新户首年约440元(返240元立减金),老户380元+2万积分;次年消费达标可免。核心权益包括每年6次机场或12次高铁贵宾厅、4次50公里内代驾、2次高端健身(含私教)、2次洁牙等。持有两张卡面可享双倍权益。加油200-40、充电...