每年年初都是银行信用卡政策调整的集中期,2026年中行信用卡迎来多项关键变动——白金卡年费门槛提高、航班延误险规则"温暖升级"、全新高端卡上线,这些调整直接影响持卡人的用卡成本和权益体验。
今天就为大家详细拆解新规要点,帮你精准避坑、合理用卡!
一、白金卡年费新规:免年费难度升级,这3类卡例外
对于持有中行白金卡的用户来说,2026年最需要关注的就是年费政策变化:原仅需消费12笔即可免次年年费的白金卡,现统一调整为"消费12笔+累计消费满5000元" ,两项条件需同时满足,才能享受次年年费减免(达标截止时间以卡片提示为准,部分卡片截止2026年2月23日)。
例外卡片清单(免年费更宽松)
- 万事达长城白金信用卡卓悦版:资产达标可免年费,也可使用15万交易积分/尊享积分兑换,资产达标客户享五折优惠;
- 全新长城万事达卓隽系列信用卡(含多币种版本):仅需消费5笔即可免次年年费,主附卡均免首年年费;
- 终免校友卡:无消费要求,终身免年费。
避坑建议
手里持有多张中行白金卡、且部分卡片无核心权益的用户,建议尽快注销冗余卡片——每张卡都需单独满足"12笔+5000元"条件,避免因未达标产生不必要的年费支出。
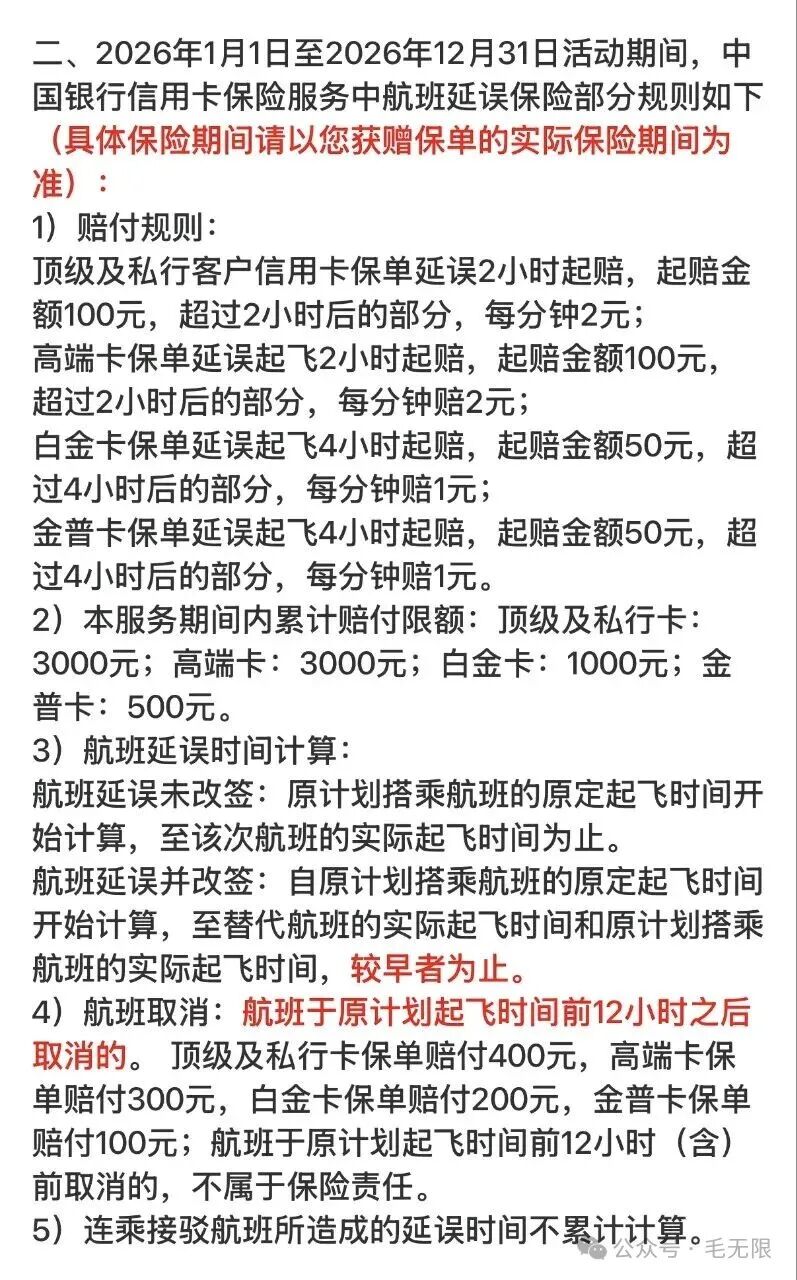
二、航班延误险调整:起赔时间延长,取消赔付有变化
中行信用卡航班延误险的规则调整,对常出差的持卡人影响较大,整体呈现"起赔时间延后、取消赔付额度提高"的特点,具体规则如下:
1. 延误赔付规则(2026年1月1日-12月31日)
- 顶级及私行卡:延误2小时起赔(原1小时),起赔金额100元,超2小时后每分钟赔付2元,年度累计赔付上限3000元;
- 高端卡:起飞延误2小时起赔,赔付标准与顶级及私行卡一致,年度累计上限3000元;
- 白金卡/金普卡:起飞延误4小时起赔(原3小时),起赔金额50元,超4小时后每分钟赔付1元,白金卡年度上限1000元,金普卡500元。
2. 航班取消赔付规则
- 原计划起飞时间前12小时内取消:顶级及私行卡赔400元、高端卡300元、白金卡200元、金普卡100元;
- 原计划起飞时间前12小时(含)以上取消:不纳入保险责任,无赔付。
关键提醒
- 延误时间计算:未改签按原航班原定起飞至实际起飞时间算;已改签按原航班原定起飞至"替代航班实际起飞/原航班实际起飞"较早者算;
- 连乘接驳航班的延误时间不累计,常飞中转航线的用户需注意。
三、2026新卡上线:长城卓悦PLUS白金卡,权益亮点与门槛并存
中行2026年热度较高的新卡——长城卓悦PLUS白金卡,预计1月正式上线并支持网申,适合商旅需求旺盛、资产达标或消费能力强的用户,核心权益与注意事项如下:
核心权益
1. 出行权益:无限次境内外机场贵宾厅、无限次道路救援(仅限本人使用),需保持月均50万元中行资产,否则次月暂停权益;
2. 消费达标礼:单月消费3万可选代驾/京东卡/高铁贵宾厅;5万可选接送机/专家预约/2次高铁贵宾厅;8万可选3次高铁贵宾厅/乐园券(高档位可选低档位礼包);
3. 多倍积分:激活后前2个月免费享微信/支付宝/京东支付5倍积分(月上限5万),后续可20元购买次月5倍积分包;
4. 其他权益:跨境交易笔笔返1%(先到先得)、500万航空意外险、3小时航班延误险(起赔50元,超3小时每分钟1元)、8万元失卡盗用险。
关键注意点
- 年费:标准价3600元/年,2026年12月31日前享1200元/年优惠,主附卡均可使用20万信用卡积分兑换年费;
- 发行限制:与所有高端卡互斥,现有高端卡持卡人需先销户才能办理;
- 权益门槛:机场贵宾厅等核心权益绑定50万月均资产,资产不达标则权益失效,适合"砖行"优质客户。
中行2026年的信用卡调整,既提高了部分老卡的用卡门槛,也为高净值用户推出了权益更集中的新卡。建议大家根据自身的消费能力、资产情况和出行需求合理选择卡片,冗余卡及时注销,核心卡精准用满权益,才能最大化享受信用卡带来的便利与优惠~
来自美团的神券年卡活动,只需要19.9元/年,撸1200元大毛!
以前开过的,也可以撸。
参与方法:复制下面2整段(黄色背景全部复制),打开美团APP首页,弹窗参与。拍年卡,别拍错了!
1 %复制信息#% 打开团App http:/¥a8MmYxNjYyMWM¥一起领
如果不弹,直接粘贴在美团搜索▲
19.9元一年,每月可获赠20张5元无门款神券;每月100元,总共12月,共1200元!
折合1.66元/月,随便点一次外卖/奶茶就能回本!
除了外卖,超市便利店、美食团购券、酒店民宿等等,只要带有"神券"标识,都能使用。
比如暑期买了游泳券,每张券都能省5元;团的洗车券,每次也能省5元;出去吃饭提前团好的美食券,也能一张省5元…… 如果多人使用需要团多张,就分多个订单下,一次一张,每笔都省,千万不要一次直接买多张(这样只能用一张神券)。
这个价格,放在以前完全没有的。
建议都开一个放着,有备无患,日常随便买一张团购券,或者点一次外卖,都能省钱。
如果以前开过年卡,时间不会顺延,是叠加一起发放的,比如以前开了每月10张的会员,现在再开每月20张的会员,开完以后每月会发放32张神券。
闭眼冲,一年都不会亏!
扫码可以办各家银行信用卡,新户额外还有实物奖励,具体以申请页面你选择的礼品为准:

滴滴打车优惠
1、先领5折打折券
周五/周六/周日领领滴滴打车5折券,打车更划算!
1️⃣滴滴打车优惠券: 
2️⃣花小猪打车优惠券: 
银行存款天花板!
众邦妥妥行业天花板!存款利率行业最高!
众邦最新的收益表,更新如下: 7天新手 2.95%(1.45%+1.5%成长值加息);
7天普通 2.8%(1.3%+1.5%成长值加息); 3月新手 3.1%(1.6+1.5%成长值加息); 3月普通 3.0%(1.5%+1.5%成长值加息); 6月定期 3.3%(1.8%+1.5%成长值加息); 1年定期 3.4%(1.9%+1.5%成长值加息); 3年定期 3.9%(2.4%+1.5%成长值加息); 5年定期 3.95%(2.45%+1.5%成长值加息); 邦钱包
2.8%(20万以内)
除了上述,还可以叠加新人大满贯(805元京东卡)等,奖励更高! 再加上每月拿到的收益复利,还会额外再高一点!
专属开户码: 
先扫码注册,再看玩法: 真爽!银行活期存款5.49%利率!
扫码加这个号,每天分享各种好货值得撸!

各大神卡申请路径!(独家新户礼) 
每日必领红包
1、餐饮超值券包! 扫码领取,大牌可用! 
2、美团大额外卖红包每日领取

3、支付宝到店红包已更新,保存到相册用支付宝扫,每天白捡钱!

(广告) 毛哥更多精华攻略更新: 厚道大毛撸疯了!保底68元!
厚道大毛!无门槛白捡18.8~288元!没卡也行!
新出大毛,7000元返现!
188元缴费红包!速度领!
神卡放水,秒批大毛!
年底积分要清零,多个积分变现攻略!
大毛变现一条龙!0费率大路子!
建行80元大毛!九个缴费大毛,水电燃气自由!
大量信用卡还款立减,轻松回血上百元!
又要缩水?这家银行的卡,都快凉完了。。。
三家大银行放水,很灵验~
周一大放水,直接领立减金速度!
差不多70元天猫购物卡,白捡!
独家大路子!880元大毛,还能撸BUG!
大毛放水,点就是了,直接白捡钱!
48元立减金,速度!
最新0费率路子叠加积分变现路子,你懂的!
超级大路子!稳拿1万招行积分!咸鱼大法大量变现!
直接捡钱!三行大毛,无门槛套!
深夜放水,刷屏大毛,速度撸!
最新0费率路子叠加积分变现路子,你懂的!
扫码加毛哥:

点击关注路子哥,天天都有大路子!
免责声明:本文、图片均整理/转载网络公开信息,版权归原作者所有,如有侵权请留言,以便删除。
扫码可以办各家银行信用卡,新户额外还有实物奖励,具体以申请页面你选择的礼品为准:
滴滴打车优惠
周五/周六/周日领领滴滴打车5折券,打车更划算!
银行存款天花板!
2.8%(20万以内)
每日必领红包
没有评论:
发表评论