2026年1月18日星期日

2026年起火车票误购可限时免费退,民航酒店退改政策待规范

铁路12306推出限时免费退票服务,误购车票可在支付后30分钟内免费退。民航与酒店退改政策不统一,多为行业自主规则,缺乏标准化体验。铁路强制服务标准更清晰便利。

根据官方消息,2026年1月19日起,铁路12306平台推出旅客误购限时免费退票服务。


通过12306平台购买2026年2月2日及以后火车票时,如误购车票,在购票支付成功30分钟内且在开车前4小时以上,可线上自助办理退票,不收取退票费。


每人每自然日内限办1个订单误购免费退票业务。


图片

估计有不少读者会问,航空公司什么时候执行这样的政策?

航空公司也有类似政策,但没有那么统一。

比如国航、东航、南航等航司,有错购2小时内免费退票、有购票后24小时内买贵退差等规则,五花八门。

感觉民航总局更应该去关注旅客的出行便利,而不是用有形的大手去干涉市场最低票价。

这几年,各大航司还发放过"无理由退票券",比如国航2026年继续推出"2+2+2安心购票保障"服务:

2张国内无理由退票券、2张国际及地区无理由退票券、2小时免费退/优惠退服务。


通过国航官方APP或小程序,购买999票号的机票可以使用该退票券。


具体使用规则,可以去国航APP-个人中心-优惠券查看。


图片

那酒店有没有免费退订的服务?

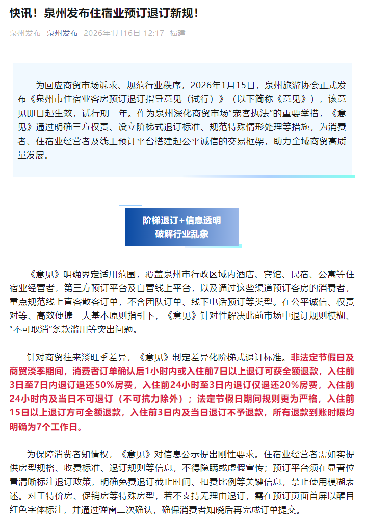
有,但仅仅是海南三亚、广西去年推出过,以及本周五,泉州发布过住宿业退订新规:

非法定节假日及商贸淡季期间,消费者订单确认后1小时内或入住前7日以上退订可获全额退款,入住前3日至7日内退订退还50%房费,入住前24小时至3日内退订仅退还20%房费,入住前24小时内及当日不可退订(不可抗力除外);


法定节假日期间规则更为严格,入住前15日以上退订方可全额退款,入住前3日内及当日退订不予退款,所有退款到账时限均明确为7个工作日。


图片

这几地的酒店退订新规只是指导意见,旨在引导和规范市场行为,尚不具备强制法律效力。

与之形成对比的是,铁路12306的误购免费退票政策属于官方明确的强制性服务标准,统一的规则、清晰的时限让旅客无需额外核对。


这种标准化体验,正是民航与酒店行业目前缺失的。



往期推荐


洲际75折,还有加赠100%

2026-01-17

图片

限时买二免二,海洋光谱号最适合出手的时机来了!

2026-01-16

图片

第二家Q1可以报名

2026-01-13

图片


没有评论:

发表评论

农行顶级黑金卡全国网申,40万积分抵扣3000元年费

农行美国运通黑金卡首次开放全国网申团办,仅限优质老客户且已有40万积分者申请。年费3000元,激活时需有40万积分抵扣(后期积分不可退)。申请需满足4项条件之一(如年收入超50万或处级公务员等)。核心权益:全年无限次农行自营机场贵宾厅、无限次龙腾高铁贵宾厅、6次境内接送机(含大兴...