2026年1月19日星期一

【美团新春酒店狂欢 春节不加价 多店享低至1。7折】春节住酒店太划算!美团王牌直播推新春特惠,多款套餐春节不加价

北京环球影城/诺金酒店豪华房1388元含早享4人提前入园;杭州/苏州/厦门等多地酒店低至4折起,送餐饮、乐园等权益;另有年夜饭套餐、三亚/哈尔滨爆款可选

美团酒店春节活动王牌家庭季来啦!这个春节出行,无论你想带爸妈、带孩子还是带宠物,都能找到适合你的套餐,除了性价比高的爆款,本周还更新了一些春节不加价的套餐,美团每周一到周六12:00–24:00 锁定王牌直播间,超值好价限时囤!特别今天的家庭季新春酒店低至3折起,直播抢最高2998-300元大额券(多单叠加留下自己需要的,退掉不要的,优惠不变),整个直播过程中还有不定时抽奖惊喜掉落。

所有美团房券,不约可退,过期可退!
本篇重点:
1、囤券攻略,多单叠加价更低
2、爆款速览,包括春节不加价套餐
3、年夜饭套餐、三亚/哈尔滨爆款,通兑爆款

01

囤券攻略


先领券,再下单
1、点击直接领100/200券
2、扫描下方二维码,领最高300元券,多号多领,每个号可领3次
图片

3、每周一到六扫码去直播间左上角领券,右下角购物车搜酒店名称或目的地

图片

4、或者点击下面链接,页面上方位置切换成自己需要去的目的地,搜索框搜索酒店名称或者自行查找需要的酒店,点击购买即可(偶尔会出现bug套餐)

点击这里搜索需要的酒店购买


02

爆款预览,按上面攻略购买即可


✅1388/晚(1488*1-100券)官方2店通兑,环球影城大酒店/诺金度假酒店-北京环球度假区豪华双大床房1晚 含双早+4人提前入园权益(可入住4人,提前打卡自己喜欢的项目)1388含双早这个价格很少见了,之前我们不含早最低券后在999/晚,早餐价值592元,等于房券就花了796元,这价格真的是新低了,春节可约,建议换号多囤几单

824/晚(1799*2-300券)杭州绿城尊蓝钱江豪华精选酒店70平江景房2晚含早+大堂酒廊--欢乐时光1份(等于晚餐省了,金枪鱼三明治、墨西哥牛肉卷、冷切肉内摆盘、蛋糕、水果、饮品等等),春节、清明、端午不加价,同款日历房1800+/晚,低至4.4折

733/晚了(799*3-200券)苏州东太湖皇冠假日酒店含早+双人行政酒廊(下午茶、晚餐都有了),大爆款,之前888/晚,现在券后直接733/晚了,有效期更长,库存有限,随时下架

✅599/晚(1299*1-100券)杭州香格里拉饭店2晚含早+周末K20亲子体验课程+双人旅拍30-60分钟1次,周五不加价,约是日历房的6折左右

819/晚(1788*2-300券)杭州城中香格里拉大酒店2晚+200元餐饮代金券,周五不加价,比日历房省500

✅449/晚(999*1-100券)厦门北海湾惠龙万达嘉华酒店2晚行政房/海景露台房含早+双人温泉水乐园门票(价值300+)+含跳跳儿童乐园畅玩+室内外泳池+24小时健身房,周末、清明不加价

599/晚(1299*1-100券)厦门佰翔五通酒店海景房房2晚含早+尊享演唱会及赛事期间往返穿梭巴士+赠送2份儿童早餐+游艇帆船体验项目五选一+玩乐权益,直接在房间就能看日出,周末不加价,日历房同款周末1100+/晚,低至5.3折,看演唱会方便

633/晚(2099*1-200券)九寨沟悦榕庄3晚+云顶秘境徒步1份+首日欢迎水果1份+双人晚安甜汤1份+自驾能量包1份等,周末不加价,目前能买到的低价,等于住2送1了

241/晚(798*4-300券)舟山朱家尖普吉湖畔酒店山景家庭房3晚含早,白菜价了,周末不加价观音诞辰也可用不加价,5折左右,1张大床+1张双人床,4个人全家住都没问题,距蜈蚣峙码头约2.8公里,码头乘船至普陀山约10分钟,是去普陀山的性价比之选

✅1494/晚(3288*1-300券)哈尔滨敖麓谷雅·凯悦臻选酒店,仅春节加价,其余时间不加价点击购买

719/晚(1588*2-300券)黄山·檀舍TANHOUSE汤泉度假酒店,私汤房,含早+旅拍+周末不加价

632/晚(699*3-200券)苏州苏州湾艾美酒店,含早+湖畔网球场1小时使用+旅拍等,全程不加价

✅724/晚(1599*2-150券)温州乐园奇妙美人鱼度假酒店,亲子房含早+2大1小通票(温州乐园、海洋馆、大马戏),周末不加价,还有一个单晚券后548含早+乐园/海洋馆二选一+大马戏门票点击购买

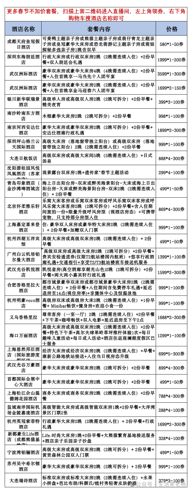
530/晚(580*1-50券)成都天府皇冠假日酒店1晚含早,节不加价,可约亲子主题房+皇冠豪华房+皇冠单卧室套房85-100平,是酒店的最高房型,日常一晚含早要1100+)

图片

可以上下滚动的图片 


其他爆款之前有介绍过,直播间还能捡漏,可以去搜索购买春节酒店卷疯了!149 /晚含每日三餐 ,万豪100平套房800+含待遇

◆ 深圳东海朗廷券后899/晚,行政法含行政礼遇,春节、五一、周末通通不加价

◆ 重庆喜来登449/晚点击购买

◆ 重庆JW万豪酒店988/晚,含早+双人晚餐套餐+行政酒廊礼遇点击购买

◆ 黄山悦榕庄,1033/晚,住2送1,破价了,1000出头住悦榕庄别墅

◆ 阳朔悦榕庄,山脉印象套房含早+第三晚0元续住,999/晚,全程不加价

◆ 无锡阳山花间堂·桃花岛449/万,含门票+温泉泡汤

◆ 洲至奢选重庆TFT酒店,724/晚,含早+升级房型,3月前周末不加价

◆ 舟山长乔鹈鹕度假酒店,可约113平的浮替套房,含2大1小雨林动物公园门票、海洋公园门票、鲨鱼湾四季海水浴场门票(总价值2000左右),3233/晚,寒假、周末不加价,这个房型日历房周末含早都要1.8W/晚,1.7折浮潜亲子套房1张特大床+2张双人床,住4-6人都可以,真的是捡漏了。

图片

三大园区,海洋馆,1000多种海洋生物,包括白鲸、花鲸、海豚、企鹅等等;雨林馆,设有20米高空丛林瀑布、穹顶观赏区、270°奇幻隧道、雨林暗河隧道;四季海水浴场,全球首创与鲨鱼同游的室内恒温海水浴场,面积超3000㎡,四季恒温,设有造浪池、海盐主题泡汤池。

图片


03

年夜饭套餐


直播间今天还有武汉洲际酒店的年夜饭套餐,3299/4晚一马当先十人团年宴,1459/2晚金马迎春六人团年宴价格非常不错,春节还不加价。

824/晚(3599*1-300券)豪华双床房或豪华大床房4晚(4晚需连续入住),2份早餐+入住首晚享一马当先十人团年宴,这个年夜饭单订不得2000左右,等于住宿仅花费了1300左右,一晚下来300多,对比日历房1000+/晚的房价省太多了,不管是去武汉旅游过年,还是当地/周边去入住,顺便吃个年夜饭都都划算的

如果人少,可以看看6人年夜饭套餐,774/晚(1699*2-300券)豪华双床房或豪华大床房2晚(2晚需连续入住)+ 2份早餐+入住首晚享金马迎春六人团年宴,菜单也不错,价值大概1100左右

扫描图中二维码去直播间左上角领券,右下角购物车搜:武汉洲际

图片

人均百元吃+住,其他更多年夜饭套餐,直播间不断更新中,有好货了会第一时间发社群和推文, 大家记得关注,没加群的公众号对话框回复"加群",小助理拉你,也可以去全量货表搜搜看点击搜索


04

哈尔滨/三亚


哈尔滨和三亚的套餐,最近群里很多人再问,这里单独给大家拎出来,方便购买

囤券步骤:

点击下面链接,页面上方位置切换成三亚/哈尔滨,搜索框搜索酒店名称或自行查找需要的酒店,叠券点击购买即可

点击这里搜索需要的酒店购买

图片

✅838/晚(888*1-50券)哈尔滨索菲特,高级房含早+雪域东北套餐一份,全程不加价,春节可用

✅899元/晚(999*1-100券)哈尔滨松北融创皇冠假日,含早+双人滑雪门票,春节、周末、寒假、都可约不加价

✅365/晚(399*3-100券)喜马拉雅(哈尔滨冰雪大世界店),春节不适用,其他时间不加价

✅365/晚(399*3-100券)哈尔滨尚景酒店(中行巴洛店),春节不加价

✅365/晚(399*3-100券)勃莱梅大酒店(哈尔滨省政府会展中心店),含早+春节不加价

✅419/晚(459*5-200券)首旅如家玩转冰雪季专享单晚多店通兑,这个里面有22家哈尔滨酒店可约,都是春节不加价的,部分可约家庭房,套房,位置有近中央大街的,火车站的、地铁站等等,位置都不错,囤了早点约。

图片


✅1650/晚(3600*1-300券)三亚亚特至尊海景房+每天双早+双人C秀+2大2小无限次水世界+水族馆+各种儿童活动

949/晚(1999*1-100券)三亚海棠湾熹棠费尔蒙,海景房+双早+两大一小自助晚餐+高尔夫推杆以及各种活动

327/晚(1788*2-300券)三亚大东海君亭酒店,每日有双早,有午餐(4菜1汤),有晚餐(4菜1汤),这个餐食是每天都有的,你2个人住一晚,仅吃饭,就要300不止了吧,还送出海一日游(包含无动力项目香蕉船、皮划艇+海钓(提供鱼竿鱼饵)+一楼大厅活动),还有旅拍,白菜价了

直播间非常多,扫描左上角领券,右下角购物车搜:三亚查看

图片


如果你还没有计划去哪旅行,或者没有确定出行日期,可以看看如家和华住的通兑,当天可定,覆盖城市广,酒店数量多,性价比也高,特别华住,有不少套房可以捡漏,部分春节不加价,可以参考之前的文章去购买手慢无!200+住140平套房

如家的通兑也很多,有效期到26.2.28,全程不加价,春节可约,238/2晚到588/2晚9个档位,叠券后是目前能买到的低价了,低至119/晚起住全国核心一二三线城,包括三亚、哈尔滨、北京、西安、上海、杭州等热门旅行城市,都是春节可约不加价的,支持"当日可约",直接解决 "临时起意订不到划算酒店" 的核心痛点,每个档位都可以囤上,有备无患!不约可退!

图片



美团的促销建议大家刚需的时候都扫二维码看看,总能找到合适自己的产品,有很多时候都是捡漏。

图片


微信又又改了推送机制,加星不错过每次活动,没有加群的小伙伴,公众号对话发送"加群",会有助手拉你进群,消息更快一步。
长文不方便读,可以点击上面的🎧标识,这样可以更大程度的节省时间。
时间仓促,本文难免有纰漏,还请大家指正,如果你觉得内容对你有帮助,还请点赞,收藏,转发帮助更多的人

如果看到这里对你有帮助,点击在看和点赞
文章检索通过公众号右上角的搜索按钮搜索
回复"加群",联系助理加相关的群
图片
推荐超值活动,各种极限玩法
信用卡,酒店,旅行,购物,一个都不少
如果你喜欢上面这些,记得关注加星哦

没有评论:

发表评论

农行顶级黑金卡全国网申,40万积分抵扣3000元年费

农行美国运通黑金卡首次开放全国网申团办,仅限优质老客户且已有40万积分者申请。年费3000元,激活时需有40万积分抵扣(后期积分不可退)。申请需满足4项条件之一(如年收入超50万或处级公务员等)。核心权益:全年无限次农行自营机场贵宾厅、无限次龙腾高铁贵宾厅、6次境内接送机(含大兴...