2026年1月16日星期五

春节酒店促销精选:149元含三餐,万豪套房800+

涵盖美团多店通兑及春节低价套餐,如开元449元、重庆万豪838元套房等,提供领券下单攻略,部分库存紧张建议先囤,支持不约可退。

还有一个月左右就是春节小长假了,近期会尽可能的给大家多找一些春节不加价的酒店和一些热门旅行地性价比高的酒店,没加群的公众号对话框回复"加群",快速获取优惠信息。
今天这篇给大家给大家挑了一些美团酒店的尖端好货,149/晚含每日三餐,开元10店通兑仅449/晚,部分春节不加价,重庆100平套房800+/晚含待遇等等,分套餐库存非常吃紧!,建议先囤起来,所有套餐不约可退,不核销不用还款!
美团的玩法非常简单,就是把所有的券都领了,多单叠加,做到极致性价比,留下自己需要的,把不用的退掉,优惠不变。
✅囤券步骤
先领券,再下单
1、点击直接领100/200券
2、扫描下方二维码,领最高300元券,多号多领,每个号可领3次
图片

3、扫码去直播间左上角领券,右下角购物车搜酒店名称或目的地(直播时间,每周一至周六12点-24点)

图片



01

爆款速览


✅449/晚(499*1-50券)开元集团10店冬季通兑,含早,部分含正餐/玩乐权益,部分春节不加价

✅838/晚(888*1-50券)重庆区域万豪酒店1晚通兑,可兑100平江景套房,含待遇点击购买

这周万豪重庆还上了不少其他爆款,后面我们会介绍,可以下拉查看

✅900/晚(3000*1-300券)阳朔糖舍度假酒店,近期好价

874/晚(1899*2-300券)南京河西安达仕酒店,节、清明、五一、端午全都不加价,春节950元住2100元房

724/晚(1599*2-300券)湖州长颈鹿庄园酒店,含早+下午茶+2大1小长颈鹿庄园门票+萌宠乐园门票+2大1小温泉+游玩抵用券+旅拍等(价值500左右),平日不加价

乌村3天2晚,一价全包,1999元,1大1小,3299元,2大1小,2家酒店可选,含早中晚3餐,全天各种活动不断,CCO专人对接,解放爸妈双手,乌镇乌村周五不加价点击购买

✅899/晚(1999*1-200券)深圳东海朗廷,行政房含待遇,春节五一不加价

✅224/晚(499*1-50券)西安市中心MOXY,周末寒假不加价,就在钟楼旁边,西安旅行高性价比之选

✅149/晚(499*1-50券)千岛湖鸿廷国际酒店中心湖区店,送每日三餐,不用担心吃不饱, 其他不说,单说吃饭,2个人一天都不止花149了,套餐还送住宿,真白菜了

362/晚(799*4-300券)杭州西湖VISHWA玉皇山庄园仅春节加价

333/晚(1099*1-100券)西双版纳悦椿温泉度假酒店,含早+2大1小悦椿温泉,日历房5折左右,仅春节有加价

505元/晚(1111*1-100券)亚洲大酒店/建国饭店二选一,含早可拆分,两家酒店各住一晚,打卡环球+故宫,这价格非常不错了,全程不加价点击购买

图片

02

爆款介绍



01
449/晚开元集团冬季通兑

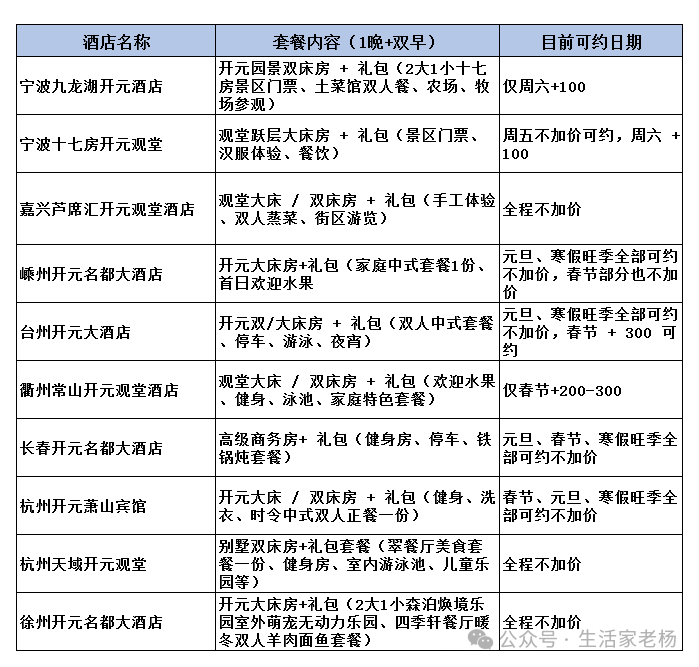
449/晚(499*1-50券),含双早,正餐+玩乐权益,部分春节不加价可约,共10家酒店可选,所有酒店都给大家放下面图了,可以参考,基本都比日历房便宜两三百朝上。

图片

比如杭州天域开元观堂,周末含早1000左右/晚,套餐券后449还送正餐,目前大部分日期还可以约,低至4折左右。

图片

徐州开元名都大酒店,送2大1小森泊玩乐,这个单买也要几百块,直接给你省了,建议大家囤上,有备无患,出行前再和日历房比比价,有效期到26.3.31。

按最上面的攻略领券后,扫描下方二维码进入直播购物车搜:开元通兑

图片



02
重庆区域万豪酒店1晚通兑

838/晚(888*1-50券),这个通兑里面有3家可以约套房,重庆富力艾美和重庆喜来登、重庆万豪,都含行政礼遇,特别推荐重庆喜来登,可约的是100平的江景行政套房,日历房同样的套餐2146/晚,对比低至3.9折,这个房型是酒店的最高级房型,空间宽敞,视野好。

图片


按最上面的攻略领券后,扫描下方二维码进入直播购物车搜:重庆通兑

图片

其他酒店比如重庆富力艾美给的是76平的豪华套房,春节+400/间夜,五一+500/间夜,其余时间不加价,寒假旺季、清明、端午均可约,日历房1100+/晚,套餐838/晚,送行政待遇+重庆一日游,全天吃喝玩乐不愁。

重庆万豪给的70平的豪华套房,日历房1400+,套餐明显更划算。

6家酒店,有效期到26.6.30,可参考下图,囤了尽快锁。

图片


这周美团直播重庆除了这个通兑,爆款套餐挺多的

✅899/晚(999*1-100券)重庆解放碑威斯汀高级豪华江景房1晚+双人行政酒廊礼遇 + 双人俱乐部早午餐,节假日加价可用,其他日期不加价,早午餐是半自助式,有自助的档口、零点菜单,起床迟直接吃午餐了点击购买

✅549/晚(1199*1-100券)重庆万豪豪华江景房1晚含早;豪华城景房1晚含早+香港冰室双人套餐,券后638/晚(688*1-50券);豪华套房1晚含早+香港冰室双人套餐 +行政礼遇券后838/晚(838*1-50券),这个套餐比上面的通兑多了一个香港冰室双人套餐,如果确定住这家的这个房型,可以选单独的套餐,周末不加价

849/晚(1799*1-100券)重庆JW万豪酒店套房含早+行政酒廊礼遇,还有个单晚的含早+一饭封神|双人晚餐套餐+行政酒廊礼遇,988元(1088*1-100券),周末不加价点击购买

✅449/晚(999*1-100券)重庆喜来登豪华大/双床房含早点击购买

✅374/晚(799*1-50券)重庆富力艾美豪华房不含早(可拆分)+2大1小重庆一日游+100元餐饮消费额点击购买

大家自己去直播间搜,非常多。

图片

03
阳朔糖舍度假酒店

900/晚(3000*1-300券),2700/3晚,日历房1800+/晚,低至5折左右,补差后怎么比,房券的性价比都非常高。

这家曾经的挂牌阿丽拉,后摘牌以后独立运营,酒店品质在线,是阳朔难得的奢华酒店。

按最上面的攻略领券后,扫描下方二维码进入直播购物车搜:阳朔

图片

04
乌村3天2晚一价全包

有2个套餐,有2个套餐:1999元(1 大 1 小)、3299元(2 大 1 小)乌镇乌村酒店、乌镇乌村稻舍酒店2家店,含早中晚3餐,还有甜品和夜宵,不用费心找餐厅,娃饿了随时有得吃!

全天各种活动不断,特别带娃度假的,强烈建议冲这个,射箭、垂钓、春野骑行、手磨豆花非遗藤编等丰富休闲活动微型自然、破壳新生、悠悠青团、田间野菜、草地游园会等春季特色活动,4-12岁儿童自然教育式托管服务,1200平方米乐高主题儿童乐园,CCO专人对接,直接解放爸妈双手,性价比直逼 ClubMed,带娃闭眼冲!

乌镇乌村酒店周五不加价

按最上面的攻略领券后,扫描下方二维码进入直播购物车搜:乌村


图片

乌镇堤上度假酒店价格也不错,舒适房含早+一价全包1799/晚起


西安也是假期旅行的一个热门城市,除了MOXY可选择的酒店也不少,比如:

西安雅诗阁lyf络驿坊酒店券后182/晚(399*3-100),就在大唐不夜城里面,这个地段也是白菜价了

西安钟楼琳凯诺万达颐华府邸券后449元/晚(998*1-100券),含早+下午茶+全程不加价

西安金辉铂尔曼酒店券后209元/晚(1998*5-200券),仅春节有加价


还有我们推荐的149/晚千岛湖鸿廷国际酒店含每日三餐,哈尔滨索菲特春节不加价的酒店,大家可以去直播间捡捡漏又一个神价,149/晚含每日三餐!

哈尔滨松北融创皇冠假日酒店,999/晚,春节不加价,含早+双人初级雪道滑雪门票可打卡大雪人

哈尔滨中央大街火车站美仑酒店含早,春节部分不加价,券后仅649/晚

哈尔滨富力万达嘉华酒店含早,春节仅2.17-2.19加价200/间夜,其余时间都不加价,春节去的话,可以穿不加价的时间去,性价比非常高。


三亚也是冬季热门旅行季,很多北方的小伙伴都会去三亚过冬,直播间也有不少爆款,比如三亚大东海君亭酒店,券后仅328/晚(1788*2-300券)1638元连住5晚,每日有双早,有午餐(4菜1汤),有晚餐(4菜1汤),送出海一日游,还有旅拍,还有免税城的往返穿梭巴士,仅春节前后有加价,其他时间都不加价,春节加价后去住也是划算的点击购买

更多爆款扫码直接去直播间购物车搜目的地或酒店名称购买

图片
美团的促销建议大家刚需的时候都扫二维码看看,总能找到合适自己的产品,有很多时候都是捡漏,如果实在不知道囤啥,就囤华住通兑手慢无!200+住140平套房



微信又又改了推送机制,加星不错过每次活动,没有加群的小伙伴,公众号对话发送"加群",会有助手拉你进群,消息更快一步。
长文不方便读,可以点击上面的🎧标识,这样可以更大程度的节省时间。
时间仓促,本文难免有纰漏,还请大家指正,如果你觉得内容对你有帮助,还请点赞,收藏,转发帮助更多的人

如果看到这里对你有帮助,点击在看和点赞
文章检索通过公众号右上角的搜索按钮搜索
回复"加群",联系助理加相关的群
图片
推荐超值活动,各种极限玩法
信用卡,酒店,旅行,购物,一个都不少
如果你喜欢上面这些,记得关注加星哦


没有评论:

发表评论

云闪付3元还款券及立减金 免费领取任务攻略

云闪付用户通过APP内“玩赚中心”可首次开通账单查询领取3元还款券,另有多项任务(如转账10元得0.5元、单笔支付满0.62元得2元pay券等)可获立减金。活动仅部分账号可见,需自行测试,无明确截止日期,建议尽早参与。 Tags: 云闪付 还款券 立减金 ...