2025年12月16日星期二

浦发暂停兑换国航,兴业2张高端卡免年费

上个月写过10家银行发布信用卡公告:近期信用卡温暖汇总

当时有读者调侃:以前活动太多刷不过来,都是发近期活动汇总,现在竟然都有温暖汇总了

今天也是关于信用卡方面,有几件小事做个简单提醒,放心,这次文末有真升级的公告,兴业有两张大白金免年费了。

图片


1、浦发暂停高端卡兑换国航

最近浦发通过多个渠道提醒,自2025年12月26日起,暂停高端卡类国航里程的兑换。

之前已经提醒自2025年9月26日起,暂停高端卡类南航里程的兑换。

我没有浦发高端卡,是不是只剩东航、海航里程可以换了?!

图片

图片


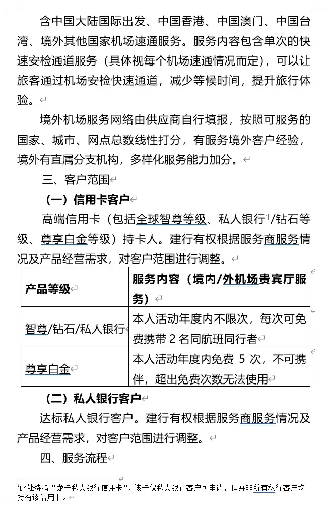
2、建行高端卡贵宾厅延续

建行招标高端卡明年境内外贵宾厅权益,智尊/钻石/私银还是全年不限次+每次携伴至多2人,大山白还是5次不可携伴。

图片

图片


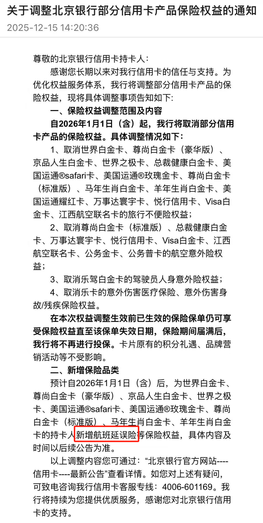
3、北京银行增加航班延误险

这是北京银行上个月的公告,又发了一遍,意思明年取消高端卡的旅行不便险等权益,新增航班延误险,但仅限高端卡。

图片


4、兴业2张高端卡消费免年费

这是兴业近期开展的活动,不限新老客户,只要在2026年8月31日之前申请并核发兴业悠逸商旅白、兴业悠悦健康白,可享:

首年线上渠道如支付宝/微信/美团等交易满5万元,减免首年年费;

次年年费产生当月前的12个月内,线上渠道如支付宝/微信/美团等交易满5万元,可减免次年年费。

图片

1、兴业悠逸商旅白

官网介绍:

https://creditcard.cib.com.cn/apply/products/BJseries/yysl.html


图片


万事达双币版

图片


银联版


兴业悠逸商旅白主要权益如下:

每年6次境内贵宾厅
每年6次境外贵宾厅
至尊租车免收1天日租金
10:1兑换国航/东/南/海航/亚万里程
13:1兑换厦航里程


2、兴业悠悦健康白

官网介绍:

https://creditcard.cib.com.cn/apply/products/BJseries/yyjk.html


图片


万事达双币版

图片


银联版


兴业悠悦健康白主要权益如下:

不限次专家预约挂号服务

每年1次全程导医服务

不限次医后随访

每年3次专家健康咨询

每年1万积分兑换1次常规升级版体检

每年1万积分兑换1次洁牙护理(最多2次)

至尊租车免收1天日租金



3、简单解读

我也是反复对比确认,兴业悠逸商旅白、兴业悠悦健康白确实长得一模一样,可见当初设计的是多么糊弄人。

再加上900元的刚性年费,有人申请才怪。现在限时改为消费5万元减免首年或次年年费,可能是再给它一次机会。

消费5万肯定比消费3万元的农行悠然悦白金卡强,毕竟农行给只2点龙腾,兴业悠逸商旅白给6点境内+6点境外呢。

兴业仅限100万积分兑换里程,虽然悠逸商旅白有10:1,但只允许10万积分按此比例,剩余90万积分需要按50:1。

总体来看,这两张卡的性价比不高。


往期推荐

神券立减200元,订民宿省出机票钱!

2025-12-15

图片

一年一度的王牌年终活动来了,快来拿奖品、接好运

2025-12-13

图片

东航2个神活动

2025-12-12

图片

亚洲万里通又来加赠,这次可叠加

2025-12-11

图片



没有评论:

发表评论

华夏优享白金卡免年费:双倍权益+最高700元立减金

华夏银行优享白金信用卡开放团办,下卡难度低。年费:新户首年约440元(返240元立减金),老户380元+2万积分;次年消费达标可免。核心权益包括每年6次机场或12次高铁贵宾厅、4次50公里内代驾、2次高端健身(含私教)、2次洁牙等。持有两张卡面可享双倍权益。加油200-40、充电...