⏰集喵时间:2025.12.9-2026.1.30
⏰兑换时间:2025.12.9-2026.2.6
🙆活动对象:招行用户
📝活动内容:今年活动规则与前两年类似,依旧是通过消费任务和掌上任务集"喵喵",后用"喵喵"竞拍或直接兑换礼品。
活动路径:
掌上生活app首页进入或搜索"新年",直接进入。也可复制以下网址,在微信中打开
https://site.cc.cmbimg.com/sjai/index.shtml#/home?sceneId=2025_LYXN_DZH&handlingId=H003Y2
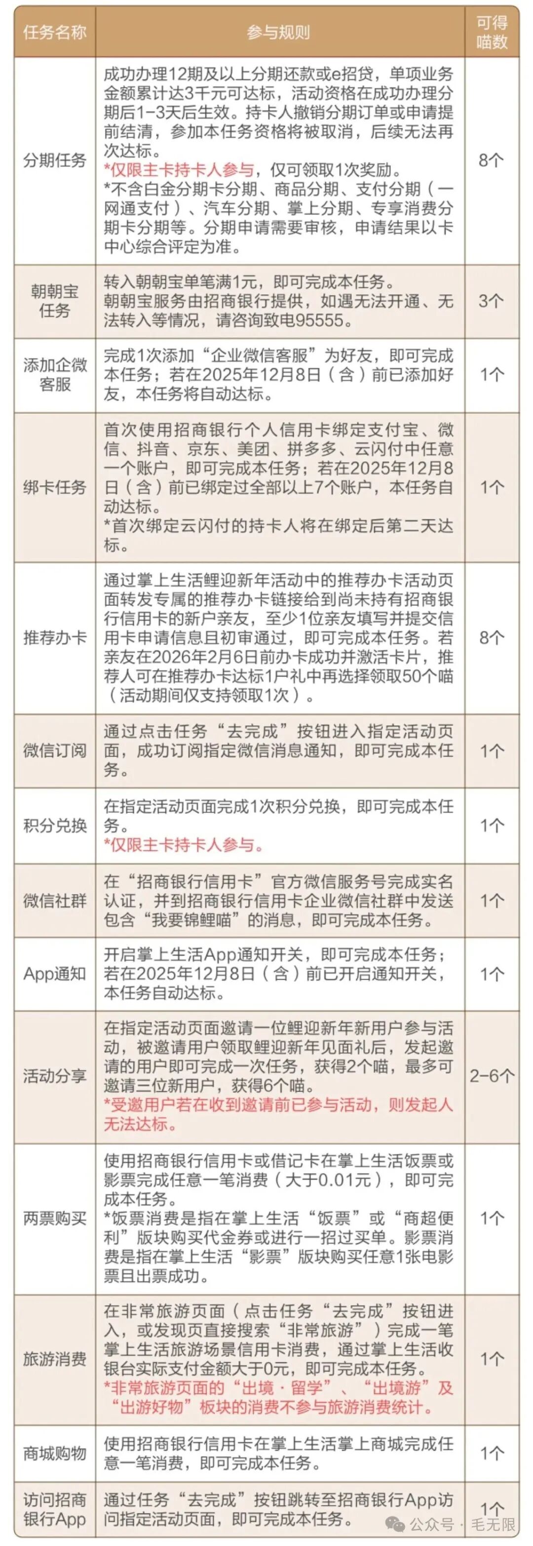
第一步:做任务集喵
1️⃣首次进入可获得"喵数膨胀"或"集喵双倍卡",这是今年新增的。
2️⃣使用招行卡累计消费每满1000元得一只"喵",最多得300只喵
3️⃣使用招行卡单日累计消费99元得一只"喵",每日最多一只,周期内最多20只。
4️⃣完成指定得"掌上任务",每完成一个得一只"喵",最高35只喵。
第二步:赢好礼
1️⃣限时拍好礼
活动一共有五轮,选择一份心仪的礼品,在规定时间内出喵,抢拍时间结束后价高者得。
2️⃣随心兑好礼
兑换周期内,可以用获得的"喵喵"直接兑换礼品
集喵补充
1)双倍卡,无疑优于10只喵。抽到双倍卡所有通过完成集喵任务获得的喵数均翻倍累计,集喵的速度会直接翻倍。注意,只是集喵门槛降低,并不意味着抢拍门槛和兑换门槛降低。
2)满额集喵不限制每天集喵数量,累计消费每满1000元人民币获得一个,上限为30个。因此可以一天或几天内完成,也可以分摊在整个集喵周期内完成。
3)集喵消费统计:含境内手机支付、境外全部交易。即境内交易不含刷卡、插卡、拍卡、取现、分期、信用卡年费等。境外消费则不限制支付方式,无论是线上还是线下消费,都可以集喵。
参与攻略
活动期间生日的招行高端卡玩家:生日十倍和十元风暴叠加。
抽到双倍卡的玩家:喵数均翻倍累计,无论是抢拍和直兑,相比其他玩家都更有性价比。不过由于一部分玩家获得双倍卡,且直兑门槛较去年提升近一倍,因此参与门槛还是和去年一样。不会因为双倍卡的获得,消费要求有所降低。
总之,看似有双倍卡,但是今年的参与门槛并未降低,只是相对其他玩家来说,参与的性价比更高。对于未抽到双倍卡的玩家,基本是劝退,连往年稳拿的5000积分兑换里程,参与难度也提升近一倍。
美团年卡-神券包
☞ 1 %复制信息#% 打开团App http:/¥mvOWE1ZTZlNTE¥一起领
扫码可以办各家银行信用卡,新户额外还有实物奖励,具体以申请页面你选择的礼品为准:

滴滴打车优惠
1、先领5折打折券
周五/周六/周日领领滴滴打车5折券,打车更划算!
1️⃣滴滴打车优惠券: 
2️⃣花小猪打车优惠券: 
银行存款天花板!
众邦妥妥行业天花板!存款利率行业最高!
众邦最新的收益表,更新如下: 7天新手 2.95%(1.45%+1.5%成长值加息);
7天普通 2.8%(1.3%+1.5%成长值加息); 3月新手 3.1%(1.6+1.5%成长值加息); 3月普通 3.0%(1.5%+1.5%成长值加息); 6月定期 3.3%(1.8%+1.5%成长值加息); 1年定期 3.4%(1.9%+1.5%成长值加息); 3年定期 3.9%(2.4%+1.5%成长值加息); 5年定期 3.95%(2.45%+1.5%成长值加息); 邦钱包
2.8%(20万以内)
除了上述,还可以叠加新人大满贯(805元京东卡)等,奖励更高! 再加上每月拿到的收益复利,还会额外再高一点!
专属开户码: 
先扫码注册,再看玩法: 真爽!银行活期存款5.49%利率!
扫码加这个号,每天分享各种好货值得撸!

各大神卡申请路径!(独家新户礼) 
每日必领红包
1、餐饮超值券包! 扫码领取,大牌可用! 
2、美团大额外卖红包每日领取

3、支付宝到店红包已更新,保存到相册用支付宝扫,每天白捡钱!

(广告) 毛哥更多精华攻略更新: 厚道大毛撸疯了!保底68元!
厚道大毛!无门槛白捡18.8~288元!没卡也行!
新出大毛,7000元返现!
188元缴费红包!速度领!
神卡放水,秒批大毛!
年底积分要清零,多个积分变现攻略!
大毛变现一条龙!0费率大路子!
建行80元大毛!九个缴费大毛,水电燃气自由!
大量信用卡还款立减,轻松回血上百元!
又要缩水?这家银行的卡,都快凉完了。。。
三家大银行放水,很灵验~
周一大放水,直接领立减金速度!
差不多70元天猫购物卡,白捡!
独家大路子!880元大毛,还能撸BUG!
大毛放水,点就是了,直接白捡钱!
48元立减金,速度!
最新0费率路子叠加积分变现路子,你懂的!
超级大路子!稳拿1万招行积分!咸鱼大法大量变现!
直接捡钱!三行大毛,无门槛套!
深夜放水,刷屏大毛,速度撸!
最新0费率路子叠加积分变现路子,你懂的!
扫码加毛哥:

点击关注路子哥,天天都有大路子!
免责声明:本文、图片均整理/转载网络公开信息,版权归原作者所有,如有侵权请留言,以便删除。
扫码可以办各家银行信用卡,新户额外还有实物奖励,具体以申请页面你选择的礼品为准:
滴滴打车优惠
周五/周六/周日领领滴滴打车5折券,打车更划算!
银行存款天花板!
2.8%(20万以内)
每日必领红包
没有评论:
发表评论