2025年11月20日星期四

千元大毛!别说我没提醒你!

终于雄起一盘了!

近期多家银行信用卡密集缩水,但权益类修改一般会提前45天发公告公示。


然而,华夏银行信用卡昨天突发一则公告,然后明天就开始执行,留给我们的只有2天时间!


不过这不属于信用卡权益调整,是羊毛活动下架,所以不受45天的限制。

最后一天千元大毛还有机会!

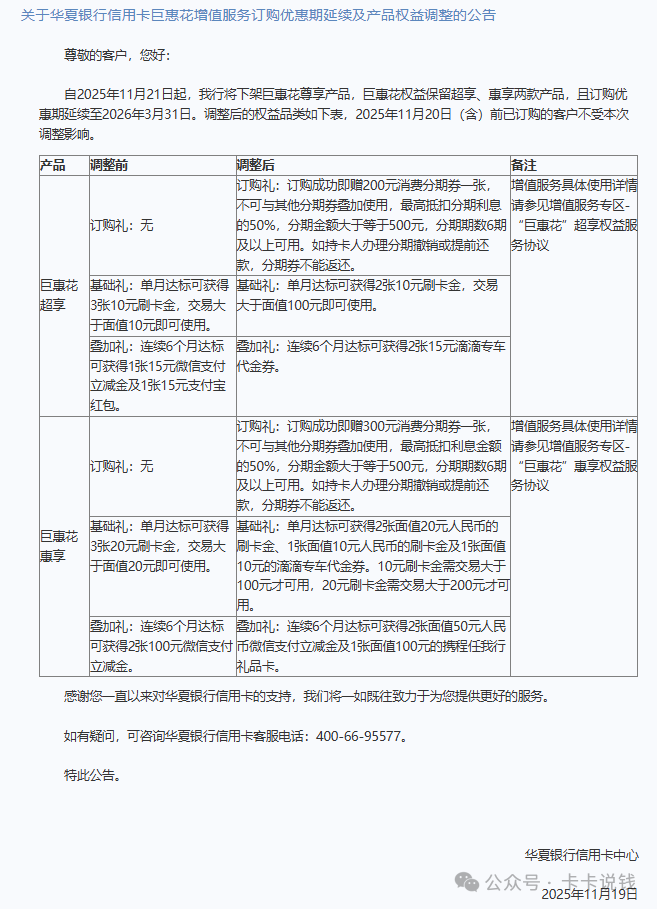
先看公告:

图片

根据公告,自2025年11月21日起,华夏银行将下架巨惠花尊享产品,巨惠花权益保留超享、惠享两款产品,且订购优惠期延续至2026年3月31日。

图片

999元开通的巨惠花,可以享受价值2200元的权益返还,其中硬通货也有1300元+10万积分了,稳赚不亏的。

但是这个大毛明天就下架了,最后一天还能开通,速度上车,妥妥大毛!

2025年11月20日(含)前已订购的客户不受本次调整影响。


而且既明这里还有额外100元返现

图片

主要权益包括:
1、每月累计消费满15000送150元羊毛
京东卡、话费、盒马卡、携程卡等任选,相当于1%返现,共6次,合计900元羊毛到手!

2、任意两个月消费满15000送2张500分期券
这个看自己是否刚需,能用上省1000

3、任意四个月消费满15000送10万积分

4、连续6个月每月消费15000,赠送300话费或者300京东卡

因为你每个月都要刷卡消费撸150元,所以肯定是都能撸满所有的,以上几项都可以叠加,实际可以拿到900+300硬通货=1200元,另外还有10万积分和1000分期券。

除此之外,既明这里额外返现100京东卡,扫码开通,开通截图订单号,24小时候之后文末加助理额外奖励你100元京东卡

相当于999元开通,享受最高2300元的权益,稳赚不亏,有卡的赶紧去!

图片
注意:
开通之后记得找既明或者 kksq04 ,领取100元京东卡!

图片

另外提醒,华夏本月开始可以领取10分心意的10元刷卡金了!

活动玩法简单,多年不变,每月使用华夏信用卡,任意消费满10天,可在达标次日每日14点起,华夏信用卡官方微信或华彩生活APP-权益平台-10分心意,兑换10元微信立减金、支付宝券、刷卡金、京东卡、滴滴券或6666积分!

图片

除了10分心意,还可以领上个月消费达标的星级权益了!

每月消费达标,最高领100立减金,每天14点都可以领取!

具体奖励和规则可以看下图。

图片

上个月刷卡不达标的,本月继续,下个月还可以领取!

其实如果你玩华夏,还有另一个"卡"建议你一定开通。

这就是华夏的巨惠花,稳赚不亏的。

巨惠花既明之前介绍过,现在要开就建议开尊享版,999元开通,可以享受价值2200元的权益返还,其中硬通货也有1300元+10万积分了,稳赚不亏的。

另外,既明这里还有额外返现

图片

主要权益包括:
1、每月累计消费满15000送150元羊毛
京东卡、话费、盒马卡、携程卡等任选,相当于1%返现,共6次,合计900元羊毛到手!

2、任意两个月消费满15000送2张500分期券
这个看自己是否刚需,能用上省1000

3、任意四个月消费满15000送10万积分

4、连续6个月每月消费15000,赠送300话费或者300京东卡

因为你每个月都要刷卡消费撸150元,所以肯定是都能撸满所有的,以上几项都可以叠加,实际可以拿到900+300硬通货=1200元,另外还有10万积分和1000分期券。

除此之外,既明这里额外返现100京东卡,扫码开通,开通截图订单号,24小时候之后文末加助理额外奖励你100元京东卡

相当于999元开通,享受最高2300元的权益,稳赚不亏,有卡的赶紧去!

图片
注意:
开通之后记得找既明或者 kksq04 ,领取100元京东卡!

图片

建议叠加活动卡片:
华夏UP卡,每月消费1万给100元,叠加上述权益,相当于每月消费1万5就有250元到手,连续6个月还有300元,怎么算都是赚!

最新好消息,这个卡条件放宽,45岁以下都能下卡了!

图片

条件放宽到45岁以下,下卡门槛同样放宽,符合条件的赶紧去!

就现在,同样的权益,同样的放水!

1%返现、新户50微信立减金等核心权益全部都在!每年1200返现!

图片

只要你年龄达标,很容易就批卡了!

45岁以下都可以,赶紧去!

这是目前华夏最值得申请的卡,毛厚、容易下!

图片

此卡也是主打返现,但明显比云闪付主题卡强不少。

华夏银行信用卡信报合一,有需要的放心申请,直接扫码直达,进去找到华夏即可:

图片

图片

一、级别&年费

此卡包括金卡、白金卡两个级别,年费都可以轻松减免,因此既明建议优先选择白金卡,因为白金卡返现比例高一倍。

图片

具体年费政策看下表。

图片

二、1%返现

华夏UP信用卡持卡人持华夏UP信用卡通过指定第三方支付渠道(微信、支付宝、云闪付)线上消费,白金卡返1%UP成长金,金卡返0.5%UP成长金。每个自然月UP成长金,白金卡累计上限200,金卡累计上限100。

划重点:
1、微信、支付宝、云闪付三个渠道都能返现;
2、白金卡返现1%、金卡返现0.5%;
3、白金卡单月上限返200,金卡单月上限返100。

图片

从这里就可以看到,直接无脑选择白金卡,一个月就比金卡多100返现,年费只要50UP金兑换,轻松回本,除去兑换年费所需50金,一年1150元返现到手!

需要说明一下,此前的云闪付返现卡的返现只能用于云闪付APP信用卡还华夏信用卡使用,而UP卡的UP金则是用于兑换奖励。

华夏银行信用卡信报合一,有需要的放心申请,直接扫码直达,进去找到华夏即可:

图片

兑换方法:
华夏UP信用卡持卡人每个自然月任意交易满10笔,次月可使用UP成长金兑换指定场景渠道虚拟权益,单个自然月兑换UP成长金,白金卡兑换上限100,金卡兑换上限50。

可以兑换的奖励非常多,包括餐饮美食、出行、生活购物、运动健身、视听娱乐会员等,具体可以看下图。

图片

可用兑换京东卡、天猫卡等硬通货,即使变现也就98折,其实也很不错了。

关于UP金,既明再多说一些细节:

1、消费5个工作日后入账;

2、兑换路径:
华夏信用卡公众号/华彩生活APP登录权益平台-卡权益-华夏UP信用卡金卡/华夏UP信用卡白金卡-UP成长金专区。

3、有效期是6个月。
其他没啥套路和坑,基本也是很厚道了。

另外这个卡还有返50%分期手续费、新户送盲盒等活动。

三、新户享最高50%利息返还

华夏UP信用卡新户主卡持卡人,自核卡之日起,使用华夏UP信用卡透支取现或当月账单选择最低还款方式,账单产生的取现利息、循环信用利息,可享受部分利息返还优惠。首次返还50%,之后返还20%。每个账单月限享1次,每年限享6次。

返还50%利息,相当于打5折了,刚需上。

图片

四、每日首笔取现免手续费

注意了,是每日!

这个就比较爽了,类似之前招行腿毛卡,每月白嫖一次免费取现,当天还回去就没有任何费用。

虽然你不能帮你产生收益,但是如果白天急用钱的时候取出来过度一下,晚上再还回去,则没有任何成本和费用。

图片

五、分期手续费6折优惠

华夏UP信用卡持卡人,自核卡之日起,每年完成任意一笔动卡交易(包括消费、取现、转账,不限线上线下、不限金额)后,可获赠一张分期手续费折扣券,即持卡人办理任意一笔金额满5000元且12期及以上的分期,可尊享6折的分期手续费优惠。每年限领1次。

依然是刚需使用,此处不多介绍。

图片

真正有意义的新户礼是下面这个。

六、独家额外新户奖励

除了华夏银行送的新户礼之外,老规矩,通过既明文章申请下卡并在次月月底之前完成首刷的新户,还会额外获得既明赠送的实物新户礼品,包括拉杆箱、家纺四件套、电煮锅+收纳篮、茶壶套装+榨汁杯、料理机+煮蛋器等多种礼品可供选择,包邮到家送给你,申请页面可以看到具体的礼品及选择!

以上,是华夏新出UP卡的全部介绍。

此卡主打就是每月微信、支付宝、云闪付三大渠道1%的返现,每月上限200元,另外还可以每天首笔取现免费。

虽然不是什么神卡,但是华夏本身目前没有什么值得申请的好卡,这张卡算是不错的。

华夏银行信用卡信报合一,有需要的放心申请,直接扫码直达。

图片

如果超过45岁,则可以选择瑞幸卡,免费最高100杯瑞幸咖啡。


具体玩法看此文:

免年费好卡,免费100次!


图片

识别下图,可以申请各家银行目前值得申请的好卡,且很多都有既明的独家实物新户礼!
图片

更多内容,点击查看:
缩水前兆!大行信用卡积分变天了!

银行大毛年底加码,可撸1200京东卡!

突发噩耗!大行神卡都凉透了额!

本周可撸!白捡几十元京东卡!

大行刷卡金加码!

1000立减金大路子!

要进微信群的,扫码加我拉你。(群内禁止一切广告、推广、链接、助力、人头、返利、机器推销等,发现直接自动踢且永久拉黑并且连坐,另外请勿重复加群,系统会自动踢出重复加群的人)

图片

温馨提示:
公众号修改了推送规则,很多人发现收到的消息不及时,路子知道晚了可能就黄了。

为了能够第一时间收到消息,不错过大路子,请星标置顶本公众号,以便第一时间获取重磅内容!
图片
以下几个公众号每天分享的内容都不一样,都点击关注一下,能获取更多活动攻略路子。
以上内容包含广告。

没有评论:

发表评论

华夏优享白金卡免年费:双倍权益+最高700元立减金

华夏银行优享白金信用卡开放团办,下卡难度低。年费:新户首年约440元(返240元立减金),老户380元+2万积分;次年消费达标可免。核心权益包括每年6次机场或12次高铁贵宾厅、4次50公里内代驾、2次高端健身(含私教)、2次洁牙等。持有两张卡面可享双倍权益。加油200-40、充电...