2025年11月13日星期四

大行高端卡,疯狂送分!

今年年初,建行所有高端卡全部缩水,详见此文:
今天开始!建行高端卡全部大缩水!全部凉了!

权益缩水,估计申请的人不多,年底冲业绩,建行几张高端卡放水了。

这里说的放水不是降低审批门槛下卡,而是给予部分特邀用户大量积分,可以用于抵扣年费啥的,以吸引大家申请。

今天开始,建行针对特邀龙卡信用卡持卡人,同步上线尊享白金卡(大山白)、汽车卡运通版、家庭挚爱卡(银联版)三大重磅活动,办卡消费达标即送高额积分!

图片

一、活动时间


2025年11月7日-2025年12月5日(含首尾日)


二、额外积分


收到短信邀请的,消费满1000元即可解锁基础积分奖励,交易统计以记账日为准,分期、退货交易不计入;积分12月15日前自动到账,不适用于航空联名卡、汽车卡(金卡)等专项积分转换

 

三、大山白

 

✅ 基础奖励:消费满1000元,赠10万积分(限量0.3万份,先到先得)

✅ 叠加权益:参与"高端信用卡臻享双重礼"(公众号输入"双重礼"查看),最高累计获赠30万积分

✅ 专属说明:"双重礼"活动一为办卡页面首次办卡送积分权益,活动二仅限财富会员参与

图片

活动详情


活动时间

2025年11月7日-2025年12月5日(含)



活动对象

收到短信邀请的建行龙卡信用卡持卡人(以下简称持卡人)



活动内容

01

客户在2025年12月5日(含)前办理尊享白金卡主卡且消费满1000元可获赠10万积分,限量0.3万份(以下简称"本活动")。


02

符合"高端信用卡臻享双重礼"活动(龙卡信用卡公众号输入"双重礼"查看活动详情及奖励名额)参与条件的客户,满足达标条件后可叠加获得积分奖励。


以上活动合计最高获赠30万积分。

注:"双重礼"活动的"活动一"即为尊享白金卡办卡页面的"首次办卡送积分"权益活动,"活动二"仅针对我行财富会员。



四、汽车卡运通版

 

✅ 基础奖励:消费满1000元,赠5万积分(限量1.4万份)

✅ 叠加福利:新卡核卡90天内消费满3笔且累计5000元,兑换定制旅行箱(限前1万名,每人限1次)

✅ 适配人群:有车一族专属,积分+实用好物双重满足

图片

活动详情


活动时间

2025年11月7日-2025年12月5日(含)



活动对象

收到短信邀请的建行龙卡信用卡持卡人(以下简称持卡人)



活动内容

01

客户在2025年12月5日(含)前办理尊享白金卡主卡且消费满1000元可获赠10万积分,限量0.3万份(以下简称"本活动")。


02

符合"高端信用卡臻享双重礼"活动(龙卡信用卡公众号输入"双重礼"查看活动详情及奖励名额)参与条件的客户,满足达标条件后可叠加获得积分奖励。


以上活动合计最高获赠30万积分。

注:"双重礼"活动的"活动一"即为尊享白金卡办卡页面的"首次办卡送积分"权益活动,"活动二"仅针对我行财富会员。


五、家庭挚爱卡(银联版)


✅ 基础奖励:消费满1000元,赠5万积分(限量1.4万份)

✅ 叠加权益:参与"高端信用卡臻享双重礼",最高累计获赠15万积分

✅ 专属说明:"双重礼"活动一为办卡页面新办卡消费达标送5万积分权益,活动二仅限财富会员参与

 

2025年特邀客户

家庭挚爱卡(银联版)

配卡送积分活动细则



活动时间

图片
图片


2025年11月7日-2025年12月5日(含)



活动对象

图片
图片


收到短信邀请的建行龙卡信用卡持卡人(以下简称持卡人)



活动内容

图片
图片


图片

01

图片

客户在2025年12月5日(含)前办理家庭挚爱卡(银联版)主卡且消费满1000元可获赠5万积分,限量1.4万份(以下简称"本活动")。

图片

02

图片

符合"高端信用卡臻享双重礼"活动(龙卡信用卡公众号输入"双重礼"查看活动详情及奖励名额)参与条件的客户,满足达标条件后可叠加获得积分奖励。


以上活动合计最高获赠15万积分。

注:"双重礼"活动的"活动一"即为家庭挚爱卡(银联版)办卡页面的"新办卡消费达标送5万综合积分"权益活动,"活动二"仅针对我行财富会员。

以上,建行新增的几个高端卡送积分活动。


特别提醒,以上几个活动都是特邀,看看自己有没有收到短信!


但是需要注意,今年初,建行高端卡已经全部缩水了,要不要上车大家根据自身实际情抉择。


顺便给大家提醒一下建行的高端卡缩水内容。


首先建行家庭挚爱卡缩水,多项权益削减。

缩水内容既明直接划重点:

1、年费缩水
原本只需要15万积分抵扣年费,明年开始要20万积分才能抵扣年费,所需要的积分更多,加上建行多倍积分活动没有了,想要攒够积分更困难。

2、代驾缩水
目前是每年6次、单次50公里代驾,
缩水到每年4次、单次30公里代驾!

次数、里程数都缩水了。

3、健康权益缩水
家庭挚爱卡主打的三甲医院专家门诊预约和导诊权益,最早之前是无限次,现在缩水到6次,而且不可以指定医生!

以上三点缩水之后,家庭挚爱卡的性价比也大打折扣。

详见此文:
神卡缩水谣言:遥遥领先的预言!

图片

而比家庭挚爱卡影响更大的,则是建行高端卡权益的全面缩水。

去年的时候,既明给大家分享了建行高端卡缩水公告,详见:
突发!建行高端卡全部大缩水!大山白凉了!

先回顾公告:



图片

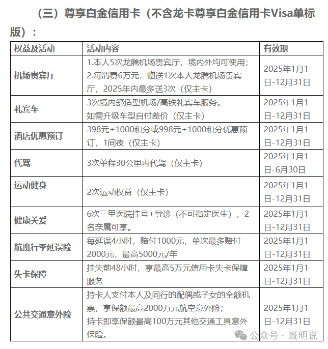
上面的表格公布了建行高端卡、顶级卡的2025年的权益情况。

2025年1月1日起部分高端信用卡权益及活动调整情况

(一)运动健身
1.全球智尊信用卡(万事达版)、龙卡私人银行信用卡、龙卡钻石信用卡主卡新增运动服务6次,持卡激活即享。
2.龙卡尊享白金信用卡主卡新增运动服务2次,持卡激活即享。
运动项目包括:
大众健身游泳:提供健身房、泳池、淋浴等服务,具体根据选择场馆服务内容而定。使用一次扣除1次服务。
室内滑冰:单次60分钟,含护具冰刀。使用一次扣除1次服务。
高端酒店泳健:泳池+健身房+桑拿淋浴+客用品。使用一次扣除2次服务。

(二)机场贵宾厅服务
1.全球智尊信用卡(银联版)、龙卡私人银行信用卡、龙卡钻石信用卡、龙卡尊享白金信用卡
2025年1月1日起,不再享受建行指定国内机场贵宾厅服务,可继续使用龙腾机场贵宾厅服务(境内外均可使用)。使用路径:登录"中国建设银行"手机银行App-信用卡-卡权益-高端礼遇-龙腾机场贵宾厅。
2.卓越商务卡钻石卡、卓越商务卡白金卡
2025年1月1日起,不再享受建行指定国内机场贵宾厅服务。

)救援服务
1.全球智尊信用卡(银联版)、龙卡私人银行信用卡、龙卡钻石信用卡
2025年1月1日起,取消全球医疗救援及国际旅游援助服务、汽车道路救援服务。
2.龙卡尊享白金信用卡
2025年1月1日起,取消汽车道路救援服务。

大山白主要缩水之处:
1、无限次建行国内贵宾厅权益取消;

2、道路救援权益取消;

3、代驾缩水到只有3次、每次30公里,且只有主卡有,附属卡没;

4、预约挂号不可指定医生。

调整之后大山白的最新权益看下表:

图片

建行龙支付多倍积分也没有了,想要每年快速攒积分抵扣年费也困难了。

很多卡友搬砖100以上大半年,卡也没有下来,白白浪费搬砖。

现在好了,不用想着登山了,因为山塌了图片

识别下图,可以申请各家银行目前值得申请的好卡,且很多都有既明的独家实物新户礼!
图片

更多内容,点击查看:
冲上热搜!多家银行关停!

银行大毛敢不敢撸?银行直供房,五折!

多行可撸,大部分可无损!几百微信立减金!

今日开始!100刷卡金+1300元大毛+10万积分!

来了!白捡75元京东卡!

大行刷卡金加码!

要进微信群的,扫码加我拉你。(群内禁止一切广告、推广、链接、助力、人头、返利、机器推销等,发现直接自动踢且永久拉黑并且连坐,另外请勿重复加群,系统会自动踢出重复加群的人)

图片

温馨提示:
公众号修改了推送规则,很多人发现收到的消息不及时,路子知道晚了可能就黄了。

为了能够第一时间收到消息,不错过大路子,请星标置顶本公众号,以便第一时间获取重磅内容!
图片

以下几个公众号每天分享的内容都不一样,都点击关注一下,能获取更多活动攻略路子。
以上内容包含广告。

没有评论:

发表评论

农行顶级黑金卡全国网申,40万积分抵扣3000元年费

农行美国运通黑金卡首次开放全国网申团办,仅限优质老客户且已有40万积分者申请。年费3000元,激活时需有40万积分抵扣(后期积分不可退)。申请需满足4项条件之一(如年收入超50万或处级公务员等)。核心权益:全年无限次农行自营机场贵宾厅、无限次龙腾高铁贵宾厅、6次境内接送机(含大兴...