2025年11月14日星期五

逃不过的!缩水潮第一枪第二枪都打响了!

来了!2026年信用卡权益调整开始出公告了!
不出意外,卡圈温暖之风。
就要在这个寒冬刮起来了~
上海银行先来整活!此为这一轮调整的先行者。
上海银行于2025年11月13日正式发布《关于2026年高端信用卡增值服务调整的公告》。
图片
其公告内容揭示了2026年信用卡权益调整的三个方向:新增小众服务、缩减核心权益、优化成本结构。

代步出行方面:上海银行为大白金、钻石及世界之极层级新增了携宠用车服务,单次计4点

填补了宠物出行场景的服务空白,对于养宠且有高频用车需求的卡友而言是实用升级。

针对特定小众需求,上海银行明显是试图通过这种垂直细分领域寻找差异化,满足DLB们的多元需求。

运动生活板块:新增了室内滑雪机和室内滑雪场服务,覆盖上海、北京、深圳等全国13个城市,单次服务计3-4点

从表面看,这是权益的丰富与扩展,但细究之下,这些新增服务的实际使用场景和频率可能相对有限。

真正引发持卡人关注的是保险保障部分的大幅调整。

应该说是大幅收缩。

小白金、大白金、钻石及世界之极层级的全年理赔次数由20次骤降至4次,其中标准钻石卡主卡及附属卡理赔合并计次,统一限制为4次

这一调整堪称 "致命打击"。

同时大白金及钻石层级取消了交通工具意外险服务

值得注意的是,2025年下半年起,上海银行延误险的理赔审核已趋于严格,多数情况下需通过电话投诉才能顺利理赔。

此次次数缩减更是让该项权益的实用价值大打折扣。

这一调整无疑显著降低了卡片的回血能力。

从覆盖的卡产品来看,此次调整几乎全面覆盖上海银行高端卡体系

图片
  • 世界之极层级的极致无限卡、钻石卡,钻石层级的标准钻石卡、吉祥航空联名卡至尊卡等。

  • 大白金层级的标准白金卡、银联标准白金卡等、

  • 以及小白金层级的白金卡(精致版)系列产品均在调整范围内。

  • 仅少数航司联名卡未受影响。

大白金及小白金级别,若差旅需求不旺盛,或许仍可保留。

而钻石、世界之极的卡友,则需要重新评估年费与权益之间的平衡关系。

特别是而以 "卖权益" 为目的的羊毛党,自觉销卡或许是最优选择。


农行,前两天就有了温暖消息~

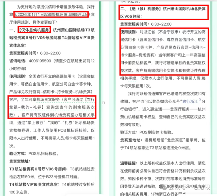
农行浙江分行通过官方公众号发布公告,宣布自2026年1月1日起调整杭州萧山国际机场贵宾厅使用规则

图片

此次调整虽由地区分行发起,却涉及全国农行高端卡持卡人。

调整前:全国范围内的农行高端卡持卡人(含黑金信用卡、尊然白金信用卡、航空公司白金卡等)均可使用杭州萧山国际机场北贵宾区V05包间,享受送(候)机一体化服务。

调整后:全国农行高端卡持卡人仅能在杭州萧山机场T3航站楼贵宾6号厅和T4航站楼VIP16贵宾休息室享受休息候机服务。

而完整的送机服务仅限于浙江省(不含宁波市)农行高端信用卡当年新客户和上一年消费达标客户使用

需持实体卡和有效证件通过 POS 刷卡核验,同样仅限本人单次使用。

太精细化了吧...

通过地域、用户身份和消费行为的多维度筛选,降低成本!

  • 对于非浙江地区的持卡人,原本可享受的贵宾楼服务被降级为航站楼内休息室,权益价值明显缩水。

  • 而浙江本地持卡人也需满足 "新客户" 或 "消费达标" 条件才能保留原权益,无限次使用的时代正式终结。

  • 对于往返杭州频次较低的外地持卡人,此次调整的影响可忽略不计。

农行此次调整并非孤例。

此前温州已限制地区使用,长春贵宾楼降级为贵宾厅,北京取消快速安检,重庆携伴需积分或现金购买……

一系列动作表明,农行高端的机场权益正在以地域分化的方式收紧。

又是一年温暖节!

我们玩卡人唯有

精准匹配需求

灵活调整策略

控制持卡成本

才能最大化享受权益~

扫码可以办各家银行信用卡,新户额外还有实物奖励,具体以申请页面你选择的礼品为准:

图片


光大老户大毛神卡


以前都是新户福利香,老户不如狗!

光大这次反过来了,二卡申请阳光车主经典白金数字卡,秒撸这200大毛!

仅限光大老户!仅限光大老户!


卡片权益:

1、年费可免;

2、每年免费4次代驾;

3、每年免费5点龙腾贵宾厅;

4、持卡1年以上老户升级享受200银联立减金;

5、月刷月开心每月100元加油满减。


图片


来自光大信用卡活动,领取条件

1、持有光大信用卡满1年以上;

2、未持有光大年费白金卡才能参加(已经持卡白金卡的注销满一年也行,或有白金卡没激活去升卡也可领取200支付宝立减金);

3、仅限通过本文二维码升级的才有;

4、下卡之后可直接阳光惠生活APP激活卡片,并需要微信、支付宝绑定光大信用卡,首刷后次月15号即可领取200元支付宝立减金使用。



申请路径:

图片

光大车主经典白,年还有5点龙腾、4点代驾、每个月200-100直接充油卡,老用户的话还有专属的200元大毛。


年费:

每年交易满24笔且满3万元即可返还首年500元年费;

次年可用10万积分抵扣年费。


光大积分获取路子:

阳光车主卡微信支付宝4倍积分+光大经常不定期上线多倍积分(如周五5倍+节假日N倍等)+世界杯竞猜得积分等


卡片权益:

4次代驾:最值钱的权益,免费享受20公里标准代驾服务;

5点龙腾:龙腾覆盖面广,可带人;

200元支付宝立减金:通过本文渠道成功升级,批卡激活后绑定微信、支付宝,可于首刷后的次月15日1分购2张200-100元支付宝立减金。


图片


月刷月开心(每月再撸100毛):

阳光惠生活APP--搜"月刷月开心",每月消费满5k或1w均可兑换奖励!

1w档次:200-100元中石化/中石油立减券;

5k档次:200-50元中石化/中石油立减券。


卡片总结:

1、年费可免;

2、每年免费4次代驾;

3、每年免费5点龙腾贵宾厅;

4、持卡1年以上老户升级享受200支付宝立减金;

5、月刷月开心每月100元加油满减。


放上一个升级200支付宝立减金申请入口,仅限持卡1年以上老户通过此入口升级才有200支付宝立减金。


申请路径:

图片

此外,这张卡还是数字卡,审批通过即可APP在线激活,激活后就直接可以首刷


滴滴打车优惠

1、先领5折打折券

周五/周六/周日领领滴滴打车5折券,打车更划算!

1️⃣滴滴打车优惠券:
图片

2️⃣花小猪打车优惠券:
图片

银行存款天花板!


众邦妥妥行业天花板!存款利率行业最高!

众邦最新的收益表,更新如下
7天新手  2.95%(1.45%+1.5%成长值加息);
7天普通  2.8%(1.3%+1.5%成长值加息);
3月新手  3.1%(1.6+1.5%成长值加息);
3月普通  3.0%(1.5%+1.5%成长值加息);
6月定期  3.3%(1.8%+1.5%成长值加息);
1年定期  3.4%(1.9%+1.5%成长值加息);
3年定期  3.9%(2.4%+1.5%成长值加息);
5年定期  3.95%(2.45%+1.5%成长值加息);
邦钱包  
2.8%(20万以内)

除了上述,还可以叠加新人大满贯(805元京东卡)等,奖励更高!
再加上每月拿到的收益复利,还会额外再高一点!


专属开户码:
图片

先扫码注册,再看玩法:
真爽!银行活期存款5.49%利率!


扫码加这个号,每天分享各种好货值得撸!
图片

各大神卡申请路径!(独家新户礼)
图片

每日必领红包

1、餐饮超值券包!
扫码领取,大牌可用!
图片

2、美团大额外卖红包每日领取

图片

3、支付宝到店红包已更新,保存到相册用支付宝扫,每天白捡钱!

图片
(广告)
毛哥更多精华攻略更新:
厚道大毛撸疯了!保底68元!

厚道大毛!无门槛白捡18.8~288元!没卡也行!

新出大毛,7000元返现!

188元缴费红包!速度领!

神卡放水,秒批大毛!

年底积分要清零,多个积分变现攻略!

大毛变现一条龙!0费率大路子!

建行80元大毛!九个缴费大毛,水电燃气自由!

大量信用卡还款立减,轻松回血上百元!

又要缩水?这家银行的卡,都快凉完了。。。

三家大银行放水,很灵验~

周一大放水,直接领立减金速度!

差不多70元天猫购物卡,白捡!

独家大路子!880元大毛,还能撸BUG!

大毛放水,点就是了,直接白捡钱!

48元立减金,速度!

最新0费率路子叠加积分变现路子,你懂的!

超级大路子!稳拿1万招行积分!咸鱼大法大量变现!

直接捡钱!三行大毛,无门槛套!

深夜放水,刷屏大毛,速度撸!

最新0费率路子叠加积分变现路子,你懂的!

扫码加毛哥:

图片

点击关注路子哥,天天都有大路子!

免责声明:本文、图片均整理/转载网络公开信息,版权归原作者所有,如有侵权请留言,以便删除。

没有评论:

发表评论

云闪付3元还款券及立减金 免费领取任务攻略

云闪付用户通过APP内“玩赚中心”可首次开通账单查询领取3元还款券,另有多项任务(如转账10元得0.5元、单笔支付满0.62元得2元pay券等)可获立减金。活动仅部分账号可见,需自行测试,无明确截止日期,建议尽早参与。 Tags: 云闪付 还款券 立减金 ...