2025年11月14日星期五

终身白金来了!权益无限次!

信用卡申请、优惠、快捷支付、年费、航空里程、多倍积分、羊毛

上周,东航APP突然弹出了一个公告「关于"东方万里行"终身白金会员等级的公告」,正式宣布引入新的等级——终身白金。
图片
图片来源于东航官网

此前,国内航司中有终身白金的只有国航和川航两家,而新上线的东航终身白金,同为三大国有航之一,自然门槛和权益都不简单。

终身白金卡,意味着白金会籍可以终身使用。东航的终身白金卡需要满足以下两个条件:

● 加入东方万里行满20年(在东航APP的勋章页面可以看到加入的天数)。

查询资料后东方万里行会员俱乐部是2003年成立的(另有说法是东方万里行的前身从1998年算起),大多数上大学的时候才第一次买票、注册航司会员的人,成为终身白金差不多得40了。

● 享有5张「成就白金」券(也就是6个「回望白金」勋章)。

具体规则是:每年初针对前三年的消费进行统计,任意连续12/24/36个月消费金额达标(如使用消费补差则按实际消费时间为准)即可获得一枚回望银/金/白金勋章。

需要6枚回望白金勋章,过去12/24/36个月消费达标才能拿到回望白金勋章。

比如第一期回望白金的要求是12/24/36个月消费15/28.5/40.5万元,光白金等级够了不行,要消费达标才有回望勋章。

图片
图片
图片来源于东航官网

说白了就是东航给你设置了一个近三年的KPI考核,看你是否还在认真的完成东航给你的付款飞的任务,然后给你颁发一个"优秀员工"奖章。

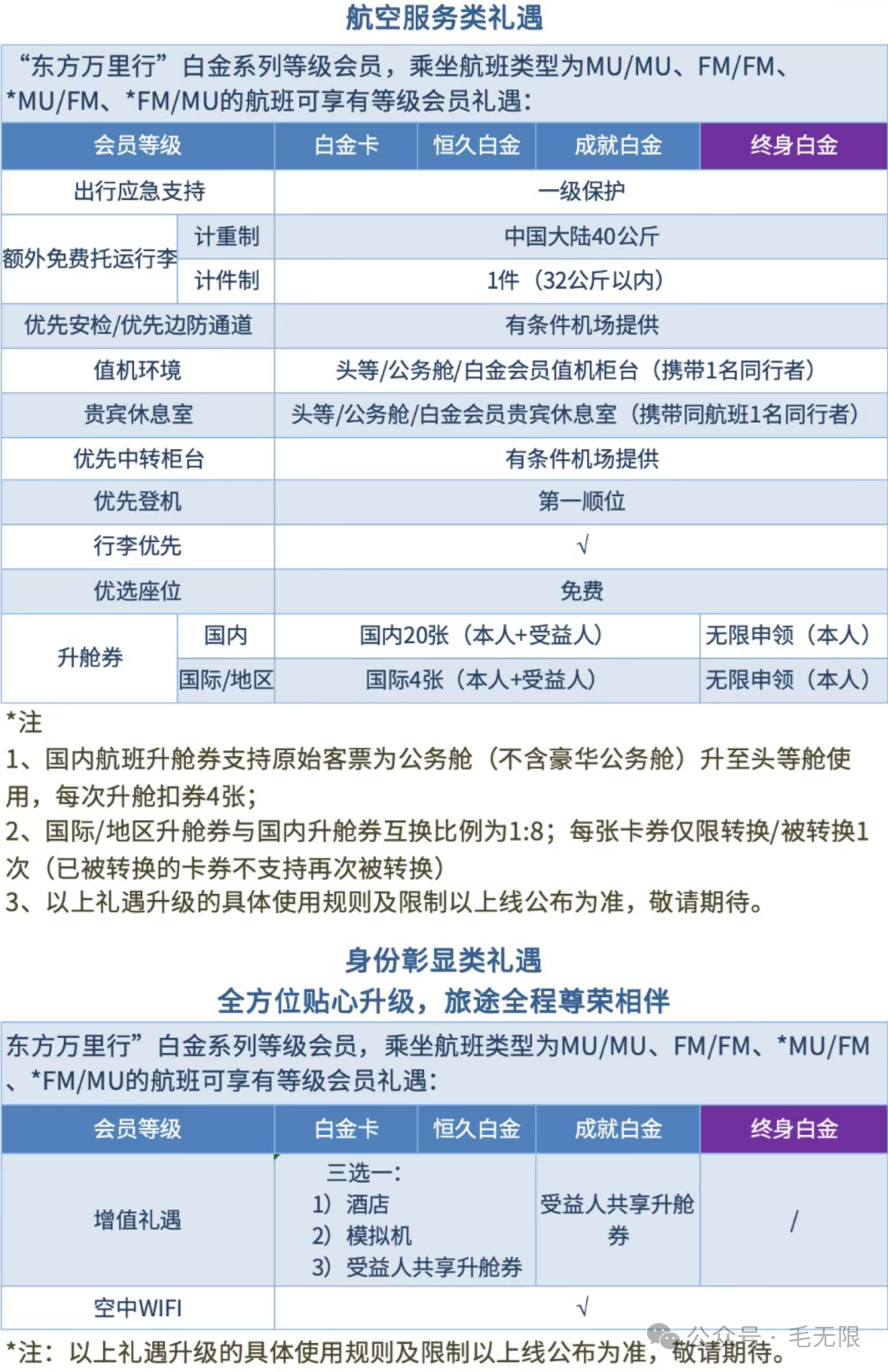
另外东航还有一个靠充值99万人民币获得的「恒久白金」,这个待遇和常规白金一致。以下为官方的各种白金权益介绍表格。
图片
图片来源于东航官网
话说回来,东航对于终白的待遇还是相当不错的,达成后再也不用保级了。终白会籍和常规白金相比,基础权益都有,只是没有模拟机/酒店礼包,升舱券倒是无限量,但不能给受益人使用。而成就白金也没有礼包,但是每年定额的升舱券可以给受益人使用。
终身白金无限升舱福利虽好,但门槛也非常高,大多数人看看就得了,还不如下面这个给父母充值送银卡的活动。
图片
图片
图片来源于东航官网
参与人群:55周岁及以上
活动时间:10月-12月
活动通道:东航APP-我的-银游天下
活动内容:
● 一次性充值12,345元至本人"消费补差"账户,15天内完成账户激活,赠送2张东航银卡,有效期至第6个月月底。
● 若是12月份充值,激活要在15天内或是当月内,取最短时间者;
● 2张银卡,1张给账户本人,1张给受益人,受益人也需满55周岁;
● 有效期为6个整月+激活当月,月初激活最划算。
消费补差账户视同预充值卡,可用来购买东航机票。一万多元说多不多,说少也不少,若有购票计划,可以考虑这个活动。
东航银卡可以本人进休息室,以及优先值机和优先登机。2张银卡,父母人手1张,在同龄人中绝对够排面。
相比之下,国航的终身白金卡则要求更为严苛:
图片
图片来源于网络
● 累积飞行100万公里
● 维持白金会员资格还需要每年飞行16万公里或完成90个航段
各行终身白金会籍纷纷登场,看看你还差多少?


扫码可以办各家银行信用卡,新户额外还有实物奖励,具体以申请页面你选择的礼品为准:

图片


光大老户大毛神卡


以前都是新户福利香,老户不如狗!

光大这次反过来了,二卡申请阳光车主经典白金数字卡,秒撸这200大毛!

仅限光大老户!仅限光大老户!


卡片权益:

1、年费可免;

2、每年免费4次代驾;

3、每年免费5点龙腾贵宾厅;

4、持卡1年以上老户升级享受200银联立减金;

5、月刷月开心每月100元加油满减。


图片


来自光大信用卡活动,领取条件

1、持有光大信用卡满1年以上;

2、未持有光大年费白金卡才能参加(已经持卡白金卡的注销满一年也行,或有白金卡没激活去升卡也可领取200支付宝立减金);

3、仅限通过本文二维码升级的才有;

4、下卡之后可直接阳光惠生活APP激活卡片,并需要微信、支付宝绑定光大信用卡,首刷后次月15号即可领取200元支付宝立减金使用。



申请路径:

图片

光大车主经典白,年还有5点龙腾、4点代驾、每个月200-100直接充油卡,老用户的话还有专属的200元大毛。


年费:

每年交易满24笔且满3万元即可返还首年500元年费;

次年可用10万积分抵扣年费。


光大积分获取路子:

阳光车主卡微信支付宝4倍积分+光大经常不定期上线多倍积分(如周五5倍+节假日N倍等)+世界杯竞猜得积分等


卡片权益:

4次代驾:最值钱的权益,免费享受20公里标准代驾服务;

5点龙腾:龙腾覆盖面广,可带人;

200元支付宝立减金:通过本文渠道成功升级,批卡激活后绑定微信、支付宝,可于首刷后的次月15日1分购2张200-100元支付宝立减金。


图片


月刷月开心(每月再撸100毛):

阳光惠生活APP--搜"月刷月开心",每月消费满5k或1w均可兑换奖励!

1w档次:200-100元中石化/中石油立减券;

5k档次:200-50元中石化/中石油立减券。


卡片总结:

1、年费可免;

2、每年免费4次代驾;

3、每年免费5点龙腾贵宾厅;

4、持卡1年以上老户升级享受200支付宝立减金;

5、月刷月开心每月100元加油满减。


放上一个升级200支付宝立减金申请入口,仅限持卡1年以上老户通过此入口升级才有200支付宝立减金。


申请路径:

图片

此外,这张卡还是数字卡,审批通过即可APP在线激活,激活后就直接可以首刷


滴滴打车优惠

1、先领5折打折券

周五/周六/周日领领滴滴打车5折券,打车更划算!

1️⃣滴滴打车优惠券:
图片

2️⃣花小猪打车优惠券:
图片

银行存款天花板!


众邦妥妥行业天花板!存款利率行业最高!

众邦最新的收益表,更新如下
7天新手  2.95%(1.45%+1.5%成长值加息);
7天普通  2.8%(1.3%+1.5%成长值加息);
3月新手  3.1%(1.6+1.5%成长值加息);
3月普通  3.0%(1.5%+1.5%成长值加息);
6月定期  3.3%(1.8%+1.5%成长值加息);
1年定期  3.4%(1.9%+1.5%成长值加息);
3年定期  3.9%(2.4%+1.5%成长值加息);
5年定期  3.95%(2.45%+1.5%成长值加息);
邦钱包  
2.8%(20万以内)

除了上述,还可以叠加新人大满贯(805元京东卡)等,奖励更高!
再加上每月拿到的收益复利,还会额外再高一点!


专属开户码:
图片

先扫码注册,再看玩法:
真爽!银行活期存款5.49%利率!


扫码加这个号,每天分享各种好货值得撸!
图片

各大神卡申请路径!(独家新户礼)
图片

每日必领红包

1、餐饮超值券包!
扫码领取,大牌可用!
图片

2、美团大额外卖红包每日领取

图片

3、支付宝到店红包已更新,保存到相册用支付宝扫,每天白捡钱!

图片
(广告)
毛哥更多精华攻略更新:
厚道大毛撸疯了!保底68元!

厚道大毛!无门槛白捡18.8~288元!没卡也行!

新出大毛,7000元返现!

188元缴费红包!速度领!

神卡放水,秒批大毛!

年底积分要清零,多个积分变现攻略!

大毛变现一条龙!0费率大路子!

建行80元大毛!九个缴费大毛,水电燃气自由!

大量信用卡还款立减,轻松回血上百元!

又要缩水?这家银行的卡,都快凉完了。。。

三家大银行放水,很灵验~

周一大放水,直接领立减金速度!

差不多70元天猫购物卡,白捡!

独家大路子!880元大毛,还能撸BUG!

大毛放水,点就是了,直接白捡钱!

48元立减金,速度!

最新0费率路子叠加积分变现路子,你懂的!

超级大路子!稳拿1万招行积分!咸鱼大法大量变现!

直接捡钱!三行大毛,无门槛套!

深夜放水,刷屏大毛,速度撸!

最新0费率路子叠加积分变现路子,你懂的!

扫码加毛哥:

图片

点击关注路子哥,天天都有大路子!

免责声明:本文、图片均整理/转载网络公开信息,版权归原作者所有,如有侵权请留言,以便删除。

没有评论:

发表评论

云闪付3元还款券及立减金 免费领取任务攻略

云闪付用户通过APP内“玩赚中心”可首次开通账单查询领取3元还款券,另有多项任务(如转账10元得0.5元、单笔支付满0.62元得2元pay券等)可获立减金。活动仅部分账号可见,需自行测试,无明确截止日期,建议尽早参与。 Tags: 云闪付 还款券 立减金 ...