2025年11月27日星期四

无损大路子!套还款大毛!

很多银行都有信用卡还款优惠的活动,但是你没有账单怎么办?
可以用溢交款免费取出的银行做。
比如你明明信用卡没欠款,但是为了把信用卡还款优惠套出来,就可以多还款,然后免费取出来即可。
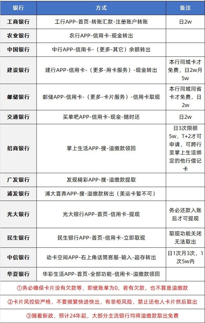
比如最近就有不少银行有信用卡还款立减金的活动,特总结常见溢缴款取出免手续费的银行
需要特别注意的是:
①千万别A户还款到B户,然后B户再取出,中行等严格打击此类行为,甚至就无法给他人还款等
②不常用的卡片,快进快出,有非柜风险

1、中行


直接在中行app就可以操作,中行app-信用卡频道-余额转出,每日最多8w金额亲测,如果限额了,可以明天继续取。

图片



2.交行


在交行app可直接操作,和中行类似操作,如果限额可以使用电话客服转出

图片


3.建行app操作 余额转出,app操作有限额,一般大金额都是电话客服转出到本行储蓄卡。
4.招行,还进去账单以后,两个工作日以后,实测1个工作日应该就可以操作了,可招行app-搜溢缴款领回,操作时间白天5-19点才能操作。
5.中信,app余额转出每日五万,大金额建议电话客服取出。
6.工行,工行app操作 注册账户转账,必需有u盾才能操作,把信用卡账户升级为柜面注册账户,之后溢缴款转出无限额,工行等同一二类卡转入转出无限制。
7.邮储信用卡溢缴款转出至本行本人同省储蓄卡免费,日限额2万。
转出方法:邮储银行APP-信用卡-更多-卡片服务-信用卡取现:大金额需要柜台转出,并且还得要预约,麻烦。

8.广发信用卡溢缴款转出至本人储蓄卡免费,15次/卡/日,转本行储蓄卡30万/卡/日,转他行储蓄卡5万/卡/日。

转出方法:发现精彩APP-我的-账单查询-点击金额区域-切换已出账单-账单工具-溢缴款提取:可见溢缴款金额,输入金额选一张本人储蓄卡提交即可,虽然不限广发储蓄卡,但本行卡提取都是秒到。

9.民生信用卡溢缴款转出至本行本人储蓄卡免费。民生银行APP-首页-信用卡-立即取现

10.光大信用卡溢缴款转出至本行本人储蓄卡免费,切记要等一天入账才能转出,否则会产生手续费。

最后,关于信用卡溢缴款建议,因为这个东西被不法分子利用多了,所以对于溢缴款快进快出这种操作容易导致冻结,最好间隔1-2天操作,并且多行轮流使用,不要单独逮着一家银行搞,否则很容易被标记xq标签

总结如图,若有错误,还请留言指正。前主要是中信、招商、交行、中行(不建议其它不常中行的人使用)
图片


双12要来了,美团直接大放水祭出大招!

直接给出史无前例的720元无门槛神券,闭眼冲,速度撸,可以搞一年!

而且还能膨胀,5元可以膨胀到18元,而且外卖、美团到店、团购、大众点评都能用!

玩法简单粗暴,直接复制下方文字打开美团APP(不是美团外卖APP),即可12.12元撸720元无门槛神券!

这个是神劵的商家通用,不止外卖、团购、超市都能用

复制下面这段话打开美团即可购买 ☞ 

1 %复制信息#% 打开团App http:/¥mvOWE1ZTZlNTE¥一起领


每月送60元无门槛神券(12张*5元),连续送12个月。

而且还可以膨胀,単张最高可膨胀18元无门槛券

折合1亓/月,点一次外卖就回本。

图片
图片

更大的大毛是,这5元无门槛券,还能膨胀,放水时最高能膨胀为18元无门槛券随便点一次外卖/奶茶就能回本!

而且,这个神券不仅外卖可以用,很多团购都能用,到店也可以用!大众点评、美团很多团购套餐能用!

图片

图片

机会千载难逢,外卖平台大战时代的红利,12.12元撸720元,速度冲!

复制下面这段话打开美团即可购买 ☞ 

1 %复制信息#% 打开团App http:/¥mvOWE1ZTZlNTE¥一起领

以上,美团大战放水大毛,速度冲,手慢无,随时黄!

扫码可以办各家银行信用卡,新户额外还有实物奖励,具体以申请页面你选择的礼品为准:

图片

滴滴打车优惠

1、先领5折打折券

周五/周六/周日领领滴滴打车5折券,打车更划算!

1️⃣滴滴打车优惠券:
图片

2️⃣花小猪打车优惠券:
图片

银行存款天花板!


众邦妥妥行业天花板!存款利率行业最高!

众邦最新的收益表,更新如下
7天新手  2.95%(1.45%+1.5%成长值加息);
7天普通  2.8%(1.3%+1.5%成长值加息);
3月新手  3.1%(1.6+1.5%成长值加息);
3月普通  3.0%(1.5%+1.5%成长值加息);
6月定期  3.3%(1.8%+1.5%成长值加息);
1年定期  3.4%(1.9%+1.5%成长值加息);
3年定期  3.9%(2.4%+1.5%成长值加息);
5年定期  3.95%(2.45%+1.5%成长值加息);
邦钱包  
2.8%(20万以内)

除了上述,还可以叠加新人大满贯(805元京东卡)等,奖励更高!
再加上每月拿到的收益复利,还会额外再高一点!


专属开户码:
图片

先扫码注册,再看玩法:
真爽!银行活期存款5.49%利率!


扫码加这个号,每天分享各种好货值得撸!
图片

各大神卡申请路径!(独家新户礼)
图片

每日必领红包

1、餐饮超值券包!
扫码领取,大牌可用!
图片

2、美团大额外卖红包每日领取

图片

3、支付宝到店红包已更新,保存到相册用支付宝扫,每天白捡钱!

图片
(广告)
毛哥更多精华攻略更新:
厚道大毛撸疯了!保底68元!

厚道大毛!无门槛白捡18.8~288元!没卡也行!

新出大毛,7000元返现!

188元缴费红包!速度领!

神卡放水,秒批大毛!

年底积分要清零,多个积分变现攻略!

大毛变现一条龙!0费率大路子!

建行80元大毛!九个缴费大毛,水电燃气自由!

大量信用卡还款立减,轻松回血上百元!

又要缩水?这家银行的卡,都快凉完了。。。

三家大银行放水,很灵验~

周一大放水,直接领立减金速度!

差不多70元天猫购物卡,白捡!

独家大路子!880元大毛,还能撸BUG!

大毛放水,点就是了,直接白捡钱!

48元立减金,速度!

最新0费率路子叠加积分变现路子,你懂的!

超级大路子!稳拿1万招行积分!咸鱼大法大量变现!

直接捡钱!三行大毛,无门槛套!

深夜放水,刷屏大毛,速度撸!

最新0费率路子叠加积分变现路子,你懂的!

扫码加毛哥:

图片

点击关注路子哥,天天都有大路子!

免责声明:本文、图片均整理/转载网络公开信息,版权归原作者所有,如有侵权请留言,以便删除。

没有评论:

发表评论

中行邮储建行等信用卡立减金活动汇总 至高999元 2026年6月截止

2026年4月至6月,中行、邮储、建行、光大、平安等多家银行推出信用卡立减金及积分活动。中行消费达标至高抽999元微信立减金,邮储蓄消费满1万元可领5元立减金,建行微信支付满16元赠100积分,光大消费增量排名前65000名可得10-300元立减金。活动无需额外加价,适合信用卡持...