2025年11月14日星期五

我去太牛了,亚马逊的购物逻辑又变天了!!!

确实牛逼啊

是的,是真的变了
之前写过ChatGPT已经推出来了自己的浏览器,太炸了,我用了一下AI浏览器,跨境效率直接改写
想不到才几天,让整个电商的购物变得如此之大。第一个最受影响的就是亚马逊。
我们来看下,下面的内容是我用ChatGPT打开亚马逊的一个购物页
图片
我们把截图拉近来看,ChatGPT聊天框直接出现下面的按钮
图片
你看他出现了2个关键内容
第一:获取最优价格
在信誉零售商中寻找同款低价产品,收集有效折扣码或促销码。提供含促销码、税及运费的最优总价及购买链接。
第二:寻找替代选择
查找同价位、同规格的可比替代品,并突出显示关键取舍项(质量、功能、保修、生态系统)。
接下来,我们一个个来看,非常厉害。


 1 

购物方式完全变了


我们仔细再来看下,这两方面的差别
第一:同品牌中找最低价

点击按钮
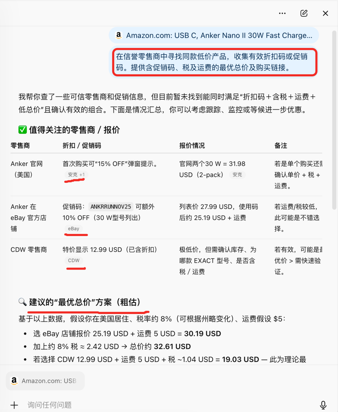
"在信誉零售商中寻找同款低价产品,收集有效折扣码或促销码。提供含促销码、税及运费的最优总价及购买链接。"
我们来看下,ChatGPT产生的内容,
图片
大家看到没有
同品牌找最低价,是给你全网比价,而不是局限在亚马逊平台。
这些渠道有Anker独立站官网的,有eBay的,有在CDW零售商那边的价格,
而且都给出了产品链接,和折扣码
更绝的事,还根据你所在的地区,算不同州的税率,运费,然后综合对比不同渠道的价格
可以说非常清晰,非常贴心

第二:不同品牌找相似规格/功能

接下来我们再来看下,相似功能下的不同品牌的产品选择

点击按钮:

查找同价位、同规格的可比替代品,并突出显示关键取舍项(质量、功能、保修、生态系统)。

ChatGPT生成的内容如下:
图片
图片
大家可以看到,ChatGPT列出几点来了
第一:不同的竞品,比如我们所知道的绿联,联想,他们都是anker充电线的竞争对手
第二:更绝的是竞品的产品,也是直接给你选择,直达不同渠道的购买页
如下图,我点击绿联这个产品的连接,马上出现绿联不同渠道的产品购买页
图片
这个功能的杀伤力是很大的
第三:如果你不确定这个产品怎么样,ChatGPT还罗列了这个产品在reddit上的用户讨论
你可以直观的看用户是怎么讨论这个产品的,看看产品有哪些优缺点
图片
真的做的非常的到位

 2 

小北我的看法


有几点
第一:ChatGPT的流量非常大
我给大家看下公开的数据,现在使用ChatGPT
  • 每周活跃用户已超过 8 亿人。
  • 每日使用用户数估算为 1.2 亿人左右。
  • 每日提交的查询/提示数量约为 20 亿 次

所以这是一个巨大的流量入口,可以说谁掌握流量入口,谁就掌握未来。
这么庞大的用户群,随着时间的推移,是足以改变电商格局。卖家们必须重视这个功能。
第二:卖家是100%会点击的
上面说的那这两个按钮,我可以说100%用户会去点击的,是的100%,不是可能,是一定的。
你想啊,你买一个东西,现在有人帮你全网找同个品牌的,有没有更低的价格,你觉得你会不会点?
当然自然是肯定的,没人跟钱过不去。
好,那如果你不想要这个品牌,想找同规格的产品,价格低一点,你要不要看?
答案也是是肯定的,
所以这个入口的流量非常大。
第三:亚马逊没做的,ChatGPT帮亚马逊做了
是的,亚马逊不可能去做这件事,他最多也只会站内给你做不同的竞品对比,但是他是不可能把流量导出去的。
而ChatGPT没有这个包袱,反而用户会喜欢ChatGPT的功能,因为对他的用户粘性有巨大的提升。
用户觉得方便,贴心,有用,这种习惯是会上瘾的
第四:对于卖家来说,要做什么?
我觉得核心是,你是真的要去理解AI,怎么让AI抓取到你,识别到你,这是很关键的。
你看他从官网,eBay,折扣店,reddit全网抓取你的资料,这意味着,你必须多维度构建流量入口
  • 有些渠道可以便宜点,
  • 那个地方可以搞个折扣,
  • 官网这里写个品牌,
  • reddit上面做个讨论
  • ……..

你必须懂得品牌的运作,内容的制作,流量的分发逻辑,乃至懂GEO,现在必须开始布局了。
这个我在一年前就写过文章,教大家如何布局了还没完,马上跨境电商,又将迎来新的巨变!
由此我们可以看到,现在的操盘手,是整个站外的能力,都要补上来了。是全系统的布局,而不是只有站内

第五:Reddit这个平台越来越重要了
Reddit现在在硅谷那边都很吃香,主要是他的论坛内容质量很高,很多大模型都去抓取,都和reddit进行了合作。
比如ChatGPT和Google,他们这2家都和reddit进行合作,那么意味着reddit的内容对大模型来说,权重是非常高的。
而且reddit现在产生内容,非常好产生,结合AI,AI读板块的规则,直接学习整篇的内容,然后对题目进行回答,这个肯定是流量洼地了。
小北我建议布局
以上!


2026年,优联荟将强化,GEO,私域,品牌,AI方面的内容,我觉得机会还是特别的大。
大家可以等着,我们12月,优联荟正式开启。

没有评论:

发表评论

云闪付3元还款券及立减金 免费领取任务攻略

云闪付用户通过APP内“玩赚中心”可首次开通账单查询领取3元还款券,另有多项任务(如转账10元得0.5元、单笔支付满0.62元得2元pay券等)可获立减金。活动仅部分账号可见,需自行测试,无明确截止日期,建议尽早参与。 Tags: 云闪付 还款券 立减金 ...