2025年10月1日星期三

万豪白挑,重大调整

没想到节假日前最后一天,还有重磅消息:飞猪和支付宝的万豪白金挑战,发生重大调整!

飞猪万豪白挑原活动有效期到2025年10月10号,现在白挑活动延续,但和支付宝的规则都改了。



一、飞猪万豪白挑变化


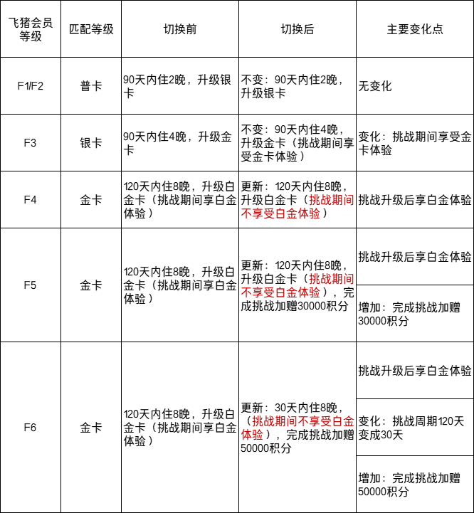
飞猪会员等级切换前(至2025.10.10)和切换后(2025.10.11号0点起)比较:


图片


简单解读:


1、2025年10月11日0点起,飞猪用户自注册之日起,90天内在活动页面可自行手动开启万豪白金挑战活动


90天内未手动开启万豪白金挑战活动,将在90天领取有效期最后一天,为用户自动开启挑战。


2、2025年10月11日0点起,F4/F5/F6开启万豪白金挑战期间,不享受白金体验


其中,F5会员完成挑战后,赠送3W万豪积分;F6会员要求30天内完成挑战,但赠送5W万豪积分


3、如果想要白挑期间有万豪白金待遇,请务必在10月10日晚上24点前开启万豪白挑


如果是空刷8晚的,那反而是10月11日之后开启白挑,拿3W万豪积分回血也不错,价值1500元呢。


4、这是飞猪的常规挑战活动,和近期花188元速升F4开白挑的十一期间核销满2188元开白挑的不是一回事!


这里面有3个活动,针对不同人群,不知道大家能不能理解?


后两者的188/2188,是9月份相对独立的两个活动,跟今天介绍的飞猪常规挑战无关!


这两活动还是可以领取白金体验会员的,领取有效期到2025年12月31日。



二、支付宝万豪白挑变化

支付宝等级切换前(至2025.10.10)和切换后(2025.10.11号0点起)比较:


图片

简单解读:


1、关于是否手动开启万豪白挑的细则我没看到,估计跟飞猪一样,10月11日0点起,可以在90天内手动开启白挑。

2、2025年10月11日0点起,钻石在白挑期间,不享受白金体验,但完成调整赠送3W万豪积分

要白金体验,还是3W积分,看你更需要哪个来决定什么时候开启白挑。

3、这次变化没有提及支付宝和飞猪是否冲突,没提及就没有变化,那支付宝和飞猪白挑还是仅限新户,且只能2选1。


往期推荐

两家Q3活动,都从10.1开始

2025-09-30

图片

泡泡玛特联名艺术展,竟然在无人村?

2025-09-30

图片

车主小神卡活动续期

2025-09-29

图片

599的机票,送539的迪士尼门票

2025-09-29

图片

现在的南航里程,很强大

2025-09-28

图片


没有评论:

发表评论

中行邮储建行等信用卡立减金活动汇总 至高999元 2026年6月截止

2026年4月至6月,中行、邮储、建行、光大、平安等多家银行推出信用卡立减金及积分活动。中行消费达标至高抽999元微信立减金,邮储蓄消费满1万元可领5元立减金,建行微信支付满16元赠100积分,光大消费增量排名前65000名可得10-300元立减金。活动无需额外加价,适合信用卡持...