2025年10月28日星期二

春节不加价的又增加了,200+住海南,400+住套房

囤了早点锁!

今年双11绿发的好货不少,用券最高减100,千岛湖、海南200+/晚寒假旺季不加价,400+/晚住千岛湖两室一厅套房,新疆400+/晚除五一假期外所有日期可用不加价,还有长白山、南京等高端酒店,也是全年低价,所有套餐花呗囤货,不约可退,不核销不用还款!

先领券,1元抵150元券包-50元&100元套餐优惠券

1复制口令打开飞猪或者淘宝app87¥ CZ356 5mpNfXJzco2¥ https://m.tb.cn/h.SjW5eQA

图片
给大家分了省流版--通兑爆款--单店爆款,可以按需选择购买

01

省流版


一、通兑爆款

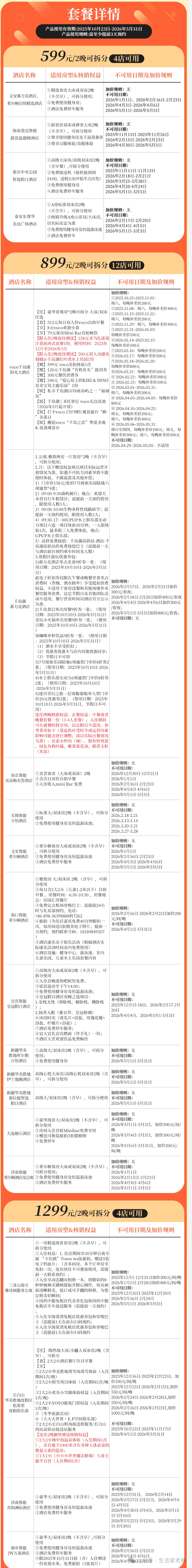
1、599起绿发文旅全国21店通兑2晚可拆分+多重核销权益,200+/晚,部分酒店可用日期内全程不加价

1复制口令打开飞猪或者淘宝app29¥ CZ356 b138f2jupSz¥ https://m.tb.cn/h.SQIoGVx

2、899起绿发文旅全国5大华美胜地10店潮玩通兑1-2晚可拆含玩乐,400+/晚,新疆、文安全程不加价,元旦、寒假旺季、春节全部可约

1复制口令打开飞猪或者淘宝app57¥ CZ009 z09yf2jucym¥ https://m.tb.cn/h.SQILgRs

3、1299起绿发文旅长白山华美胜地4店通兑2-3晚+双早+雪季权益套餐,单晚低至600+起,早餐、雪票、娱雪、温泉等等全都有

1复制口令打开飞猪或者淘宝app48¥ CZ009 OT71f2jyCzw¥ https://m.tb.cn/h.SQb2QNh 

4、399起voco千岛湖阳光酒店/ClubMed度假村/郝力克1-2晚+权益,ClubMed699两天一晚送度假村699元消费券,等于住宿免费,400+住郝力克套房

1复制口令打开飞猪或者淘宝app98¥ MF287 PIspf2jDeXP¥ https://m.tb.cn/h.SQbYviX

5、999起绿发文旅大连金石滩度假区3店通兑1-2晚含早+权益套餐,历史低价,400+/晚,大连金石滩鲁能希尔顿度假酒店清明前都不加价,圣诞、元旦、部分春节都可约

1复制口令打开飞猪或者淘宝app59¥ MF168 CPGyf2jDSMN¥ https://m.tb.cn/h.SQb1Mlz


二、单店爆款

1、1399起三亚山海天雅诗阁服务公寓2晚含早+旅拍+泰式糟粕醋套餐,低至5.2折

1复制口令打开飞猪或者淘宝app88¥ MF168 AeEzf3PzfQ1¥ https://m.tb.cn/h.SkzU0o8

2、799起海口鲁能希尔顿酒店1晚+三餐+旅拍,全程不加价

1复制口令打开飞猪或者淘宝app79¥ CZ028 VICPf3NFPjb¥ https://m.tb.cn/h.SPxcx2r

3、1599起海南澄迈蔚景温德姆酒店2晚含早+永庆寺祈福+权益,775/晚,2张大床可住4人,元旦、周末、寒假旺季均不加价

1复制口令打开飞猪或者淘宝app67¥ CZ057 UbKYfebofa6¥ https://m.tb.cn/h.SP2Kirc

4、券后874/晚济南鲁能希尔顿酒店及公寓,含早+行政礼遇+全程不加价

1复制口令打开飞猪或者淘宝app59¥ HU006 EsMMfeYKUhm¥ https://m.tb.cn/h.SlRqg1k

5、475每晚文安希尔顿启缤精选酒店,周末、元旦、春节、寒假旺季全部可约不加价

1复制口令打开飞猪或者淘宝app19¥ HU591 hoTqfecdIg0¥ https://m.tb.cn/h.SP3cwWi

6、725每晚大连金石滩鲁能希尔顿度假酒店,寒假旺季、春节全程限量不加价

1复制口令打开飞猪或者淘宝app49¥ HU071 kRI0fegmHzl¥ https://m.tb.cn/h.SlLkPuo


02

通兑爆款


01

599起绿发文旅全国21店通兑2晚可拆分+多重核销权益


  

亮点:覆全国14城21家店,3天2晚可拆分,599买2单叠券减50,低至574/2晚起,一晚仅287元起,涵盖杭州、海南、江苏、重庆、新疆、山东、四川等地,超长有效期到26年5月31日,部分酒店可用日期内全程不加价,元旦、周末也不加价,酒店类型覆盖商务、假型酒店,入住权益可选早餐/正餐/旅拍/升级房型/园区抵扣券等权益。

购买:复制口令打开飞猪或者淘宝app

29¥ CZ356 b138f2jupSz¥ https://m.tb.cn/h.SQIoGVx

图片

可以上下滚动的图片

套餐内容:

券后574/2晚(买2单用减50券,每晚287):文安郝力克酒店,希尔顿启缤精选酒店、海南澄迈鲁能蔚景温德姆酒店、重庆中央公园智选假日酒店、泰安东尊华美达广场酒店

券后874/2晚(买2单用减50券,每晚437):voco千岛湖阳光大酒店、千岛湖郝力克酒店、南京鲁能美高梅美荟酒店、无锡鲁能万怡酒店、文安鲁能希尔顿酒店、海口鲁能希尔顿酒店、宜宾鲁能皇冠假日酒店、新疆华美胜地库尔勒万怡酒店/伊宁逸衡酒店 /那拉提智选假日酒店、大连硬石酒店、济南鲁能希尔顿酒店及公寓

券后1249/2晚(每晚625):三亚山海天雅诗阁服务公寓、长白山华美胜地度假区松果里度假俱乐部、济南鲁能贵和洲际酒店、曲阜鲁能JW万豪酒店

券后1899/2晚(每晚950):三亚山海天JW万豪酒店、千岛湖郝力克酒店

价格对比

券后574/2晚:这个档位都很推荐,全程不加价

文安郝力克酒店,希尔顿启缤精选酒店只有红楼梦·戏剧幻城"入驻廊坊后,来这旅游就更好玩了,日历房500+/晚,对比差不多5.7折,元旦、春节、清明、五一不可用,其他时间均可用不加价,12月30日或者寒假旺季来非常划算。

图片

来爬泰山的选泰安东尊华美达广场酒店,一晚能省个100多,元旦,寒假旺季都不加价,仅春节、清明、五一不可用。

海南澄迈鲁能蔚景温德姆酒店25.11.13-25.11.26、春节、五一不可用,其他时间都不加价,元旦、寒假旺季、清明都可约,大家都知道,冬天海南的房价疯涨,200多住一晚是真划算啊,日历房一晚在400+朝上,6.8折左右。

重庆中央公园智选假日酒店含早餐和免费接送机(接机到24:00;送机5:30开始半点出发),近机场与火车站,距离地铁5号线 "中央公园西站"仅约600米,方便前往洪崖洞、解放碑等热门景点,元旦、寒假旺季,清明不加价,春节、五一,25.11.11-13、26.3.25-28、26.4.20-24不可用。

图片

券后874/2晚:包含12家酒店可选,新疆的3家全部含早,除了明年5月不可用,其他时间均可用不加价,寒假计划去新疆的可以囤这个档位,

图片

voco千岛湖阳光大酒店,权益非常非常,价值512元的每日早餐+限时入住2晚送228元的西式套餐,价值1500左右的玩乐、旅拍、餐饮消费券等,权益,差不多等于一价全包了,吃喝玩乐全都有,2晚券后才874元(买2单用券减50元),等于房间免费住了。

图片

千岛湖郝力克酒店是全别墅型酒店,两室一厅套房,送4张乐园通票、项目体验、度假区吃喝玩乐券包,连住两晚核销权益送你中餐或者晚餐套餐一份(3-4人餐),太给力了,一晚仅437元(买2单用券减50元),日历房没有这么多权益还要600+晚呢,仅春节、清明、五一加价,其他时间均可用不加价,寒假想带娃来千岛湖的可以考虑这两家。

图片

南京鲁能美高梅美荟酒店近金陵十八景之一的方山地质公园和高尔夫球场,寒假旺季不加价,方便去方山、牛首山、栖霞山等景点。

海口鲁能希尔顿酒店含2大2小早餐+定点机场巴士+旅拍,春节仅加价200/间夜,26.2.16前所有日期都不加价可约,寒假旺季或元旦入住能最大程度省钱。

更多的大家看详情页,这个档位强烈推荐人手一单。

券后1249/2晚,有4家酒店,三亚山海天雅诗阁服务公寓给的套房,78平,带厨房可烹饪+高端厨具+洗烘一体机,12月前和3-4月不加价,清明不加价,囤了有出行计划的早点约。

济南鲁能贵和洲际,位置非常好,走路去趵突泉就十几分钟,近大明湖、黑虎泉、五龙潭、曲水亭街、小吃街芙蓉街、宽厚里等景点,可用日期内都不加价,周末去非常合适,日历房1000左右/晚,约6.8折。

图片

长白山华美胜地度假区松果里度假俱乐部,含2大2小早+温泉【限2晚连住可享】+美胜地滑雪场滑雪体验+娱雪项目体验+【限2晚连住可享】儿童主题半日营等权益,一晚也就600+,还有这么多权益,你单买一份儿童主题半日营都要328了,还有滑雪、娱雪,加在一起都超房券价值了,性价比非常高。

图片

券后1899/2晚:三亚山海天JW万豪酒店,12月前、3月后不加价,错峰出游会更好,元旦及26.1.1-2.14加价150-400/间夜,价格也还不错,日历房1500+/晚,约6.2折。

图片

千岛湖郝力克这个档位给的房型更高级,适合全家出游,三室一厅独栋别墅140平,含4大2小早餐,6张乐园通票、项目体验、度假区吃喝玩乐券包,连住两晚核销权益送你中餐或者晚餐套餐一份(3-4人餐),三代同堂也可以住得下,一晚不到1k,加价主要集中在春节前后和清明、五一,春节前都不加价,元旦、周末、寒假旺季入住能最大程度省钱,约是日历房的6.3折。

图片

有效期:到26年5月31日,加价规则见详情页。

推荐指数:4.8颗星(满分5颗星)

购买:复制口令打开飞猪或者淘宝app

29¥ CZ356 b138f2jupSz¥ https://m.tb.cn/h.SQIoGVx



02

899起绿发文旅全国5大华美胜地10店潮玩通兑1-2晚可拆含玩乐


  

亮点:5大华美胜地10店任选,含丰富的玩乐权益,其中新疆华美胜地(今年新开门店)、九寨华美胜地、文安华美胜地全程不加价,元旦、寒假旺季、春节全部可约,长白山华美胜地两店任意选择!含冬季10项雪季玩乐权益,有效期超长到26年4月底。

购买:复制口令打开飞猪或者淘宝app

57¥ CZ009 z09yf2jucym¥ https://m.tb.cn/h.SQILgRs

图片

可以上下滚动的图片

套餐内容

券后874元/2晚4店通兑买2单用券减50,每晚437): 千岛湖郝力克-公寓·静雅二室一厅套房、库尔勒万怡、那拉提智选假日、伊宁逸衡

券后949元/1晚 2店通兑:千岛湖clubmed-露营主题亲子房、文安鲁能希尔顿酒店

券后1049元/1晚: 2店通兑:九寨英迪格酒店、九寨穹恰萤火虫森林营地

券后1649元/2晚(每晚825) 2店通兑:长白山松果里、长白山原乡民俗

价格对比

性价比最高的是899/2晚档位,买2单用减50的券,低至437/晚,包含千岛湖1家和新疆3家,新疆3家全程不加价,所有日期均可用,元旦、寒假旺季、春节全部可以约,覆盖库尔勒、伊宁、那拉提,近草原河湖,囤上2天,可以晚5天4晚,基本把这些景点能打卡完。

那拉提智选假日12月价格

图片

伊宁逸衡:出门步行几分钟就是城市公园、伊犁河,车程25分钟内可到伊宁机场、六星街、喀赞其,游玩很方便,自驾的话,去赛里木湖、那拉提、昭苏等地都很方便。

库尔勒万怡:距库尔勒梨城机场25分钟车程,高铁站20分钟左右,方便前往罗布泊大峡谷、罗布人村寨、博斯腾湖等热门景点

那拉提智选假日:离那拉提景区特别近

千岛湖郝力克和上面的券后874/2晚套餐一致,雅致两室一厅套房,送4张乐园通票、项目体验、度假区吃喝玩乐券包,连住两晚核销权益送你中餐或者晚餐套餐一份(3-4人餐),一价全包吃喝玩乐都有。

券后949元/1晚:文安鲁能希尔顿比上面券后874/2晚贵了75元,多了双早+各种玩乐体验,且全程不加价,如果住确定住这家,选这个档位即可,清明不可用,元旦、春节、寒假不加价

千岛湖clubmed给的露营主题亲子房,含次日2大1小早餐(4-11岁),度假区EP活动权益,仅春节、清明不可用,其他时间元旦、寒假全部可用不加价,周六入住差价大,日历房1238/晚,对比立省300左右。

图片

券后1049元/1晚九寨2家店,性价比高的是九寨英迪格酒店,和日历房差价大,2家酒店全部含早+其他权益,2家酒店12月-1月全部不加价,可以这两个时间段来,九寨的秋冬景色非常美,值得一去。

图片

券后1649元/2晚给的是长白山的2家,住长白山松果里的话可以看看上面全国21店通兑,券后1249/2晚套餐,性价比更高。

长白山原乡民俗送的权益更多,除了含2大1小早,还送2大1小温泉+2大1小滑雪+2大1小娱雪+漂流等等权益,这些就超过房券价值了,25.12.16前都不加价,旺季加价在350-1050之间,可以选加价少的时间段去玩,性价比不错。

图片

可以上下滚动的图片

有效期:到26年3月底,加价规则见详情页。

推荐指数:4.6颗星(满分5颗星)

购买:复制口令打开飞猪或者淘宝app

57¥ CZ009 z09yf2jucym¥ https://m.tb.cn/h.SQILgRs 



03

券后1249起绿发文旅长白山华美胜地4店通兑2-3晚+双早+雪季权益套餐


  

亮点长白山冬季旅游滑雪必囤套餐,包含长白山华美胜地的4家酒店,长白山华美胜地度假区松果里度假俱乐部、长白山郝力克酒店、长白山鲁能原乡民俗酒店、长白山瑞士酒店,券后低至675/晚起,含2大1小/2大2小早餐、雪票、娱雪、温泉、度假村各种项目体验等等,光是雪票就几乎回本了,雪季头尾不加价,旺季加价可用。

早餐、滑雪、娱雪、YOYO鹿苑、漂流限12岁以下儿童,温泉限1.4米以下。

滑雪权益包含缆车、魔毯、雪板、雪鞋、雪仗、头盔

娱雪权益包含冰上自行车(2种)、冰上漂移车、冰爬犁、冰陀螺、海豚车、冰车、超级陀螺(25.12.25-26.2.20运营)

购买:复制口令打开飞猪或者淘宝app

48¥ CZ009 OT71f2jyCzw¥ https://m.tb.cn/h.SQb2QNh 

图片

套餐内容

券后1249/2晚(675每晚):松果里*陶然地大床/小龖人双床 2晚连住+半日营+雪季权益 

券后1649/2晚(825每晚):松果里*陶然地大床/小龖人双床 2晚连住+正餐1次+雪季权益 

券后1549/2晚(775每晚):郝力克*景观双床房 2晚连住+UTV体验+漂流体验+雪季权益

券后2699/3晚(899每晚):郝力克*豪华套房大床/双床房 3晚连住+小火锅套餐+UTV体验+漂流体验+雪季权益

券后1649/2晚(825每晚):原乡*家庭豪华房 2晚连住+UTV体验+漂流体验+雪季权益

券后2599/3晚(866每晚):原乡*家庭豪华房 3晚连住+小铁锅套餐+UTV体验+漂流体验+雪季权益

券后1849/2晚(925每晚):瑞士*瑞士精致套房2晚连住+首晚迷你吧饮品+酒店中式正餐套餐+雪季权益

券后3099/2晚(1550每晚):瑞士*瑞士别墅豪华房2晚连住+首晚迷你吧饮品+啤酒小食套餐+雪季权益

价格对比

华美胜地位于长白山西坡,整个度假区拥有32公顷大的滑雪场,雪道平缓宽阔、安全指数高,适合新手和亲子家庭,同时也配备10公顷的越野滑雪场,满足竞技需求。

图片
正常买全天雪票1张要300左右,套餐直接送2大1小/2大2小,还有娱雪、温泉等,这些就值上千元了,套餐酒店+滑雪+玩乐,比你单独买划算太多了,就看你怎么选了。

长白山华美胜地度假区松果里度假俱乐部:性价比之选,24年开业酒店,在景区管理中心东边 100 米处,有免费停车场,度假区提供免费摆渡车前往滑雪场。

二孩家庭友好,陶然地大床/小龘人双床房可住2大2小,配备儿童俱乐部上下铺及免费滑雪票,券后1249/2晚有1大1小半日营,如果孩子比较小,可以选这个套餐,券后1649/2晚送的是松果里正餐,其他权益相同,适合带娃家庭。

图片

长白山郝力克酒店:位于长白山华美胜地美丽汇商业街核心商圈,吃喝玩乐都方便,瑞士风格建筑,与度假区滑雪场直线距离260米左右,2大1小入住,3晚套餐比2晚套餐多了一个喜鹊小火锅1次,房型更高级,给的70平的豪华套房,更宽敞,含客厅、餐厅及带烘干功能的洗衣机,其他权益相同,深度游的话,3晚更合适,11月中旬日历房价格已经涨到1000+/晚朝上了。

图片

长白山鲁能原乡民俗酒店:享体验东北风情的选这家,独栋木屋庭院,火炕房很有特色,客房内部使用东北大花布与靰鞡草靠垫等,有东北特色文化体验活动,如非遗剪纸和换装花袄等,位于长白山华美胜地,在村落原址上建设,保留了老村落的榆树、水井与柴火灶等,与度假区滑雪场直线距离600米左右。

2/3晚房型一致,3晚多了一个小铁锅套餐,可以品尝地道的东北美食。

图片

白山瑞士酒店:雅高旗下,全木质结构,外观还原瑞士山区传统木屋样式,坐拥雪场及商业街C位,北欧童话+全能玩雪,其中独栋别墅+雪中木屋,拍照秒变"中国版瑞士",离长白山华美胜地滑雪场约200米,度假区提供免费摆渡车前往滑雪场。

券后1849/2晚给的是65平的精致套房,含中式正餐1份

券后3099/2晚给的是别墅豪华房,含啤酒小食套餐1次

其他权益相同

图片

有效期:到26年3月31日,加价规则见详情页。

推荐指数:4.6颗星(满分5颗星)

购买:复制口令打开飞猪或者淘宝app

48¥ CZ009 OT71f2jyCzw¥ https://m.tb.cn/h.SQb2QNh 



04

399起voco千岛湖阳光酒店/ClubMed度假村/郝力克1-2晚+权益


  

亮点江浙沪冲!千岛湖一站式度假娱乐,包含鲁能千岛湖华美胜地的3店套餐任选,voco千岛湖阳光大酒店、ClubMed地中海邻境·千岛湖度假村(699两天一晚送度假村699元消费券)、千岛湖郝力克酒店,含早+玩乐权益+餐饮券/正餐,一价全包,节假日加价可用,寒假平日入住性价比最高。

购买:复制口令打开飞猪或者淘宝app

98¥ MF287 PIspf2jDeXP¥ https://m.tb.cn/h.SQbYviX

图片
图片

可以上下滚动的图片

套餐内容

399/晚:voco豪华景观房+双早+湖景健身房免费体验+入住权益

499/晚:voco豪华湖景房+双早+voco咖啡套餐+入住权益

599/晚:voco中心湖景房+voco咖啡套餐+皮划艇套餐+入住权益

699/2晚(买2单减50元券,337每晚):voco高级房2晚不可拆+双早+入住权益

699/晚(买2单减50元券,674每晚):clumed高级房1晚+双早+入住权益

799/2晚(买2单减50元券,387每晚):voco豪华景观房不可拆+双早+皮划艇套餐+入住权益

899/2晚(买2单减50元券,437每晚):vocoKIKI DINO景观亲子双床房不可拆+双早+voco咖啡套餐+皮划艇套餐+入住权益

899/2晚(买2单减50元券,437每晚):郝力克*公寓.雅致两室一厅套房+7号探索乐园陆地六项通票*4张+森屿骑行+生物多样性线路研学+度假区游玩优惠券包

999/2晚(买2单减50元券,487每晚):voco豪华湖景房2晚不可拆+双早+voco咖啡套餐+皮划艇套餐+入住权益

价格对比

除了郝力克,剩下的套餐全部含早,部分套餐送了100-300的餐饮消费券,吃一顿简餐肯定够了,每个套餐还送了入住权益,吃喝玩乐全含,券后低至337/晚起,性价比非常高了。

千岛湖可玩的地方非常多,个人更推荐2晚套餐,体验感更好。

追求性价比的选699/2晚的voco高级房,券后337每晚,26年1月后平日入住差价大, 约是日历房的4折左右。

图片

二孩家庭或全家出游选899/2晚的郝力克*公寓.雅致两室一厅套房,券后437每晚,价格比618一晚省了50,不管是亲子、家庭出行性价比都非常高,且还是宠物友好型酒店,房间面积80平,有2张单人床和1张双人床,最多可住4人,约是日历房的6.6折左右,寒假平日去不加价。

图片

大促给的权益非常丰富,7号探索乐园陆地6项通票4张就值632元了(单买158/张),还有水上无动力3人免费体验1次、森屿骑行等等,吃饭可以选择在酒店吃,也可以选择在度假区的商业区吃,或者去度假区出口的严家饭店附近,也有不少餐馆可以吃饭,而且这里叫外卖也方便。

券后649/晚的clumed高级房性价比也不错,含2大1小早+徒步+每日迷你俱乐部活动+夜间GO活动+300元GO醒目体验券等等,仅赠送权益就有699元了,直接等于房间免费住了,寒假平日不加价。

图片

有效期:到26年6月30日,加价规则见详情页。

推荐指数:4.5颗星(满分5颗星)

购买:复制口令打开飞猪或者淘宝app

98¥ MF287 PIspf2jDeXP¥ https://m.tb.cn/h.SQbYviX



05

999起绿发文旅大连金石滩度假区3店通兑1-2晚含早+权益套餐


  

亮点历史低价,券后475/晚起,包含大连金石滩鲁能希尔顿度假酒店、大连硬石酒店、大连金石滩鲁能温泉假日酒店共3家,都位于大连市5A级景区金石滩国家旅游度假区,康乐设施完备,距离海滩不足百米,大连金石滩鲁能希尔顿度假酒店清明前都不加价,圣诞、元旦、部分春节都可约

购买:复制口令打开飞猪或者淘宝app

59¥ MF168 CPGyf2jDSMN¥ https://m.tb.cn/h.SQb1Mlz

图片

可以上下滚动的图片

套餐内容

999/晚(买2单用减50元券,949每晚):大连金石滩鲁能希尔顿度假酒店豪华房含双早+餐厅9折优惠1次+双人温泉+双人披萨套餐+欢迎饮品

999/2晚(买2单用减50元券,487每晚):大连金石滩鲁能温泉假日酒店高级大床房含双早

999/2晚(买2单用减50元券,487每晚):大连硬石酒店豪华海景房含双早+首轮minibar+换装旅拍+免费停车

价格对比

希尔顿临海,硬石近乐园,假日温泉伴景,3家酒店各有特色,可以根据自己的喜好来选择。

大连金石滩鲁能希尔顿度假酒店仅清明、五一、端午加价,其他时间,周末、元旦、寒假旺季、春节都不加价可约,套餐价格和日历房价格差的不多,但早餐披萨温泉都有,比下来套餐更划算。

大连硬石酒店可用日期截止到今年12月底,全程不加价。

大连金石滩鲁能温泉假日酒店春节、清明、端午不适用,可用日期内每周六加价100/间夜,约是日历房的7折。

有效期:最长有效期到26年6月30日,其他规则见详情页。

推荐指数:4.5颗星(满分5颗星)

购买:复制口令打开飞猪或者淘宝app

59¥ MF168 CPGyf2jDSMN¥ https://m.tb.cn/h.SQb1Mlz



03

单店爆款


01

券后1349起三亚山海天雅诗阁服务公寓2晚含早+旅拍+泰式糟粕醋套餐

亮点:25年12月前/26年3月3日后不加价,其他加价在200-250/间夜,春节、圣诞到元旦不可用,错开加价时间去住差价大,约是日历房的5.2折左右,房间面积78平,一室一厅,可以做饭洗衣,这家也在大东海,三面环山、一面临海,直面 2.9 公里月牙状海岸线,距离海滩步行500米左右,可下海。

图片

购买:复制口令打开飞猪或者淘宝app

88¥ MF168 AeEzf3PzfQ1¥ https://m.tb.cn/h.SkzU0o8



02

799起海口鲁能希尔顿酒店1晚+三餐+旅拍+全程不加价

亮点:凑单拍2件,低至774/晚,含一日三餐, 重点是全程不加价,元旦、春节不适用,周末、寒假任意时间去都很划算,单买一个双人椰子鸡火锅都要238,等于房券仅花了536元,还送早+双人轻食1份+免费定点机场穿梭巴士+旅拍+亲子娱乐活动等,寒假旺季不加价的海南闭眼入吧!

购买:复制口令打开飞猪或者淘宝app

79¥ CZ028 VICPf3NFPjb¥ https://m.tb.cn/h.SPxcx2r


03

券后1549起海南澄迈蔚景温德姆酒店2晚含早+永庆寺祈福+权益

亮点:券后774每晚,仅春节加价,元旦、周末、寒假旺季均可用不加价,给的85平的复式海景客房,房间有2张1.8米的大床可住4人,或者2个家庭入住都可以,冬天去海南过冬,除春节外不加价,这价格也是非常给力了,有效期到26年3月底,有海南旅行计划无脑囤!

购买:复制口令打开飞猪或者淘宝app

67¥ CZ057 UbKYfebofa6¥ https://m.tb.cn/h.SP2Kirc



04

券后874起济南鲁能希尔顿酒店及公寓2天1晚含早+行政礼遇+全程不加价

亮点:拍2件用减50券,低至874/晚起,除元旦、春节不可用外,其他时间全程不加价,一室一厅家庭公寓套餐面积85平,含双早,和日历房比多了双人免费行政酒廊下午茶+欢乐时光,等于一天基本餐食省了,有效期到26.3.31.

购买:复制口令打开飞猪或者淘宝app

59¥ HU006 EsMMfeYKUhm¥ https://m.tb.cn/h.SlRqg1k


图片


05

券后949起文安希尔顿启缤精选酒店2晚+双早+多项玩乐+全程不加价

亮点:券后949/2晚,每晚475元,全程不加价,仅清明前后不可用,周末、元旦、春节、寒假旺季全部可约不加价,比日历房约能省个200左右,特别京津冀建议囤这个,酒店在廊坊市文安县鲁能生态区,位于北京、天津、雄安新区 "黄金三角" 腹地,是京津冀短途度假与跨城商务的关键节点,特别这种旺季包括春节不加价的,囤了早点锁热门日期,有效期到26.4.30.

购买:复制口令打开飞猪或者淘宝app

19¥ HU591 hoTqfecdIg0¥ https://m.tb.cn/h.SP3cwWi


06

988起大连金石滩鲁能希尔顿度假酒店1-2晚含早+全程可用不加价

亮点:和上面的大连通兑比,这个链接性价比更高,1晚房型给的星奇宝贝亲子海景房,券后963/晚(买2单用减50券),2晚给的豪华海景房,单晚低了224.5元,券后1449/2晚,一晚仅724.5/晚,如果确定住这家酒店,建议直接囤这个,有效期都到26年3月31日,全程限量不加价,囤了早点锁热门日期,比如春节、寒假旺季等。

购买:复制口令打开飞猪或者淘宝app

49¥ HU071 kRI0fegmHzl¥ https://m.tb.cn/h.SlLkPuo

图片


07

599起宜宾鲁能皇冠假日酒店1晚+双早+多项入住权益

亮点:行政房含早+行政礼遇+免费洗衣2件+其他权益,599/晚,全程不加价(25.12.15-18/26.2.17-20不适用),元旦、寒假旺季均可约,比日历房能便宜200左右/晚,1月后入住差价更大一些。

购买:复制口令打开飞猪或者淘宝app

27¥ CZ356 mhYwfe11Lgy¥ https://m.tb.cn/h.SPJgDdB


8、券后1988起九寨英迪格酒店2-3晚+双早+在地文化体验+旅拍,推荐3晚套餐,券后2788/3晚,每晚929/晚,约是日历房的6.4折左右,含早+免费接机服务,+文化体验等权益,元旦、周末、寒假部分日期不加价,酒店与九寨沟风景区、"嫩恩桑措" 神仙池等著名景点距离较近,周边还有九寨藏羌非遗博物馆和格林7号营地,旅游资源丰富,25.11.1-11.15+400/间夜,25.10.31前/26.2.16-2.23不适用,有效期到26.3.31。

1复制口令打开飞猪或者淘宝app38¥ HU071 jydpfecHxVN¥ https://m.tb.cn/h.SPmNI72


9、499起无锡鲁能万怡酒店1晚+双早+大堂吧2杯咖啡,全程不加价,春节和3月13日后部分日期不适用

1复制口令打开飞猪或者淘宝app18¥ HU006 cE5OfecvLt4¥ https://m.tb.cn/h.SPI0NsX


10、券后1049起大连金石滩温泉假日酒店2晚含早+温泉海疗体验,比上面的大连通兑贵了100,多了2份单次使用温泉海疗通用体验,但这个套餐26年春节是可用的(上面通兑不可用)一直到26年3月都可以,如果去大连乡泡温泉的,可以选这个套餐。

1复制口令打开飞猪或者淘宝app49¥ CZ193 sLvrfeXSWAQ¥ https://m.tb.cn/h.SPe5mWk


11、598起泰安东尊华美达广场酒店1晚含早+自助晚餐+入住权益,想去爬泰山的冲,仅春节加价,其余时间均可用不加价,有效期到26.3.31,。

1复制口令打开飞猪或者淘宝app77¥ HU926 sTd0fe38ew4¥ https://m.tb.cn/h.SPGKIix


微信又又改了推送机制,加星不错过每次活动,没有加群的小伙伴,公众号对话发送"加群",会有助手拉你进群,消息更快一步。
长文不方便读,可以点击上面的🎧标识,这样可以更大程度的节省时间。
时间仓促,本文难免有纰漏,还请大家指正,如果你觉得内容对你有帮助,还请点赞,收藏,转发帮助更多的人

图片
推荐超值活动,各种极限玩法
信用卡,酒店,旅行,购物,一个都不少
如果你喜欢上面这些记得关注加星哦


没有评论:

发表评论

中行邮储建行等信用卡立减金活动汇总 至高999元 2026年6月截止

2026年4月至6月,中行、邮储、建行、光大、平安等多家银行推出信用卡立减金及积分活动。中行消费达标至高抽999元微信立减金,邮储蓄消费满1万元可领5元立减金,建行微信支付满16元赠100积分,光大消费增量排名前65000名可得10-300元立减金。活动无需额外加价,适合信用卡持...