2025年9月15日星期一

突发大缩水!可以销卡了!

银行骚操作无敌了!

2025年9月15日,交行连发两则公告,给持有高端信用卡的用户带来"双重打击"。


看看交行年报,半年减少卡300万张,不良率创新高。


报告期末,交通银行境内行信用卡在册卡量6,009.85万张


2025年6月末,交通银行信用卡不良率为2.97%。


这就难怪银行要降本了。


图片


此前刚传出白麒麟年费可能调整的消息,如今更严峻的变化正式落地,

图片

从年费规则到核心权益,几乎所有高端卡都难逃"缩水"命运。

 


图片
图片
图片
一、年费优惠取消,积分抵扣门槛翻倍
图片
图片


 

首当其冲的是交通银行运通怡然白金卡。公告明确,该卡998元/年的年费优惠将在2026年4月1日正式结束,之后将按1000元/年的标准白金卡年费收取。

图片

 

更关键的是积分抵扣规则的变化:

 

- 2026年4月1日前,已按998元标准缴纳年费的,仍可用10万积分兑换;

- 之后按1000元标准收取的年费,需按"25万积分兑1000元、15万积分兑500元、10万积分兑200元"的规则执行。

 

年费差2块钱,积分需要多花15万!!!!


怎么卡友就是大冤种么?这么被收割!


图片
图片
图片
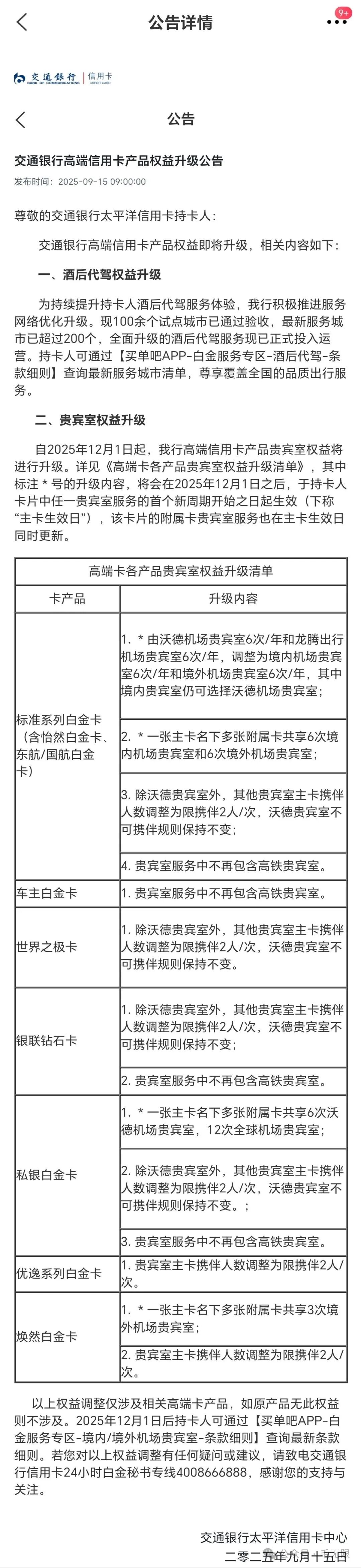
二、贵宾厅权益"大砍",白麒麟核心玩法成历史
图片
图片

 

图片

如果说年费调整是"开胃菜",那第二则"高端信用卡权益升级公告",则是实实在在的"权益缩水公告"——看似"升级",实则多条核心权益被削减,尤其是用户最看重的贵宾厅权益。

 

1. 标准白金卡(含白麒麟、怡然白等):4大缩水直击痛点

 

作为交行高端卡的"代表",白麒麟及同类标准白金卡的贵宾厅权益变化最大,直接砍掉了过往的核心优势:

 

- 次数砍半:原"沃德机场贵宾室6次/年+龙腾出行机场贵宾室6次/年",调整为"境内机场贵宾室6次/年+境外机场贵宾室6次/年"。看似总数不变,但境外贵宾室使用频率低,相当于境内可用次数从12次缩水到6次;


- 附属卡共享次数:此前白麒麟"一主三附"的精髓玩法(4张卡各享6+6次贵宾厅,合计24次沃德+24次龙腾)彻底失效,现在主卡名下多张附属卡需共享6次境内+6次境外贵宾厅,家庭用户权益直接"腰斩";


- 携伴限制收紧:除沃德贵宾室仍不可携伴外,其他贵宾室主卡携伴人数限2人/次,灵活性降低;


- 取消高铁贵宾厅:此前可使用的高铁贵宾室权益被直接取消,日常通勤场景的实用性大打折扣。

 

2. 其他高端卡同步缩水,无一幸免

 

不仅是标准白金卡,交行其他高端卡及小白金也未能幸免,权益调整集中在"取消高铁贵宾厅、限制携伴、附属卡共享次数"三大方面:

 

- 车主白金卡:直接取消高铁贵宾室权益;

- 世界之极卡、钻石卡:除沃德贵宾室外,其他贵宾室携伴限2人/次;

- 私银白金卡:附属卡共享贵宾厅次数,同时取消高铁贵宾室、限制携伴;

- 优逸白、焕然白:要么限制携伴人数,要么附属卡共享境外贵宾厅次数。

 

唯一被提及的"升级",是酒后代驾服务覆盖城市从100余个扩展到200余个,但对于多数用户而言,贵宾厅权益的缩水,远非代驾城市增加能弥补。


贵宾厅不包含高铁休息了。次数减少!携伴减少了!


如今信用卡市场"缩水"成常态,选择卡片时更需关注"权益实用性"与"成本匹配度",避免为不必要的费用买单。你手中的交行高端卡会选择保留还是注销?欢迎在评论区分享你的看法!


扫码可以办各家银行信用卡,新户额外还有实物奖励,具体以申请页面你选择的礼品为准:

图片


光大老户大毛神卡


以前都是新户福利香,老户不如狗!

光大这次反过来了,二卡申请阳光车主经典白金数字卡,秒撸这200大毛!

仅限光大老户!仅限光大老户!


卡片权益:

1、年费可免;

2、每年免费4次代驾;

3、每年免费5点龙腾贵宾厅;

4、持卡1年以上老户升级享受200银联立减金;

5、月刷月开心每月100元加油满减。


图片


来自光大信用卡活动,领取条件:

1、持有光大信用卡满1年以上;

2、未持有光大年费白金卡才能参加(已经持卡白金卡的注销满一年也行,或有白金卡没激活去升卡也可领取200支付宝立减金);

3、仅限通过本文二维码升级的才有;

4、下卡之后可直接阳光惠生活APP激活卡片,并需要微信、支付宝绑定光大信用卡,首刷后次月15号即可领取200元支付宝立减金使用。



申请路径:

图片

光大车主经典白,年还有5点龙腾、4点代驾、每个月200-100直接充油卡,老用户的话还有专属的200元大毛。


年费:

每年交易满24笔且满3万元即可返还首年500元年费;

次年可用10万积分抵扣年费。


光大积分获取路子:

阳光车主卡微信支付宝4倍积分+光大经常不定期上线多倍积分(如周五5倍+节假日N倍等)+世界杯竞猜得积分等


卡片权益:

4次代驾:最值钱的权益,免费享受20公里标准代驾服务;

5点龙腾:龙腾覆盖面广,可带人;

200元支付宝立减金:通过本文渠道成功升级,批卡激活后绑定微信、支付宝,可于首刷后的次月15日1分购2张200-100元支付宝立减金。


图片


月刷月开心(每月再撸100毛):

阳光惠生活APP--搜"月刷月开心",每月消费满5k或1w均可兑换奖励!

1w档次:200-100元中石化/中石油立减券;

5k档次:200-50元中石化/中石油立减券。


卡片总结:

1、年费可免;

2、每年免费4次代驾;

3、每年免费5点龙腾贵宾厅;

4、持卡1年以上老户升级享受200支付宝立减金;

5、月刷月开心每月100元加油满减。


放上一个升级200支付宝立减金申请入口,仅限持卡1年以上老户通过此入口升级才有200支付宝立减金。


申请路径:

图片

此外,这张卡还是数字卡,审批通过即可APP在线激活,激活后就直接可以首刷


滴滴打车优惠

1、先领5折打折券

周五/周六/周日领领滴滴打车5折券,打车更划算!

1️⃣滴滴打车优惠券:
图片

2️⃣花小猪打车优惠券:
图片


银行存款天花板!


众邦妥妥行业天花板!存款利率行业最高!

众邦最新的收益表,更新如下
7天新手  2.95%(1.45%+1.5%成长值加息);
7天普通  2.8%(1.3%+1.5%成长值加息);
3月新手  3.1%(1.6+1.5%成长值加息);
3月普通  3.0%(1.5%+1.5%成长值加息);
6月定期  3.3%(1.8%+1.5%成长值加息);
1年定期  3.4%(1.9%+1.5%成长值加息);
3年定期  3.9%(2.4%+1.5%成长值加息);
5年定期  3.95%(2.45%+1.5%成长值加息);
邦钱包  
2.8%(20万以内)

除了上述,还可以叠加新人大满贯(805元京东卡)等,奖励更高!
再加上每月拿到的收益复利,还会额外再高一点!


专属开户码:
图片

先扫码注册,再看玩法:
真爽!银行活期存款5.49%利率!


扫码加这个号,每天分享各种好货值得撸!
图片

各大神卡申请路径!(独家新户礼)
图片

每日必领红包

1、餐饮超值券包!
扫码领取,大牌可用!
图片

2、美团大额外卖红包每日领取

图片

3、支付宝到店红包已更新,保存到相册用支付宝扫,每天白捡钱!

图片
(广告)
毛哥更多精华攻略更新:
厚道大毛撸疯了!保底68元!

厚道大毛!无门槛白捡18.8~288元!没卡也行!

新出大毛,7000元返现!

188元缴费红包!速度领!

神卡放水,秒批大毛!

年底积分要清零,多个积分变现攻略!

大毛变现一条龙!0费率大路子!

建行80元大毛!九个缴费大毛,水电燃气自由!

大量信用卡还款立减,轻松回血上百元!

又要缩水?这家银行的卡,都快凉完了。。。

三家大银行放水,很灵验~

周一大放水,直接领立减金速度!

差不多70元天猫购物卡,白捡!

独家大路子!880元大毛,还能撸BUG!

大毛放水,点就是了,直接白捡钱!

48元立减金,速度!

最新0费率路子叠加积分变现路子,你懂的!

超级大路子!稳拿1万招行积分!咸鱼大法大量变现!

直接捡钱!三行大毛,无门槛套!

深夜放水,刷屏大毛,速度撸!

最新0费率路子叠加积分变现路子,你懂的!

扫码加毛哥:

图片

点击关注毛无限,羊毛无限。


免责声明:本文、图片均整理/转载网络公开信息,版权归原作者所有,如有侵权请留言,以便删除。

没有评论:

发表评论

2026非刚性年费白金卡盘点:年费可积分抵扣,高权益卡推荐

本文盘点了农行黑金卡、建行大山白、邮储鼎致白、中信标准白金、兴业商旅白、交行麒麟白、工行特殊大白金及招行自由人生等8款非刚性年费白金卡。各卡年费均可用积分或消费达标减免,核心权益包括机场贵宾厅、接送机、延误险、挂号陪同就医等。适合希望以较低成本持有高端信用卡权益的用户。 Tag...