!
招商银行月月抽锦鲤
奖励:12点,9.1-9.20快捷消费满3000元,9.22开奖抽最高888元消费返现券。9.1-9.28快捷消费满7000元,9.30开奖抽最高1888元消费返现券
农业银行支付券
奖励:答对1题抽5元支付券,可充话费、生活缴费,新一期 没毕业的去
据说换微信可以再买,一共可以买5次,有卡的去试试。
交行的数字币钱包还款300减3,合计还600减6元!
路径:京东金融APP-信用卡-还款-选数字币农行/交行钱包见300-3优惠付
/1/
建行特邀
建行电话特邀,穿越回十年前的推广方式,可6.6元/月买积分刷刷乐(以前是19.9元/月的那种),可享微信/支付宝5倍积分、每月上限10万积分,年底前都可以。限15万份。倒是不错,记得接电话:
/02/
农行更新
农行星级更新啦,现在有九星啦,冲冲冲!
农行发布乒乓球白金信用卡。
首年免年费,消费 10 次免次年年费,主附卡分别计次。2025.10.1-2025.12.31 期间,使用乒乓球白金卡累计消费满 888 元,次月可通过农行掌银领取专属优惠,包括迪卡侬线下指定门店满 300 减 50,滔搏体育线下指定门店满 300 减 50,猫眼 App 满 200 减 50,指定体育场馆满 51 减 50。
/03/
交行更新
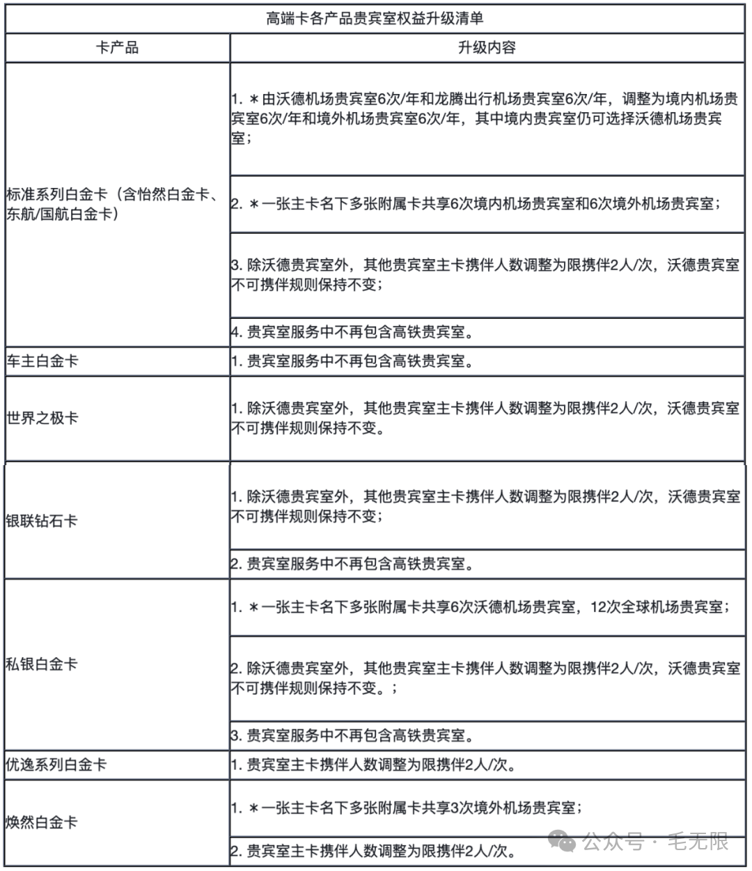
交通银行高端信用卡权益调整。其中,贵宾厅权益调整覆盖标准白金系列、车主白金、世界之极卡、银联钻石卡、私银白金卡、优逸系列白金卡和焕然白金卡等,主要调整如上表。
/04/
招行活动
活动时间持续到26年3月31日。
银联手机Pay支付都可享"笔笔1%返现
常用的比如Apple Pay、HuaweiPay、Samsung Pay
合格的消费场景境内外,线上线下合格消费均可获得笔笔1%实时返现。
境内的消费场景如:
境外使用场景以及商户
每月封顶100元返现,消费满1000元可拿满返现,但需注意单笔封顶限制,境内单笔最高返10元、境外单笔最高返50元:
扫码可以办各家银行信用卡,新户额外还有实物奖励,具体以申请页面你选择的礼品为准:

光大老户大毛神卡
以前都是新户福利香,老户不如狗!
光大这次反过来了,二卡申请阳光车主经典白金数字卡,秒撸这200大毛!
仅限光大老户!仅限光大老户!
卡片权益:
1、年费可免;
2、每年免费4次代驾;
3、每年免费5点龙腾贵宾厅;
4、持卡1年以上老户升级享受200银联立减金;
5、月刷月开心每月100元加油满减。

来自光大信用卡活动,领取条件:
1、持有光大信用卡满1年以上;
2、未持有光大年费白金卡才能参加(已经持卡白金卡的注销满一年也行,或有白金卡没激活去升卡也可领取200支付宝立减金);
3、仅限通过本文二维码升级的才有;
4、下卡之后可直接阳光惠生活APP激活卡片,并需要微信、支付宝绑定光大信用卡,首刷后次月15号即可领取200元支付宝立减金使用。
申请路径:

光大车主经典白,每年还有5点龙腾、4点代驾、每个月200-100直接充油卡,老用户的话还有专属的200元大毛。
年费:
每年交易满24笔且满3万元即可返还首年500元年费;
次年可用10万积分抵扣年费。
光大积分获取路子:
阳光车主卡微信支付宝4倍积分+光大经常不定期上线多倍积分(如周五5倍+节假日N倍等)+世界杯竞猜得积分等
卡片权益:
4次代驾:最值钱的权益,免费享受20公里标准代驾服务;
5点龙腾:龙腾覆盖面广,可带人;
200元支付宝立减金:通过本文渠道成功升级,批卡激活后绑定微信、支付宝,可于首刷后的次月15日1分购2张200-100元支付宝立减金。

月刷月开心(每月再撸100毛):
阳光惠生活APP--搜"月刷月开心",每月消费满5k或1w均可兑换奖励!
1w档次:200-100元中石化/中石油立减券;
5k档次:200-50元中石化/中石油立减券。
卡片总结:
1、年费可免;
2、每年免费4次代驾;
3、每年免费5点龙腾贵宾厅;
4、持卡1年以上老户升级享受200支付宝立减金;
5、月刷月开心每月100元加油满减。
放上一个升级200支付宝立减金申请入口,仅限持卡1年以上老户通过此入口升级才有200支付宝立减金。
申请路径:

此外,这张卡还是数字卡,审批通过即可APP在线激活,激活后就直接可以首刷。
滴滴打车优惠
1、先领5折打折券
周五/周六/周日领领滴滴打车5折券,打车更划算!
1️⃣滴滴打车优惠券: 
2️⃣花小猪打车优惠券: 
银行存款天花板!
众邦妥妥行业天花板!存款利率行业最高!
众邦最新的收益表,更新如下: 7天新手 2.95%(1.45%+1.5%成长值加息);
7天普通 2.8%(1.3%+1.5%成长值加息); 3月新手 3.1%(1.6+1.5%成长值加息); 3月普通 3.0%(1.5%+1.5%成长值加息); 6月定期 3.3%(1.8%+1.5%成长值加息); 1年定期 3.4%(1.9%+1.5%成长值加息); 3年定期 3.9%(2.4%+1.5%成长值加息); 5年定期 3.95%(2.45%+1.5%成长值加息); 邦钱包
2.8%(20万以内)
除了上述,还可以叠加新人大满贯(805元京东卡)等,奖励更高! 再加上每月拿到的收益复利,还会额外再高一点!
专属开户码: 
先扫码注册,再看玩法: 真爽!银行活期存款5.49%利率!
扫码加这个号,每天分享各种好货值得撸!

各大神卡申请路径!(独家新户礼) 
每日必领红包
1、餐饮超值券包! 扫码领取,大牌可用! 
2、美团大额外卖红包每日领取

3、支付宝到店红包已更新,保存到相册用支付宝扫,每天白捡钱!

(广告) 毛哥更多精华攻略更新: 厚道大毛撸疯了!保底68元!
厚道大毛!无门槛白捡18.8~288元!没卡也行!
新出大毛,7000元返现!
188元缴费红包!速度领!
神卡放水,秒批大毛!
年底积分要清零,多个积分变现攻略!
大毛变现一条龙!0费率大路子!
建行80元大毛!九个缴费大毛,水电燃气自由!
大量信用卡还款立减,轻松回血上百元!
又要缩水?这家银行的卡,都快凉完了。。。
三家大银行放水,很灵验~
周一大放水,直接领立减金速度!
差不多70元天猫购物卡,白捡!
独家大路子!880元大毛,还能撸BUG!
大毛放水,点就是了,直接白捡钱!
48元立减金,速度!
最新0费率路子叠加积分变现路子,你懂的!
超级大路子!稳拿1万招行积分!咸鱼大法大量变现!
直接捡钱!三行大毛,无门槛套!
深夜放水,刷屏大毛,速度撸!
最新0费率路子叠加积分变现路子,你懂的!
扫码加毛哥:

点击关注毛无限,羊毛无限。
免责声明:本文、图片均整理/转载网络公开信息,版权归原作者所有,如有侵权请留言,以便删除。
光大老户大毛神卡
以前都是新户福利香,老户不如狗!
光大这次反过来了,二卡申请阳光车主经典白金数字卡,秒撸这200大毛!
仅限光大老户!仅限光大老户!
卡片权益:
1、年费可免;
2、每年免费4次代驾;
3、每年免费5点龙腾贵宾厅;
4、持卡1年以上老户升级享受200银联立减金;
5、月刷月开心每月100元加油满减。
来自光大信用卡活动,领取条件:
1、持有光大信用卡满1年以上;
2、未持有光大年费白金卡才能参加(已经持卡白金卡的注销满一年也行,或有白金卡没激活去升卡也可领取200支付宝立减金);
3、仅限通过本文二维码升级的才有;
4、下卡之后可直接阳光惠生活APP激活卡片,并需要微信、支付宝绑定光大信用卡,首刷后次月15号即可领取200元支付宝立减金使用。
申请路径:
光大车主经典白,每年还有5点龙腾、4点代驾、每个月200-100直接充油卡,老用户的话还有专属的200元大毛。
年费:
每年交易满24笔且满3万元即可返还首年500元年费;
次年可用10万积分抵扣年费。
光大积分获取路子:
阳光车主卡微信支付宝4倍积分+光大经常不定期上线多倍积分(如周五5倍+节假日N倍等)+世界杯竞猜得积分等
卡片权益:
4次代驾:最值钱的权益,免费享受20公里标准代驾服务;
5点龙腾:龙腾覆盖面广,可带人;
200元支付宝立减金:通过本文渠道成功升级,批卡激活后绑定微信、支付宝,可于首刷后的次月15日1分购2张200-100元支付宝立减金。
月刷月开心(每月再撸100毛):
阳光惠生活APP--搜"月刷月开心",每月消费满5k或1w均可兑换奖励!
1w档次:200-100元中石化/中石油立减券;
5k档次:200-50元中石化/中石油立减券。
卡片总结:
1、年费可免;
2、每年免费4次代驾;
3、每年免费5点龙腾贵宾厅;
4、持卡1年以上老户升级享受200支付宝立减金;
5、月刷月开心每月100元加油满减。
放上一个升级200支付宝立减金申请入口,仅限持卡1年以上老户通过此入口升级才有200支付宝立减金。
申请路径:
此外,这张卡还是数字卡,审批通过即可APP在线激活,激活后就直接可以首刷。
滴滴打车优惠
周五/周六/周日领领滴滴打车5折券,打车更划算!
银行存款天花板!
2.8%(20万以内)
每日必领红包
没有评论:
发表评论