2025年8月27日星期三

王炸,国庆不加价,500+住丽江安缦同款景致酒店,飞猪超级VIP上新,国际专场来了!

送100张券,先到先得!

还没到国庆价格就已经卷起来了!!!本周三飞猪超级VIP国际专场爆款上新,海外酒店直降千元,日本环球低至427起、越南低至400+、普吉岛不到1k,还有印度尼西亚、澳大利亚、马尔代夫等也有不少好价,统统国庆可用不加价盖欧洲、美国、澳新、日韩、东南亚等众多目的地,先囤后约,能用上的话可以省不少,囤了记得早点锁热门日期。

533/晚起,云南丽江古城大美华宿·雲半山,住2送1,国庆不加价

✅427元起,日本环球影城1日门票赠钥匙扣(价值1000元),国庆、中秋可约

✅券后685起豪华版关西乐享周游券(含日本环球影城门票、关西乐享周游券、大阪世博会门票等),国庆、中秋可约

✅9049/人起马尔代夫Oblu Sangeli奥静圣吉利5天4晚一价全包,国庆可约不加价

✅4699/人起马尔代夫康杜玛5天4晚沙滩别墅SAI一价全包套餐,国庆可约不加价

✅853/晚起普吉岛凯璞攀瓦酒店,五星度假,套房含双早,国庆、中秋可约不加价

✅2199起曼谷艾美酒店豪华房3天2晚双早套餐 全程不加价国庆、中秋可约

✅1759起1-2晚巴厘岛阿丽拉乌布酒店旅游佩尼达包车罗威纳 国庆可约不加

918起泛太平洋印尼雅加达1-2晚含早+国庆中秋可约不加价

1248起澳洲珀斯泛太平洋1-2晚+双早+全程不加价,部分国庆日期可约

✅966起越南芽庄/富国岛温佩酒店套餐任选含珍珠乐园动物园门票,部分全程不加价


国航韩国机票次卡送韩国医疗美容优惠,不含税600起,可约航班日期截止到12月31日(国庆不可用),有去韩国扫货美容的可以囤上,出发前和日历票比比价。

复制口令打开飞猪/淘宝app购买

09¥ HU926 VD0C4mr2DAQ¥ https://m.tb.cn/h.hwVDm46

图片


01

云南丽江古城大美华宿·雲半山

如果让我用一句话来总结这家酒店,这是目前来说丽江位置,价格,服务,硬件综合比下来非常能打的一家,几十米上有大研安缦,200米外有丽江嵌雪楼,但是开业的就价格只有安缦的十分之一,但是景观几乎一点都不输给安缦,所以如果你有机会,可以来这家打卡看看。

在我看来,这家酒店各种硬件都是"犯规"的,同价格同级别根本没有对手!

图片

1598元新华美泉音乐大床房/新华美泉音乐双层家庭套房/新华花园音乐大床房/新华花园音乐双床房3晚含早+双人下午茶1份+接/送机1次+红酒+手作伴手礼

1898元半山全景音乐大床房/半山全景音乐泡池套房a/半山全景音乐泡池套房b/半山全景音乐泡池套房c3晚含早+双人下午茶1份+接/送机1次+红酒+手作伴手礼

复制口令打开飞猪/淘宝app购买

77¥ CZ057 psvQ4mmO2Sf¥ https://m.tb.cn/h.hwY8mge

亮点:这个套餐最大的亮点是住2晚再送1晚(可连约连住,需提前打电话预约,也可以领取纸质房券,自己住、给家人朋友或理财都可以),等于一晚仅533元起,有效期到12月底,2晚套餐不加价,国庆可约,送的1晚套餐国庆补500-700元/晚的差价,其他时间也是全部不加价。

图片

可以上下滚动的图片 

丽江值得N刷,夏天避暑,看高山草甸,秋冬看玉龙雪山,打卡日照金山,大美华宿在丽江一共有7家店,这家是新开业的,开业套餐一般来说都是商家为了打开市场做的最低价了,看看其他店的价格就知道了,533/晚的价值住丽江古城核心的狮子山区域真心不贵!

图片

酒店可以俯瞰整个丽江古城,步行5-10分钟可以到大水车、四方街等,直线距离100米内,有大研安缦、嵌雪楼这两家酒店(日历房3000左右),可以说是这两家的平替了!

古城里的酒店,不管是位置还是价格,这家都非常合适,强烈建议大家囤上,反正花呗囤货,不约可退!推荐1598元3晚的新华美泉音乐大床房,和1898元档位的全部房型。

图片

这家的餐食很推荐,主打"0预制",早餐8:30-10:30,是点单式,可选中式、西式、各类饮品饮品大概三十余种,都是早上现做。

下午茶时间是15:00-17:00,无限续是大美华宿品牌的灵魂之一,吃饱、吃满足为止。

图片

最最重要的是下午茶的将馆是非常无敌的存在,这个几乎跟安缦一样了(安缦的下茶是在文昌阁对面,这俩地方的落差也就是十几米?)

图片

试想一下,一个明媚的午后,你欣赏着丽江古城错落的纳西建筑,看着远处山上的云卷云舒,喝一杯冰镇的冷饮,品上酒店的下午茶,这是怎么样的惬意和悠闲。

图片

酒店的建筑外观也是有融入了纳西建筑的风格

图片

酒店除了下午茶还有巨大的公区,这个在周围的同级别乃至更高级别的酒店中,屈指可数,我们看到的这个建筑的,一层是茶室,

图片

二层是做手工的地方,比如做漆扇,手串等等。

图片

酒店有健身房,这你敢想吗,超规格了。

客房硬件也"超标"了,如果按照前面算,平均几百元的酒店,智能家居,

图片


戴森吹风机

图片

minibar第一轮免费

图片


他甚至还有大浴缸!我住的是基础房,确实让我吃惊了

图片

酒店客房全部投入以后是22间客房,但是酒店的公共区域比客房面积要大,这种一般在奢华酒店才有的思路,用到这家民宿上,确实是舍得下功夫了。

图片

茶室四周装了许多的超声波发生器,确实在很多时间营造出烟雾缭绕的"仙境"
图片
酒店的小院比起其他"拥挤"的民宿来说,过于宽大了,可以在遮阳伞下享受午后的时光,院子的一个桉树和滇楸让院子里面有更多的生气。
图片

与丽江古城街道近邻的公区,抬眼看到正在匆匆赶路的游客,在酒店躺平且能感受到丽江的氛围,恐怕是很多人想要的。

图片

日落的古城跟日出的古城同样很美

图片

远眺玉龙雪山,虽没有日照金山的壮观,但依旧十分震撼。

如果这家酒店你也觉得不错,复制口令打开飞猪/淘宝app购买

77¥ CZ057 psvQ4mmO2Sf¥ https://m.tb.cn/h.hwY8mge


02

日本环球影城门票

有2个套餐,各有各的优势,如果只玩环球就囤427套餐,如果想深度游玩关西就囤券后685套餐,里面含1张环球门票,还可把大阪、京都等地串联起来游玩。

日本环球影城1日门票赠影城钥匙扣(价值1000日元)

复制口令打开飞猪/淘宝app购买

87¥ HU591 Ssr44mnLPgv¥ https://m.tb.cn/h.hwIX8cw 

买日本环球影城1日门票(F区间基础价,预约其他区间补差价就行),加赠1000日元内的钥匙扣抵用券(超1000日元的周边商品,可在影城商店结账时使用抵用券并补差价结算), 亮点是"先买后约,不约可退"有效期到10月31日,覆盖中秋、国庆假期均可用,按日期补差,可以先囤上,预约提前2天,非常灵活!

图片

券后685豪华版关西乐享周游券+日本环球影城门票1张

先领券(页面还有日环其他套餐,感兴趣的可以看看)

1复制口令打开飞猪app28¥ CZ356 gw0r4mEPRPm¥ https://m.tb.cn/h.hwADx5w

再复制口令打开飞猪/淘宝app购买(一定要会场点领券,再下单商品)
47¥ CZ001 wGfp4mEj4JD¥ https://m.tb.cn/h.hwedAtk 

想玩日本环球同时又想关西深度游的,直接囤这个,门票+关西乐享周游券一步到位,上百种体验自由搭配,7天内可选3项体验,加码还送关西利木津巴士单程票,一票把大阪、京都等地串联起来游玩,可以省下不少!激活后7天内使用有效,有效期到10月13日,覆盖中秋、国庆,票券一经启动或兑换后无法取消或变更,建议大家看好日期,出发前进行兑换。

图片
还有一个427套餐日本环球影城1日成人门票 赠关西乐享周游券

复制口令打开飞猪/淘宝app购买

28¥ HU293 WKbh4mrEL5q¥ https://m.tb.cn/h.hwEUEil 


03

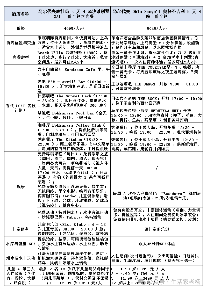
马尔代夫Oblu Sangeli奥静圣吉利/马尔代夫康杜玛

马代的2个套餐放一起对比,方便大家选择,有效期都到25年10月31日,至少提前 15天预约,所有日期都可用不加价,国庆可约注意国际航班15点以后到达的客人无法乘坐水飞,大家选航班的时候记得注意下。

4699/人起马尔代夫康杜玛5天4晚沙滩别墅SAI一价全包套餐(双人起订)

复制口令打开飞猪/淘宝app购买

58¥ CZ028 qL314mozibs¥ https://m.tb.cn/h.hEBHaoI 

9049/人起马尔代夫Oblu Sangeli奥静圣吉利5天4晚一价全包(双人起订)

复制口令打开飞猪/淘宝app购买

38¥ HU006 lPfo4moAj0L¥ https://m.tb.cn/h.hwHRmDO  

奥静圣吉利:马累乘坐豪华快艇约50分钟可达,主副岛由水屋相连,既能畅享浮潜乐趣,又能体验丰富餐饮与多样房型,铂金一价全包计划,省心,性价比高。并且度假村提供儿童俱乐部,适合家庭亲子游和蜜月游度假。

康杜玛:岛上拥有世界一流的潜水地点和冲浪场所,适合各种水上运动,快艇往返、SAI一价全包

图片

可以上下滚动的图片 



04

普吉岛凯璞攀瓦酒店

1780元2晚阳台精致套房,含双早+专车接机+酒店配套玩乐设施

2560元3晚阳台精致套房,含双早+2份酒店私家码头出海观光一日游+酒店配套玩乐设施

复制口令打开飞猪/淘宝app购买

58¥ MF168 ikbU4mMtHsO¥ https://m.tb.cn/h.hwVcSq4 

去普吉岛玩,想住品质更好的直接冲这个,五星酒店,2晚套餐赠送专车接机,3晚套餐双人游艇出海,一晚仅853元起住套房,有效期到10月30日,中秋、国庆均可用不加价,约是日历房的8折左右。

图片

酒店位于普吉岛东南部的攀瓦角,独享私人白沙滩和椰林,沙子细腻,海水清澈,都是住店客人,所以整体人少,是很多明星下榻的同款,比如小李子莱安纳德、伊丽莎白·泰勒、Lisa、杨紫琼等,像网红泰剧《以你的心诠释我的爱》,超人气美剧《白莲花度假村3》都在这里取过景。

酒店本身的玩乐项目非常多:泰式按摩、水疗中心、小火车、皮划艇、日出瑜伽、儿童中心等等,推荐3晚套餐,送的私家码头的游艇出海一日游,性价比更高。



05

曼谷艾美酒店

2199豪华房/2晚含早

复制口令打开飞猪/淘宝app购买

98¥ MF937 Uu2B4moUayF¥ https://m.tb.cn/h.hEB0GAg

万豪旗下,一晚1k出头,比日历房能省个300+/晚,有效期到10月底,国庆、中秋可约全程不加价,这家算是离是隆娱乐区最近的品牌豪华酒店了,附近有三养/沙拉登地铁站,去各个景点都很方便,周围有很多夜市和酒吧,买东西吃饭啥的都很方便。

图片



06

巴厘岛阿丽拉乌布酒店

1759/1晚,2999/2晚,住高级房(2晚不可拆分,最多入住2大1小)含每人每日早餐+晨间瑜伽以及太极课程(根据酒店排期表)+往返乌布市区班车服务(需提前预约)+酒店内免费公共设施使用+度假村范围内全区域WIFI使+【两晚套餐】额外赠送每日池畔下午茶

复制口令打开飞猪/淘宝app购买

87¥ CZ005 dnSY4mKyMX9¥ https://m.tb.cn/h.hwaJzcy 

日历房在2000朝上,约7.9折左右,有效期到25年12月23日,国庆不加价

图片

乌布阿丽拉是安缦御用设计师Kerry Hill的早期代表作,这家绝对是值得N刷的酒店,环境没得说,丛林酒店的典型代表,没有太多浮夸的设计,依山而建,隐秘在田野丛林之中,非常安静且原生态,酒店的无边游泳池是一大亮点(是世界五十处最美泳池之一),可以俯瞰丛林,欣赏自然美景。



07

泛太平洋印尼雅加达2店通兑

938元/套雅加达泛太平洋酒店豪华客房1晚+双早+全程不加价

1808元/套雅加达泛太平洋酒店豪华客房2晚+双早+全程不加价

1048元/套雅加达宾乐雅高级服务公寓单卧室房1晚+含早+全程不加价

复制口令打开飞猪/淘宝app购买

27¥ CA381 Z01p4mqLpcu¥ https://m.tb.cn/h.hwZ6kh7

下单前记得在页面领优惠券,券后低至854/晚起

图片

住公寓更方便一些,面积更大,50平起跳,房间里有冰箱,洗衣机,方便每天换洗衣物;住酒店性价比更高一些,约是日历房的7折左右,有效期到25年12月30日,全程可用不加价,中秋、国庆均可约。

图片

雅加达泛太平洋酒店:往南走是热闹的购物中心,往北去是商务区的写字楼,闹中取静的黄金位置,商务出行和休闲购物都能兼顾

雅加达宾乐雅高级服务公寓:24年开业,坐落于Luminary大厦的73-82层,视野绝佳,地理位置很好,可直达大印尼购物中心和Dukuh Atas地铁站、轻轨线、通勤线和机场铁路。



08

澳洲珀斯泛太平洋酒店

1298元豪华大床房1晚+双早(页面领券低至1248/晚),有效期至12月30日,可用日期内全程不加价,部分国庆日期可约,预约后,满足提前2天可免费取消,约是日历房的6折左右

复制口令打开飞猪/淘宝app购买

39¥ MF278 7Oom4mJirau¥ https://m.tb.cn/h.hwgt9ac

图片

酒店位于珀斯市中心,2024年翻新过,紧临天鹅河和布里斯班会展中心,走路10分钟就能到珀斯地标之一的天鹅钟塔,可以去看看来自英国各地的18个大钟。珀斯的市区不大,市政厅、伦敦街、圣乔治大教堂、天鹅钟塔等距离都不远。



09

越南芽庄/富国岛温佩酒店

966起芽庄温佩度假酒店/芽庄温佩海滨度假酒店/富国温佩嘉年华酒店2晚+每日双早+1天双人门票(珍珠岛游乐园/SAFARI野生动物园),有效期到25年12月23日,部分全程不加价,具体见详情页。

复制口令打开飞猪/淘宝app购买

49¥ MF278 HrgW4mJZWCK¥ https://m.tb.cn/h.hwetdKn 

图片

通兑最大的亮点就是免签+性价比更高+乐园人流量更少+部分全程不加价,送的乐园门票有多个套餐可选,使用灵活!

芽庄珍珠岛游乐园,堪称越南"迪士尼+环球影城",覆盖海陆空玩乐:水上乐园、动物园、海洋馆......

图片

富国岛SAFARI野生动物园是亚洲最大的野生动物园之一!有白狮子幼儿园、长颈鹿早餐投喂露台和开放式猛兽区吉普车探险!

芽庄温佩度假酒店都是海景房型+开放式阳台,和珍珠岛游乐园一样在岛上,私密性好,酒店自带水上乐园+探险公园;步行就能到珍珠岛游乐园,适合亲子家庭/情侣蜜月。

芽庄温佩海滨酒店属于海景酒店式公寓,在市区交通更便利,步行可到夜市和公共海滩,和乐园隔海相对(需乘船前往)。

富国温佩嘉年华度假酒店在岛屿的西北海岸,自带巨型水上乐园,步行可以到白沙滩和珍珠岛游乐园; 距SAFARI动物园车程8分钟左右。


更多爆款:

10、3998起北京上海成都重庆深圳香港直飞马尔代夫7天往返单机票旅游套餐

北京上海成都出发送全国高铁补贴每人最高500元,重庆淡季联运不收费,全国含香港6个城市联动出发,多个日期可选

复制口令打开飞猪/淘宝app购买

77¥ CZ356 pQ4T4mriP1X¥ https://m.tb.cn/h.hwTtdOO  

11、618返场,1056起星野暑期东京大阪双城乐园2大2小入住两店任选

近东京迪士尼、日本环球影城,含接驳车,有效期到十一月底,可入住两大两小或三大一小

复制口令打开飞猪/淘宝app购买

57¥ CZ028 re7a4mrkczR¥ https://m.tb.cn/h.hwbeQTB  

12、525起日本星野OMO北海道·京都大阪5店2人1晚无早

复制口令打开飞猪/淘宝app购买

78¥ HU293 tfnp4mrOVb9¥ https://m.tb.cn/h.hw4gmNJ  

13、2660起私享家·印尼日惹婆罗浮屠vs布罗莫火山5天4晚-人文和自然的碰撞

复制口令打开飞猪/淘宝app购买

58¥ MF278 4Yvy4mrmqQI¥ https://m.tb.cn/h.hwTCbKV  

14、3799起塞班岛旅游5-6天自由行机票酒店全含 可全国联运出境游

复制口令打开飞猪/淘宝app购买

58¥ MF278 ntDC4mrMg1p¥ https://m.tb.cn/h.hwEaAvT  

15、2999起香港迪士尼探索家度假酒店2天1晚迪士尼乐园1日2日门票酒店套餐

复制口令打开飞猪/淘宝app购买

07¥ CZ057 45D34mrsUZc¥ https://m.tb.cn/h.hwEWNfM 

16、1699起国庆直飞越南芽庄旅游5-6天自由行含机票+接送+酒店可搭配珍珠岛

复制口令打开飞猪/淘宝app购买

07¥ CZ007 3QAf4mrxOwm¥ https://m.tb.cn/h.hw4JIlk 

17、3360起仙本那沙滩屋/新水屋含卡帕莱新度假村通兑

复制口令打开飞猪/淘宝app购买

79¥ CZ007 aNWm4mrynGO¥ https://m.tb.cn/h.hwESi0h




图片

本周闪促新一期来了!活动时间:8月27日-8月29日

文章下面留言,送100张优惠券,数量有限,先到先得。

下面是8.27最新君澜和万达的闪促,可以看看

1复制口令打开飞猪app88¥ HU926 ¥of9Q49LrVLE¥ https://m.tb.cn/h.hGeErmT

万豪闪促保存页面,这个一直有闪促,可以保存

1复制口令打开飞猪app58¥ MF937 5iYn4mMZIk4¥ https://m.tb.cn/h.hwe777E

图片

可以上下滚动的图片 


完整可以搜索的表格,公众号对话发送"闪促获取"

图片


微信又又改了推送机制,加星不错过每次活动,没有加群的小伙伴,公众号对话发送"加群",会有助手拉你进群,消息更快一步。
长文不方便读,可以点击上面的🎧标识,这样可以更大程度的节省时间。
时间仓促,本文难免有纰漏,还请大家指正,如果你觉得内容对你有帮助,还请点赞,收藏,转发帮助更多的人

如果看到这里对你有帮助,点击在看和点赞
文章检索通过公众号右上角的搜索按钮搜索
回复"加群",联系助理加相关的群
图片
推荐超值活动,各种极限玩法
信用卡,酒店,旅行,购物,一个都不少
如果你喜欢上面这些,记得关注加星哦


没有评论:

发表评论

华夏优享白金卡免年费:双倍权益+最高700元立减金

华夏银行优享白金信用卡开放团办,下卡难度低。年费:新户首年约440元(返240元立减金),老户380元+2万积分;次年消费达标可免。核心权益包括每年6次机场或12次高铁贵宾厅、4次50公里内代驾、2次高端健身(含私教)、2次洁牙等。持有两张卡面可享双倍权益。加油200-40、充电...