2025年8月16日星期六

建行150元毛!中行200元立减金!两个升级大利好!里程优化!权益升级!都是好消息~

速度

【1】提醒活动:
①中行7月消费进阶礼(最高200立减金)
达标的可以领取了,路径:中行APP ☞ 我的 ☞ 我的专属权益 ☞ 待领取
图片
②建行150京东券速领
7月份活动达标的记得领取!
7月31资产相比6月月日均资产提升对应档奖励,且资产在8月1号不低于7月1日资产(很多8月1号动账或者其他原因未达标的,痛失大毛),最高150京东支付券(提升20万)
领取后 ☞ 建行生活APP ☞ 我的 ☞ 优惠券 ☞ 点击去使用 ☞ 购买京东E卡(三张50面值的E卡),0元购
图片
【2】中信大升级
今天很多伙伴发现,中信航司卡里程显示大优化!
航司卡里程本月累计情况、突破上限情况一目了然!
路径:动卡空间-我的权益-航司卡-里面点累计里程,可以查看积分明细,是不是已破2000上限等等
图片
破上限路子:

目前卡友反馈解限方法: 当月使用中信航空卡 ☞ 去航空商城 ☞ 随便消费一笔 ☞ 金额大于0元 ☞ 不要退货 ☞ 就能解除2000限制;当月线上交易封顶为10000里程。

目前卡友反馈注意的是:中信航空卡 ☞ 航空商城购物 ☞ 付款一定要选转微信/支付宝付款 ☞ 这样才能破2000限制。(如果直接APP内 ☞ 选信用卡付 ☞ 中信系统会识别成线下支付……是不算的!)

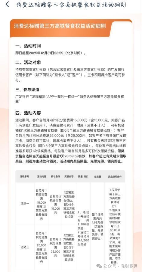
【3】广发信用卡商旅权益升级

上线了 ☞ 消费达标赠第三方高铁餐食权益活动

活动时间:即日起至2025年12月31日23:59:59,活动奖励数量有限,先领先得

活动对象:持有有效贵宾厅权益(包含冠名贵宾厅及第三方贵宾厅权益)的广发银行信用卡客户(以下简称为"持卡人"或"客户"),主卡和附属卡客户均可参与。

获取资格消费要求、领取时间、有效期说明如下

当月计积分消费满15000元获得1个资格(0.5个权益点,每月2100名额);

当月计积分消费满25000元再获得1个资格(0.5个权益点,每月1260名额)

领奖资格自达标当天起至当月最后1天23:59:59有效;

领奖成功后可使用时间自领取后次月15日00:00:00起,有效期为2个月

领取到的第三方高铁餐食权益仅可使用于第三方高铁餐食体验厅,不可用于第三方高铁普通休息厅。

图片

其他说明如下图:

图片
几点注意事项:

①.客户可通过发现精彩一我的一权益一贵宾厅专区一第三方餐食厅查看餐食体验厅列表,我行将不定期对第三方高铁餐食体验厅网点列表进行更新,具体可使用第三方高铁餐食体验厅以我行发现精彩APP展示为准;

②.第三方高铁餐食体验厅的营业时间以门店实际运营情况为准,客户可使用套餐内容以门店最终告知为准;

③.每两次使用"第三方高铁餐食体验厅"需间隔2小时;第三方高铁普通休息室与第三方高铁餐食体验厅不可同时使用,每次使用需间隔2小时;

④.为便于客户寻找与定位第三方高铁餐食体验厅位置,当客户在以第三方高铁餐食体验厅为中心半径5公里范围时二维码将亮码展示,如距离超出范围二维码将模糊展示。

本次新增消费达标赠第三方高铁餐食活动权益,其实是基于卡基础权益外的!这对于高铁权益需求多的伙伴肯定是正向升级(基础权益用完了,还可以通过消费额外获得权益)

支付宝大水!


快!支付宝大水,直接扫码领大额红包,无门槛使用,可套!

打开支付宝扫一扫即可领取:

图片

可以 保存上图,每日都可以用支付宝扫码另一个无门槛红包!

另外,支付宝还有碰一碰无门槛红包大毛,扫码直接领:

图片

众邦银行活动
众邦银行扫码开通二类户,入1000元成为有效用户,过1、2天后可以9.9买30猫眼代金券,自用或者出掉 ☞ 润10+
图片
图片
有闲余资金建议玩众邦新户【本省存款类收益依然天花板的存在】
新人达标参与抽奖和最高600羊腿等着你拿!
首次月日均资产≥5万可额外得10000邦豆=100块
首次月日均资产≥20万可额外得30000邦豆=300块
首次月日均资产≥50万可额外得60000邦豆=600块
图片

详情参考 ☞ 羊腿速兑!真金白银!速度变现!

光大二卡撸200元!


200元支付宝立减金:
光大二卡老户,通过本文渠道成功升级,批卡激活后绑定微信、支付宝,可于首刷后的次月15日1分购2张200-100元支付宝立减金。
图片


卡片介绍(务必要看 ):
老户专属!秒撸200红包!每月再撸100中石化!还有代驾+龙腾!

卡片权益:
1、年费可免;
2、每年免费4次代驾;
3、每年免费5点龙腾贵宾厅;
4、持卡1年以上老户升级享受200支付宝立减金;
5、月刷月开心每月100元加油满减。

申请路径:
图片

滴滴打车优惠

1、先领5折打折券

周五/周六/周日领领滴滴打车5折券,打车更划算!

1️⃣滴滴打车优惠券:

图片

2️⃣花小猪打车优惠券:
图片

银行存款天花板!


众邦妥妥行业天花板!存款利率行业最高!

众邦最新的收益表,更新如下
7天新手  2.95%(1.45%+1.5%成长值加息);
7天普通  2.8%(1.3%+1.5%成长值加息);
3月新手  3.1%(1.6+1.5%成长值加息);
3月普通  3.0%(1.5%+1.5%成长值加息);
6月定期  3.3%(1.8%+1.5%成长值加息);
1年定期  3.4%(1.9%+1.5%成长值加息);
3年定期  3.9%(2.4%+1.5%成长值加息);
5年定期  3.95%(2.45%+1.5%成长值加息);
邦钱包  
2.8%(20万以内)

除了上述,还可以叠加新人大满贯(805元京东卡)等,奖励更高!
再加上每月拿到的收益复利,还会额外再高一点!


专属开户码:
图片

先扫码注册,再看玩法:
真爽!银行活期存款5.49%利率!


扫码加这个号,每天分享各种好货值得撸!
图片

各大神卡申请路径!(独家新户礼)
图片

每日必领红包

1、餐饮超值券包!
扫码领取,大牌可用!
图片

2、美团大额外卖红包每日领取

图片

3、支付宝到店红包已更新,保存到相册用支付宝扫,每天白捡钱!

图片
(广告)


更多活动请点击文字查看对应攻略:
5家大行,多个送钱活动!话费、红包、立减金、返现!

188元缴费红包!速度领!

最新秒批放水!工行神卡又来新路子!

又一大行活动超级多!可领微信立减金88元、40元支付红包、28元京东、255元数字人民币等等!

又一家大行活动多!微信立减金、话费、红包拿到手软!

六大厚道活动!300刷卡金+55立减金+多个多倍积分+88元立减金+大量立减金优惠!

大行信用卡,活动那么多!

最新速度!信用卡还款保底38元,最高797元!

大行活动升级,大量刷卡金速领!

大行活动多,保底百元立减金!

扫码加我:
图片

关注我,活动多多~
免责声明:本文、图片均整理/转载网络公开信息,版权归原作者所有,如有侵权请留言,以便删除。

没有评论:

发表评论

2026非刚性年费白金卡盘点:年费可积分抵扣,高权益卡推荐

本文盘点了农行黑金卡、建行大山白、邮储鼎致白、中信标准白金、兴业商旅白、交行麒麟白、工行特殊大白金及招行自由人生等8款非刚性年费白金卡。各卡年费均可用积分或消费达标减免,核心权益包括机场贵宾厅、接送机、延误险、挂号陪同就医等。适合希望以较低成本持有高端信用卡权益的用户。 Tag...