2025年8月23日星期六

10%返现!新出好卡,可撸1200!叠加15万积分!

速度

浦发新卡(又一张多利卡?)

浦发浦利白金信用卡

图片
年费标准:主卡年费360元/年首年免年费,每年任意使用该卡消费满6次可豁免次年年费
申卡客户浦发银行浦利白金信用卡的新户(或者销卡满12个月也算)
权益执门平台笔笔10%返现

于批核之日起30天内任意消费一笔,并使用该卡,在活动期内任意自然月累计总消费金额满3000元及以上,可享当月指定交易渠道吃喝玩乐笔笔10%返现权益。

活动期间每人每自然月均可参加,每人每自然月最高可返100元"还款金"。

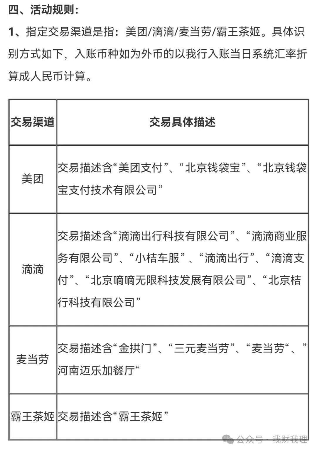
玩法:和广发多利卡相似(指定渠道:交易描述含"美团支付、滴滴出行、金拱门、霸王别姬等"即可享受10%返现)
渠道如下图:
图片
返现以还款金形式发放,领取时间和路径达标持卡人可于交易达标月次月起每月20日10点至月底,登录浦大喜奔APP-搜索"浦利卡",按照活动页面提示完成领取。
和多利卡区别就是:多利卡以返利金形式需要每月6号领取,指定渠道消费抵扣!浦利卡是以还款金形式次月20号起领取!都是每月100返现,年撸1200!不过相比之下浦利卡更简单,直接还款抵扣!
另外浦发信用卡也参与了支付宝宝藏特权积分活动
支付宝 ☞ 搜索"宝藏特权" ☞ 选择浦发信用卡报名 ☞ 消费享受额外1倍积分和消费达标额外再得2万积分!
活动到年底,刚需的伙伴建议拿下,到年底还能额外拿满15万积分!
图片

支付宝大水!


快!支付宝大水,直接扫码领大额红包,无门槛使用,可套!

打开支付宝扫一扫即可领取:

图片

可以 保存上图,每日都可以用支付宝扫码另一个无门槛红包!

另外,支付宝还有碰一碰无门槛红包大毛,扫码直接领:

图片

众邦银行活动
众邦银行扫码开通二类户,入1000元成为有效用户,过1、2天后可以9.9买30猫眼代金券,自用或者出掉 ☞ 润10+
图片
图片
有闲余资金建议玩众邦新户【本省存款类收益依然天花板的存在】
新人达标参与抽奖和最高600羊腿等着你拿!
首次月日均资产≥5万可额外得10000邦豆=100块
首次月日均资产≥20万可额外得30000邦豆=300块
首次月日均资产≥50万可额外得60000邦豆=600块
图片

详情参考 ☞ 羊腿速兑!真金白银!速度变现!

光大二卡撸200元!


200元支付宝立减金:
光大二卡老户,通过本文渠道成功升级,批卡激活后绑定微信、支付宝,可于首刷后的次月15日1分购2张200-100元支付宝立减金。
图片


卡片介绍(务必要看 ):
老户专属!秒撸200红包!每月再撸100中石化!还有代驾+龙腾!

卡片权益:
1、年费可免;
2、每年免费4次代驾;
3、每年免费5点龙腾贵宾厅;
4、持卡1年以上老户升级享受200支付宝立减金;
5、月刷月开心每月100元加油满减。

申请路径:
图片

滴滴打车优惠

1、先领5折打折券

周五/周六/周日领领滴滴打车5折券,打车更划算!

1️⃣滴滴打车优惠券:

图片

2️⃣花小猪打车优惠券:
图片

银行存款天花板!


众邦妥妥行业天花板!存款利率行业最高!

众邦最新的收益表,更新如下
7天新手  2.95%(1.45%+1.5%成长值加息);
7天普通  2.8%(1.3%+1.5%成长值加息);
3月新手  3.1%(1.6+1.5%成长值加息);
3月普通  3.0%(1.5%+1.5%成长值加息);
6月定期  3.3%(1.8%+1.5%成长值加息);
1年定期  3.4%(1.9%+1.5%成长值加息);
3年定期  3.9%(2.4%+1.5%成长值加息);
5年定期  3.95%(2.45%+1.5%成长值加息);
邦钱包  
2.8%(20万以内)

除了上述,还可以叠加新人大满贯(805元京东卡)等,奖励更高!
再加上每月拿到的收益复利,还会额外再高一点!


专属开户码:
图片

先扫码注册,再看玩法:
真爽!银行活期存款5.49%利率!


扫码加这个号,每天分享各种好货值得撸!
图片

各大神卡申请路径!(独家新户礼)
图片

每日必领红包

1、餐饮超值券包!
扫码领取,大牌可用!
图片

2、美团大额外卖红包每日领取

图片

3、支付宝到店红包已更新,保存到相册用支付宝扫,每天白捡钱!

图片
(广告)


更多活动请点击文字查看对应攻略:
5家大行,多个送钱活动!话费、红包、立减金、返现!

188元缴费红包!速度领!

最新秒批放水!工行神卡又来新路子!

又一大行活动超级多!可领微信立减金88元、40元支付红包、28元京东、255元数字人民币等等!

又一家大行活动多!微信立减金、话费、红包拿到手软!

六大厚道活动!300刷卡金+55立减金+多个多倍积分+88元立减金+大量立减金优惠!

大行信用卡,活动那么多!

最新速度!信用卡还款保底38元,最高797元!

大行活动升级,大量刷卡金速领!

大行活动多,保底百元立减金!

扫码加我:
图片

关注我,活动多多~
免责声明:本文、图片均整理/转载网络公开信息,版权归原作者所有,如有侵权请留言,以便删除。

没有评论:

发表评论

中行农行提额放水,建行大山白门槛降低(杭州实测下卡)

近期中行、农行、建行三大行信用卡放水。中行APP可尝试提额,但受刚性扣减影响可能失败;农行收到短信回复即可提额,最高10万,或APP直接操作;建行大山白在杭州降低门槛下卡,但权益已缩水(杭州分行可能缺少接送机)。适合有需求用户尝试,勿付费。 Tags: 杭州 信...