2025年8月8日星期五

邮储想通了?达标送价值1000的乐园套票

提醒:本文使用的是公众号发布,非群发功能。看到都是缘分,欢迎星标我的公众号。

今年邮储发布了两套全新高端信用卡,分别是:邮储鼎盛白金卡邮储鼎昌白金卡

我也写过专题介绍,点击下图查看:

图片

比较值得关注的是邮储鼎盛白金卡分为银联白金版和美国运通ICON版,都可以单独申请。

年费政策:主卡首年年费2600元,激活后收取,消费满30万元免次年年费。附属卡最多可办两张,终身免年费。


图片


主要权益:可在商旅出行权益包和健康管理权益包里2选1


1)商旅出行权益包:6次全球贵宾厅、3次优惠购礼宾车、6次礼宾车、6次CIP快速安检、1晚精选豪华酒店。


2)健康管理权益包:4次专家号预约及陪同服务、2次三家医院专家线上咨询、1次高端综合体检、1次口腔护理。


另外,美国运通版还有卡组织的专属权益。

卡组织专属权益1:2026年1月31日前,首次成功核发美国运通鼎盛白金卡主卡,激活后可领600元支付宝礼包。


图片

卡组织专属权益2:2025年7月17日-12月31日期间,鼎盛白金卡主卡消费满5000元送乐园套票一份。

消费满50000元也送乐园套票,但两者只能2选1。

乐园套票可兑换北京环球影城、上海迪士尼、香港迪士尼、广州长隆、珠海长隆等乐园。

注意是套票,不是1张门票,套票里的2张成人门票随便都价值1000多了。

鼎昌白金卡也有消费5000元送乐园套票活动,详情请点下图查看:

图片

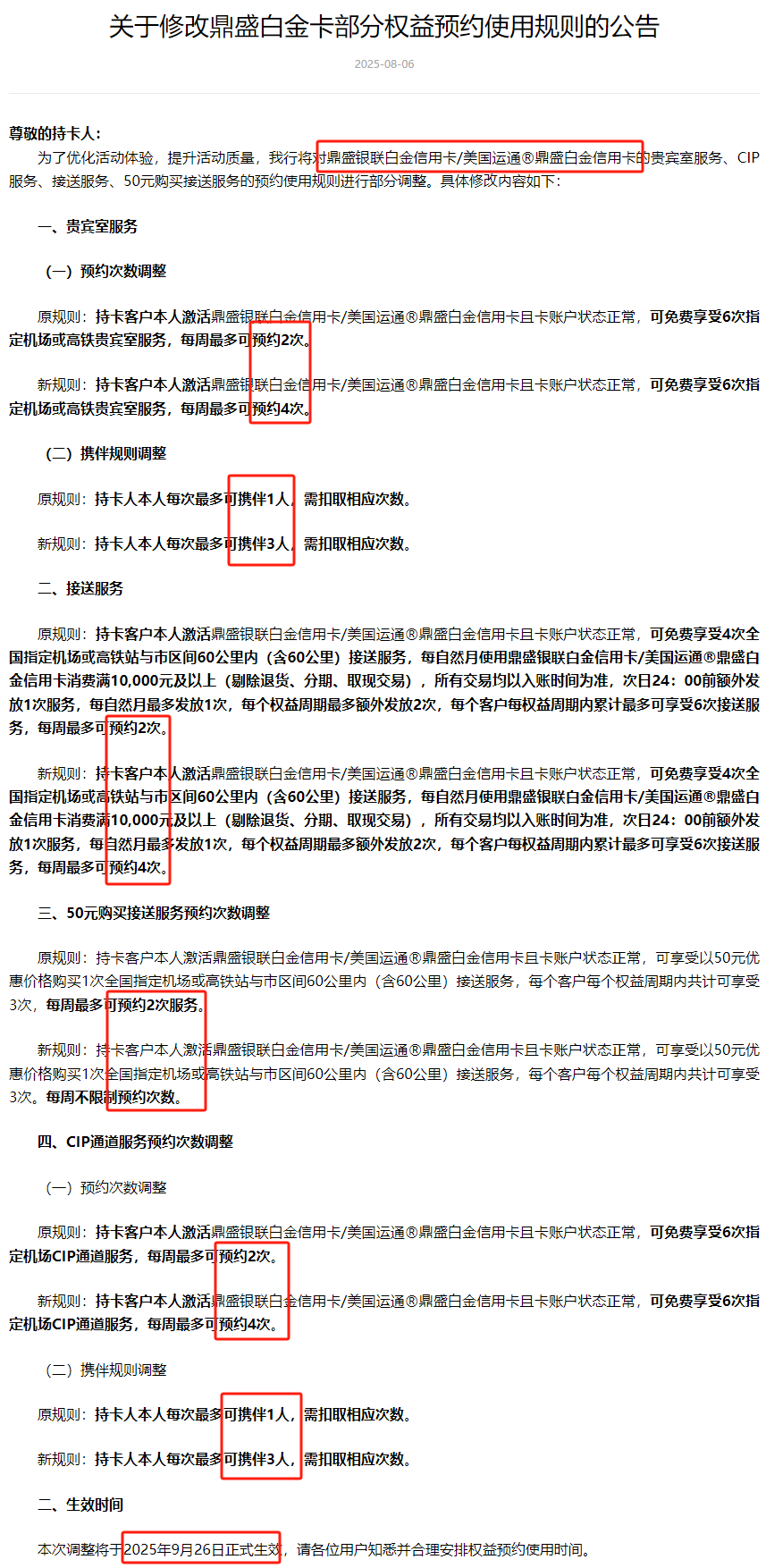
8月6日,邮储又发公告,宣布对鼎盛白金卡的贵宾室、CIP、接送、50元购买接送服务的使用规则进行调整。

权益调整将从2025年9月26日生效,但权益总数量不变。其中:

贵宾室服务,从每周可预约2次提高到4次、携伴从1人提高到3人。


接送服务,从每周可预约2次提高到4次。


50元购买接送服务,从每周可预约2次提高到4次。


CIP通道服务,从每周可预约2次提高到4次,携伴从1人提高到3人。


图片

简单解读:


鼎盛、鼎昌,听上去像前阵子某位塌坟老汉的两个私生子。

鼎盛白金卡的关键问题,不是权益次数使用限制,而是刚性收取的年费比权益总价值还要高。


权益包只能2选1,商旅包里的1晚酒店价值也一般,还要消费30万才能免次年年费,想不通。


可能邮储也意识到申请人数实在太少,上半年推出了鼎盛激活送2次接送、鼎昌激活送2次贵宾室。


这次的乐园套票估计也是出于这种考虑,消费5000元如果能抢到乐园套票,轻松用出1000元价值。


据说湖北分行还推出新活动,白名单送1500元立减金,再叠加600元礼包、乐园套票,首年可以0成本拿下鼎盛白金卡。


但其他分行好像没有类似动作。


这么看来,500年费的鼎昌白金卡倒是讨了巧,只要能抢到乐园套票就是赚!可是 ... 明年呢?


也不知道当初设计这套卡的意义是什么,这样打补丁式的促进发卡,纯纯浪费自家资源。



往期推荐


凯悦发力!5大活动+匹配白金!

2025-08-08

图片

我悟了,双卧套房才是最有性价比的!

2025-08-07

图片

定向双倍,叠加之后4倍!

2025-08-07

图片

淘宝也出了黑钻,还能直升飞猪F5!

2025-08-06

图片



没有评论:

发表评论

云闪付3元还款券及立减金 免费领取任务攻略

云闪付用户通过APP内“玩赚中心”可首次开通账单查询领取3元还款券,另有多项任务(如转账10元得0.5元、单笔支付满0.62元得2元pay券等)可获立减金。活动仅部分账号可见,需自行测试,无明确截止日期,建议尽早参与。 Tags: 云闪付 还款券 立减金 ...