2025年7月9日星期三

高端卡磁换芯,不止是技术迭代

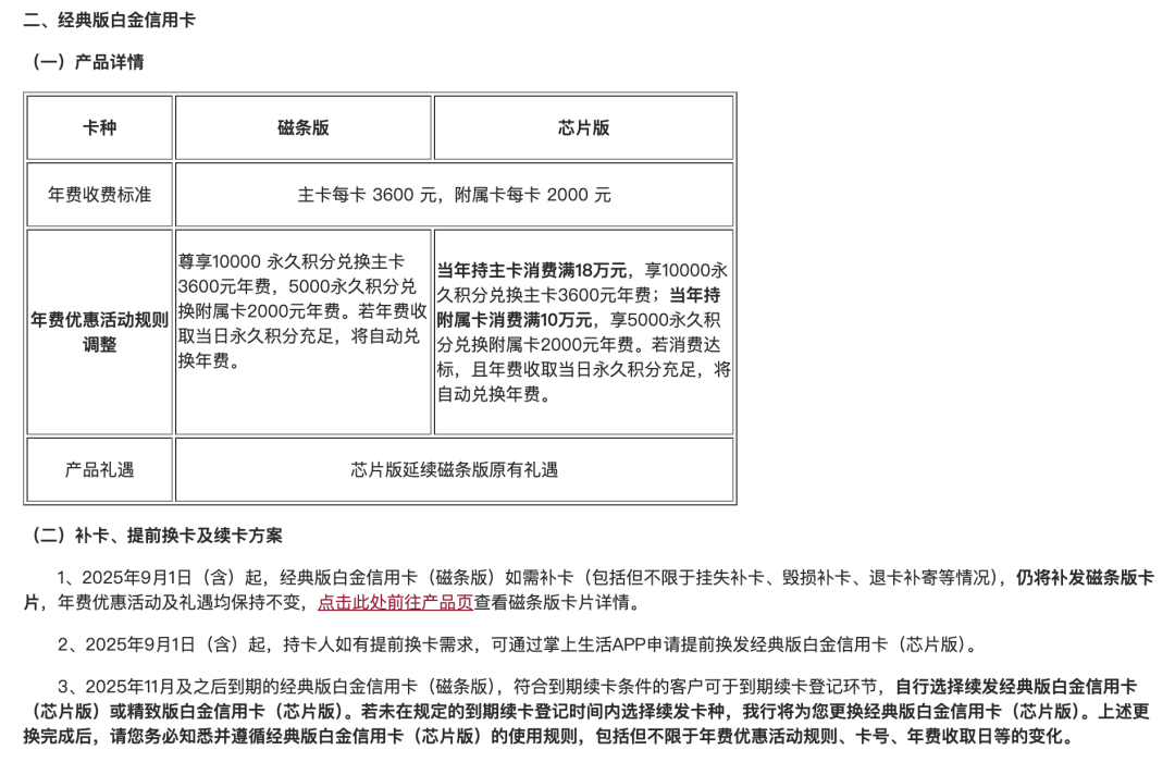
上周,招商银行信用卡发布Visa双标高端磁条卡调整事宜的公告,无限卡、经典版白金卡、精致版白金卡将更换为芯片版。


Visa与银联达成合作,正在推动存量双标磁条卡升级到芯片卡。

整体来讲,升级后的芯片卡不容易被复制卡号,在境外拍卡消费不用再担心支付受阻,而且支持非接触式小额支付,更为便利。

具体看,其中升级后的Visa无限卡芯片版继续延续磁条版原有礼遇。


Visa精致白芯片版在磁条版基础上,新增每年2次300精选酒店贵宾价、积分兑换文娱会员礼遇,并免收外汇兑换手续费。


图片

公告里还提到了大家最关心的经典白,简单来说,就是在经典白磁条版有效期内,还是执行原来的年费规则

到期后如果选择经典白芯片版,将执行芯片版的年费政策,即当年主卡消费满18万元,享10000永久积分兑换主卡年费。

到期后如果选择精致白芯片版,将参考精致白芯片版的权益。

图片

那么,升级后的经典白芯片版权益有没有发生变化?

其实在这份公告前,招行就已经发布了2025~2026年度招商银行高端信用卡礼遇的公告,经典白的权益全部延续,包括:


机场贵宾厅、酒店/餐厅贵宾价、旅行不便险、健康管理、口腔护理高尔夫练习场、积分兑换里程、生日10倍积分等。


图片

我和夫人双持经典白已经超过10年,每年都会用到这张卡的大部分权益,给家庭出行和日常生活带来不少乐趣。

机场贵宾厅:每次都可以扣点携伴1人,我们四口之家,这样每人刚好各带1名儿童进入机场贵宾厅。

图片

酒店贵宾价:每年家庭出行都会使用的权益,比如去年暑假用在重庆来福士洲际酒店,跟日历房相比,要便宜600多元!

图片

旅行不便险:遇到夏季的雷暴天气,或者冬季的雨雪天气,有旅行不便险"防身"很重要,有时候甚至能"赚回"机票钱。

健康管理:这是近几年升级的权益,每年都可以自行选择1次体检,或2次中医问诊,或1年期私人健康管家。

口腔护理:每年1次的洁牙,用过的都会"上瘾"

积分兑换里程:可以兑换国航、东航、亚洲万里通,每年合计5万里程。

多年来,招行Visa经典白始终稳居高端信用卡领域不可撼动的C位。


即便近年来同业纷纷掀起信用卡权益调整浪潮,在一片"温暖升级"的变革中,经典白依然以稳定的权益体系屹立不倒。


我的经典白有效期到2026年,目前永久积分已不足以兑换年费,因此早有更换刚性年费卡的打算。


在反复比较市场上各类刚性年费卡后,发现始终绕不开招行的高端卡系列,因为招行在权益稳定方面堪称行业标杆。


在刚性年费卡的选择维度里,保持服务标准的银行本就很少,更何况如今很多权益都成了营销噱头,昙花一现。


再说回经典白,升级为经典白芯片版后,虽新增18万元年度消费门槛,但对具备消费能力的用户而言,这张卡依然值得持有。


考虑到未来,经典白芯片版应该只会更加稳定。而且调整后,也跟其他高端卡更匹配。



往期推荐

大阪暑假机票跌得让人破防

2025-07-08

图片

差一点,这篇就成了我的离职申请书

2025-07-07

图片

麦粉必备!送麦金卡享境外返现!

2025-07-04

图片

新疆那么远谁去啊?我去!让我去!

2025-07-02

图片



没有评论:

发表评论

中行农行提额放水,建行大山白门槛降低(杭州实测下卡)

近期中行、农行、建行三大行信用卡放水。中行APP可尝试提额,但受刚性扣减影响可能失败;农行收到短信回复即可提额,最高10万,或APP直接操作;建行大山白在杭州降低门槛下卡,但权益已缩水(杭州分行可能缺少接送机)。适合有需求用户尝试,勿付费。 Tags: 杭州 信...