2025年7月9日星期三

高温避暑指南+叠券低价囤!三亚套房200出头,万豪套房3折送正餐,暑期/国庆/周董厦门演唱不加价!

快快转发给你的旅游搭子吧!

今年有多热?我跟大家描述下,作为每年大概9月就开始供暖的冷极根河,近期的温度最高到了39.5度,这比北京都热了,如果能选择,建议大家暑期找一些地方避暑,这篇的主要内容就是推荐一些目的地,文章底部有我私藏的避暑胜地。

图片

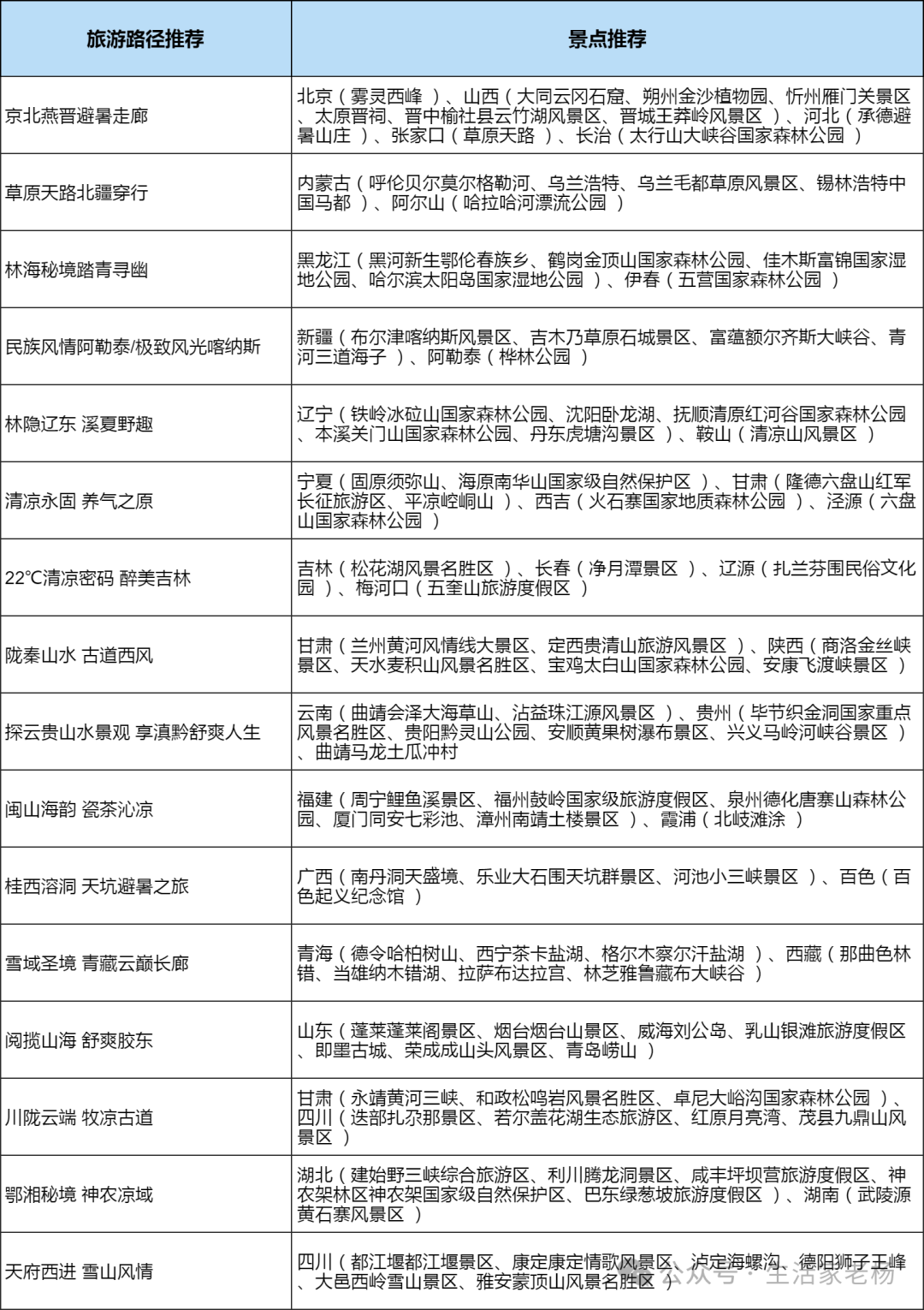
近日,中国气象局在2025年全国暑期文化和旅游消费季主场活动中,发布了16条全国暑期避暑旅游路线,不仅包含黑龙江、吉林、辽宁、内蒙古、新疆、北京、河北、山西、陕西、甘肃、山东等11个传统意义上避暑资源丰富的北方省份,还涵盖了青海、西藏、四川、湖北、湖南、福建、贵州、云南、广西等高原及南方地区的部分路线,大家在直播间优先搜这些目的地的套餐,价格应该都是近期的低价。

下图中的路线仅供参考,具体行程可以自行安排,省份景点描述以景区资料为准。

图片

可以上下滚动的图片 

本周美团酒店直播除了尖端好货,我们还根据避暑旅游路线给大家整理了一些爆款(部分套餐只在直播间售卖),包含厦门酒店,覆盖周杰伦演唱会期间,且是不加价的叠加大额满减券和美团月付优惠,都是近期能买到的低价(多单叠加使用大额券,把多的退掉,优惠不会退回),所有套餐不约可退,过期自动退!

本篇分为:必囤爆款推荐--避暑推荐-其他爆款推荐,可以按需求检索!

囤房券前先把下面的券都去领一遍!

1、我的专属优惠券,满498-50、998-100、每个号各领3次,多号多领

图片
2、扫码进入直播间,领最高300元满减券
图片

3、提交订单时可选择"美团月付,住完再付"可最高可再减100元
图片

01


必囤爆款推荐


券后944元/晚=长沙梅溪湖金茂豪华精选酒店,史低价,全景开放式套房/湖景一室一厅套房2晚+双早+下午茶+happyhour或中餐厅2-3人餐(价值350左右)等,餐食全包湖景套房面积88平米起,日历房价3000+/晚,对比低至3.0折(用满998-100的达人券,1888/2晚)

券后699.5元/晚=长沙梅溪湖金茂豪华精选酒店,湖景大床房+双早+下午茶+艺术博物馆门票2张+双人欢乐时光+2大2小萌宠乐园,有效期到12月底,全程不加价,国庆也不加价(用满998-100的达人券,1399/2晚)

✅券后549.5/晚=武汉洲际酒店,新低,含双早+直播专享·悦阁甄选双人套餐(价值1162元)+直播间下单升级至江景房+全程不加价等于在酒店吃了顿正餐免费送了2晚住宿,必囤推荐(拍1单减用减100达人券,1099/2晚)戳这里知道购买页面

券后631/晚=成都融创花间阁·踏雪酒店,含早+花间欢迎茶饮1次+花间小日子特色活动1次+热雪奇迹娱雪2小时门票2张+融创乐园门票2张或水世界门票2选1,全程不加价,暑期可用(拍3单用减200券)

券后317/晚=成都高新逸衡酒店,IHG旗下,全程不加价+暑期限时礼包(拍3单用减200券,633/2晚

✅券后449.5元/晚=上海中山公园凯悦嘉荟酒店,目前在售低价,有效期到9月底,全程不加价,不含早,位置不错,紧邻中山公园和愚园路街区,尤其是愚园路有很多精致小店和西餐店、面包店,特别适合City Walk(用满998-100的达人券,899/2晚)

✅券后719/晚=上海中山公园凯悦尚萃酒店,目前在售低价,含早+全程不加价(买2单用减300券,1438/2晚)

券后366/晚=重庆凯宾斯基酒店,限量免費升级房型+可拆分+近南滨路无人机表演,全程可用不加价,与解放碑隔江相望,旁边就有地铁站,出行方便(拍3单用减200券,732/2晚

券后844/晚=广州朗豪酒店,70㎡行政单卧套房含早+2大2小行政酒廊礼遇+两大两小家庭套餐(四选一,价值600左右),早餐+正餐+行政礼遇(可全天候不限量享受小吃、软饮、咖啡等),一天餐食全包了,日历房含早要1400+了,算下来套餐非常划算了,有效期到10月底,仅10.2-10.5加价150/间夜,其余时间均可用不加价(拍2单减300,1738/2晚)

还有单晚可选券后899/晚,含早+200元餐饮消费券+2大1小行政礼遇+单程接送机+水疗现金券,仅10.2-10.5加价105/间夜,其余时间均可用不加价,有效期到10月31日,可以去直播间直接搜

券后225/晚=三亚夏日酒店,一居庭院套房券后899元/4晚可拆分,相当于225元一晚,视房态可升级到一居室亲子套房,有客厅+沙发床+冰箱+洗衣机+露台,有效期到9月29日,全程不加价,低至3.1折(拍1单用减100的达人券)

券后1349/晚=成都青城宋品酒店,240平揽月复式私汤别墅,含早+正餐+乐园/水世界门票2选一+庭院私汤等全程不加价,低至5.8折(拍2单用减300券)戳这里直达购买页面

券后316/晚=千岛湖Moxy酒店,含早+水上乐园【欢乐套票】+桌球/手游/switch游戏无限畅玩,白菜价,暑期平日不加价,周末仅加价50-100/间夜(拍3用单减200券,632/2晚)

✅券后724/晚=苏州凯悦酒店,送双人嘉宾轩行政酒廊礼遇+全程不加价(拍2单用减300券,1448/2晚)戳这里直达购买页面

券后899/晚=广州新世界酒店,豪华套房,含早+晚餐+全程不加价,低至5.3折(拍1单用减100达人券)

券后1549/晚=宁波柏悦酒店含早+悦轩春季双人下午茶套餐+新锐旅拍店内跟拍(含3张电子快修照片),暑期平日不加价(拍2单减300)

券后599.5/晚=合肥香格里拉大酒店含早+行政礼遇,全程不加价,有效期长到26年2月28日,暑期、国庆全部可以约,囤了先锁热门日期(拍3单用减300券)

券后949.5/晚=钓源十里芳菲度假村,110平芳扉名门雅致套房含早可拆分+解密千年古村-环村导览+玫瑰堂手做香薰蜡烛+古韵巷道,掌灯似式+钓源吃瓜节游玩大礼包一份+【"肆"野田园】农耕采摘,这个房型日历房一晚在2400+,约是3.6折,可以囤了去体验(拍1单用减100达人券)

券后549/晚=昆明龙达温德姆花园酒店,76平高级套餐1晚含1早+85折餐饮代金券+赠啤酒两瓶+中餐厅野生菌尝鲜代金券85折,暑期加价温和(拍1单用减50)


02


避暑推荐


厦门的酒店非常推荐,7月11-7月13有周杰伦的演唱会,推荐的这两家全程不加价,位置相对也不错,囤了记得早点锁(如果推荐的这两家酒店演唱会期间无房可约,可以看看直播间厦门的其他酒店或通兑产品,券后都是好价),且厦门市海滨城市,7月受海风影响,平均气温在27-30℃,靠海的酒店相对更舒适,

券后899.5/晚=厦门安达仕酒店,南洋豪华房含早+欢乐时光+迷你吧+欢迎水果+安达仕客房住客酒吧指定饮品礼遇,全程不加价,暑期可约,酒店地处厦门华润中心,紧邻万象城,交通四通八达,步行3分钟可抵湖滨东路地铁站,到中山路步行街、厦门大学约4公里(拍1单用减200券,1799/2晚)戳这里直达购买页面

券后649.5/晚=厦门海沧融信海景华邑酒店,60平豪华海沧大桥景观房含早+双人行政酒廊下午茶+欢乐时光(每间房每日可享一次),全程可用不加价,约是日历房的5折(拍1单用减100达人券,1299/2晚)戳这里直达购买页面

券后724.5/晚=黄山祥源云谷度假酒店,含早餐+下午茶+双人SPA+专车接送暑假不加价,日历房1300+/晚,之前促销暑期也要加价大几百,这个套餐暑期不加价,必囤推荐(拍2单用减300券,1449/2晚)

黄山市十大避暑名山之一,景区山高谷深,林木茂密,溪瀑众多,夏季最高气温27℃,有"天然氧吧"之称,可以去黄山观松、云雾、日出、晚霞及避暑,推荐!

券后549.5/晚=青岛东方影都皇冠假日酒店,含早+皇冠家族周末亲子营活动+电影博物馆门票2张+双人融创水世界/融创乐园门票(2选1)等,8.18后不加价,暑期加价100-300/间夜(拍3单用减300券,1099/2晚)戳这里直达购买页面

✅券后1999.5/晚=青岛香格里拉大酒店,108㎡盛世阁行政套房,含早+盛世阁行政酒廊礼遇(欢乐时光、全天软饮、小食等)+全程不加价,暑期可约,约是日历房的4.4折左右(拍1单用减300券,3999/2晚)戳这里直达购买页面

青岛是传统避暑胜地,7月海水温度适宜,平均气温在24-29℃之间,加上海风的加持,暑期去非常合适。

✅券后899/晚=福建鲤鱼洲酒店,80-100平豪华园景套房含早+双人咖啡下午茶1份+菩提树下祈福+国宾馆欢迎礼遇+人文导赏+园区探索+游泳健身+接驳车+晨起八段锦,国兵馆,日历房2100+/晚,4.2折送一堆权益(拍1单用减100的达人券)戳这里知道购买页面

福州7月比较热,但鲤鱼洲酒店位于岛屿,周边水域广阔,相对凉爽,7月平均气温在27-30℃,也是避暑的好地方。

券后274.5/晚=福州榕发淮安景澜酒店含早+超值套餐(午/晚2选1),和日历房比差价大,不到4折(拍1单用减50,549/2晚)

券后632/晚=北海香格里拉大酒店,高级海景房含早+豪华阁双人下午茶+儿童套餐+旅拍等,暑期有加价,约是日历房的5折,北海夏季气温也还不错,7月平均在27-31,出行前可以提前看看天气预报(拍3单用减200券)戳这里直达购买页面

券后599.5/晚=舟山喜来登绿城酒店,含早+八段锦养生操+大堂吧鸡尾酒套餐+酒店至蜈蚣峙码头免費班车+免費健身房、游泳池、儿童乐园、免費停车,暑期平日不加价拍1单用减100达人券,1199/2晚)

舟山是海岛城市,7月受海洋影响,平均气温在26-29,住在这里吃饭购物都很方便,去沈家门渔港夜排档及半升洞码、普陀山相对都比较近。

券后549/晚=衢州国颐芳草地度假酒店,园景家庭房/亲子房/趣野复式房+呱呱乐园券1张+50元餐饮代金券1张+手作体验活动1份+免收宠物清洁费,全程不加价,趣野复式房有53平,可住4人,家庭出行之选(拍1单用减50券)

券后366/晚=衢州国颐芳草地度假酒店,心宿房+呱呱乐园券1张+50元餐饮代金券1张+云端咖啡2杯+免收宠物清洁费,全程不加价,性价比之选(拍3单用减200券,731/2晚)

江浙沪出游推荐,这家芳草地是24年新开业的,位置在浙江衢州,浙赣闽皖四省交界处,因为在海拔近千米的山上,夏天平均气温是24度,妥妥避暑胜地!周围山体被万亩竹林覆盖,千山叠翠,山中天然形成的大大小小的瀑布,甚至能看日出云海。可以坐高铁到衢州站,再打车1h到,杭州开车3h也能到!周边过去还是很方便的。

图片


直播间还有大连、大理、长白山、新疆等也可以选领券后直接购物车购即可!

图片


03


其他爆款


如果你还不确定出行目的地,建议选通兑,包含酒店多,实用性高,且很多都是暑期避暑热门酒店。

✅券后721/晚=大乐之野集团山河季两天一晚15店通兑,周五不加价+野有咖双人咖啡+营养双早+欢迎水果+晚安甜汤+欢迎小食(拍3单用减200券)戳这里直达购买页面

✅券后1188/晚=大乐之野集团山河季两天一晚10店通兑,周五不加价+野有咖双人咖啡+营养双早+欢迎水果+晚安甜汤+欢迎小食(拍1单用减100达人券戳这里直达购买页面

华住的通兑也非常推荐,直播间都给大家做了区分,比如华住东北避暑658/2晚可拆分,包含东北5城75个门店,长春、大连、沈阳、延边、哈尔滨,拍5单用减300券,券后一晚仅299元,暑期不加价,部分给的套房。

长春全季酒店(长春人民广场万象城店、长春国际会展中心店、长春金融中心解放大路店、长春火车站店、长春会展中心世纪广场店、长春远达大街店等等)可选套房

全季大连普兰店台山公园酒店可选套房

全季酒店(沈阳太原街中心公园店)可选豪华套房,沈阳长白岛店可选套房

全季酒店(哈尔滨西站万达广场店)、星程酒店(哈尔滨中央大街索菲亚教堂店)可选套房

华住华北-京冀晋鲁暑期大促858/2晚,包含6城146家门店,拍3单用减200的券,低至396/晚可拆分,暑期不加价,包含北京、青岛、威海、大同、秦皇岛、日照、大同热门旅游地。

桔子酒店(北京亦庄同济路店)可选设计师套房

全季酒店(北京西站南广场店)可选行政套房/豪华套房

桔子酒店(北京光明桥店、北京五棵松店)可选商务套房

桔子酒店(北京五棵松青塔东里店)可选童趣亲子房、童趣小套房等

还有我们之前经常推荐的华住758/2晚、528/2晚等等,很多也都给的套房,大家扫描图中二维码去直播间领券后购物车搜:华住即可

图片

758/2晚戳这里直达购买页面

638/2晚戳这里直达购买页面

538/2晚戳这里直达购买页面


01

长沙梅溪湖金茂豪华精选酒店

券后944元/晚=全景开放式套房/湖景一室一厅套房2晚+双早+下午茶+happyhour或中餐厅2-3人餐等,湖景套房面积88平米起,日历房价3000+/晚,对比低至3.0折

券后649元/晚=湖景大床房+双早+下午茶+艺术博物馆门票2张+双人欢乐时光+2大2小萌宠乐园,有效期到12月底,全程不加价

先看套房,可拆分,944/晚住套房,是史低价了,可选happyhour或中餐厅套餐,还送下午茶(送的下午茶和中餐厅,团购价要350起,算下来一晚仅719元起),基本把一天的餐食都包了,尤其是88-110m²的一室一厅湖景套房,热门日期都3000+/晚了,3折,还有这么多权益,这力度非常牛掰了!仅国庆10.1-10.4加价150/间夜,叠加月付满减价更低。

图片
图片
图片

还有一个湖景大床房2晚套餐可选,券后699.5/晚+双早+下午茶+艺术博物馆门票2张+双人欢乐时光+2大2小萌宠乐园,1499元。有效期到12月底,全程不加价(用满998-100的达人券),包含的内容甚至更丰富,除了下午茶和欢乐时光,还送艺术展和萌宠乐园的门票,性价比更高,所有日期都不加价,连国庆都不加价。

图片

酒店坐拥一线湖景与岳麓山隔湖相望,旁边是建筑大师扎哈·哈迪德设计的梅溪湖国际文化艺术中心,可近距离感受国内外大型歌、舞、话剧和交响乐等艺术魅力,酒店双子塔和文化艺术中心已成为长沙新晋地标性建筑。

图片

和金茂览秀城综合高端购物商场连通,周边地铁2号线2号出口步行约5分钟可到酒店,毗邻岳麓书院、橘子洲头等景点;华谊兄弟电影小镇、方特东方神话乐园约20分钟车程。


美团囤房券步骤:

1、先领我的专属优惠券,满498-50、998-100,每个号各领3次,多号多领

图片

2、开通享受月付优惠,最高还能再减100元(适用于所有酒店套餐),扫描图中二维码进入美团直播间右下角购物袋下滑找到"美团月付",点击进入开通即可获得优惠券。

图片
3、扫码进入直播间,领最高300元满减券,适用于大部分套餐
图片

更多爆款大家关注今天的直播,一直到晚上24点结束,有爆款和突发好价会在群里通知,没加群的公众号对话框输入"加群"小助理拉你!




图片


2024年7月的时候,我从北京出发,沿着g331出发,从锡林郭勒返回北京,20多天总计8600公里,我并未去g331的终点,但是上个月,我直接去了阿勒泰,算是完成了这条中国北境线路。这条路上有太多的避暑的地方可以推荐,比如长白山,比如漠河,这些大家都耳熟能详,但是之前我发过的两个比较冷门的地方,大家可以看看,其中一个是加格达奇区,另外一个是科尔沁右翼前旗,这俩地方暑期真的太舒服了,尤其是加格达奇区,这里简直是世外桃源,气候十分舒适,物价也很感人,我记得吃了一大碗牛杂面才十几块,生活成本很低,我也问了当地租房的价格,价格也十分美丽,暑期可以去这里看看。

图片

另外那个就是科尔沁右翼前旗,也就是我之前发过的河谷草原,诸神遗漏的绝美风景!年平均气温3.3度,避暑圣地,蓝天白云草原河谷的乌兰毛都绝了!

这里不仅拍照好看,这里酒店可以选择的也比较多,在我看来算是难得的"避世"之选,去这里要路过阿尔山,阿尔山的气候比这里还要低,也是十分舒服,到了9月那个景色,除了北疆之北的风光可以与之抗衡,其他就真没有对手了。

图片


京津冀推荐去崇礼避暑,昼夜温差大,晚上十分凉快。

南方最先推荐的是云南,云南从昆明一路向西越来越凉快。

湖南大家可能觉得长沙热,但是你去神农架就凉爽了,青海,西藏,新疆,四川,只要有山气温就会舒适很多,天气炎热,希望大家都能有一个好心情。


如果看到这里对你有帮助,点击在看和点赞
文章检索通过公众号右上角的搜索按钮搜索
回复"加群",联系助理加相关的群
图片
推荐超值活动,各种极限玩法
信用卡,酒店,旅行,购物,一个都不少
如果你喜欢上面这些,记得关注加星哦


没有评论:

发表评论

华夏优享白金卡免年费:双倍权益+最高700元立减金

华夏银行优享白金信用卡开放团办,下卡难度低。年费:新户首年约440元(返240元立减金),老户380元+2万积分;次年消费达标可免。核心权益包括每年6次机场或12次高铁贵宾厅、4次50公里内代驾、2次高端健身(含私教)、2次洁牙等。持有两张卡面可享双倍权益。加油200-40、充电...