2025年6月17日星期二

昔日网红神卡,如今缩水割韭菜!

黄了!

先领京东红包,每日首次必中现金红包,点击直接领取!

点击领取京东红包,每日首次必中现金!


接下来进入正文。

大家还记得3月末我给大家分享的浦发AE白今年后面3个季度的高端权益吗?

乐园门票从免费变成了优惠价,万万没想到浦发AE白这种高端卡、需要刷6万才能获取的乐园门票优惠权益,竟然比直接在网上订的价格还高,这不是臭不要脸割韭菜吗?

比如北京环球影城,浦发AE白高端权益刷6万才能享受1权益+528元起才能订购一张门票。

图片

如果你没有浦发AE白,没有刷卡满6万,没有乐园权益点,直接去买一张门票需要多少钱呢?

答案是503元,比浦发高端卡权益还便宜!

图片

同样的,浦发AE白乐园权益预定上海迪斯尼的价格是419元。

图片

但是如果你去OTA平台直接买,无论是美团还是携程这些,都只要385元,比浦发还便宜。

图片

敢情你拥有了浦发AE白高端卡,一个季度刷了6万,用了权益买的门票,比随便网上买的还贵几十元!

尊贵的浦发AE白持卡人,简直成了大冤种!

而不仅乐园门票,浦发高端卡其他权益也缩水了,既明再给大家盘点一下今年的权益。

今年初,既明分享过浦发AE白、AE超白第一季度的权益,本身已经缩水不少了,详见此文:
网红神卡不装了,直接狂砍大缩水!

图片
图片

紧接着,今年2月份又是浦发拉黑很多支付机构不给积分,而且是悄悄拉黑,没有任何公告通知,详细内容看此文:
不发公告,又悄悄缩水,还可能传染其他银行!

图片

然后今年3月末,浦发2025年后面三个季度高端卡权益出来了。

再一次大缩水,核心权益也凉了,可以彻底注销没有念想了。

那些说神卡依旧的,请仔细看一下权益。

先看最新介绍,然后既明给你划重点。

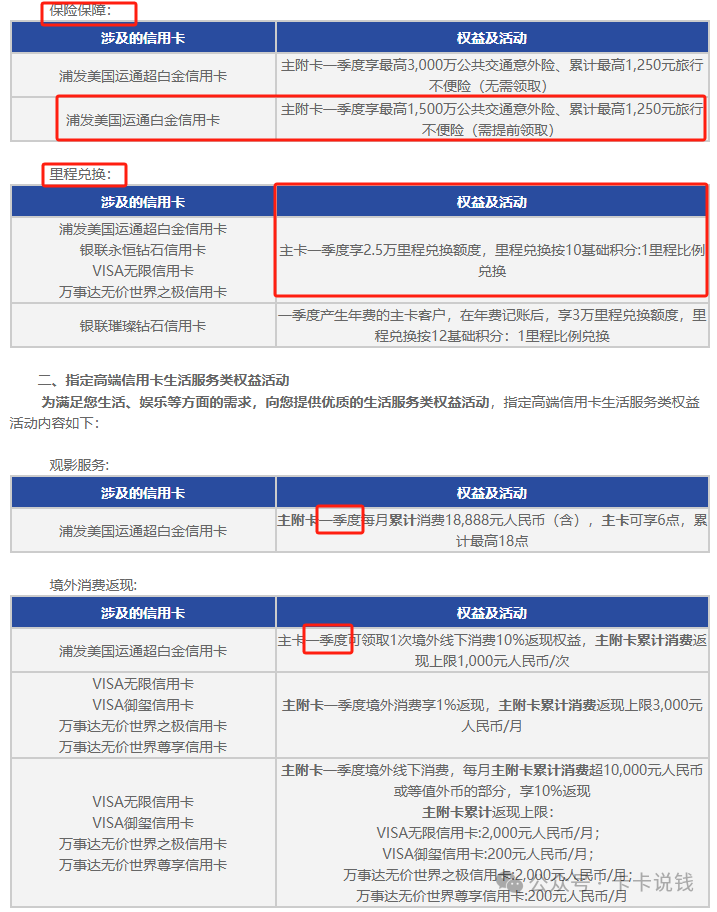
先说AE白的变动。

图片

1、年费
3600元/年,不能积分抵扣年费,只能消费满20万减免次年年费;

图片

2、接送机
2025年二、三、四季度单季度消费满6万,送1点,活动期内最多获得3点。

图片

3、机场贵宾厅
初始给2点,然后2025年二、三季度单季度消费满6万,送2点,活动期内最多获得6点。

图片

4、酒店
2025年二、三季度单季度消费满6万可以获得1点贵宾价预定,两个季度合计最高2点。

这个是狂砍了,首先是最新的列表里面增加了很多中端酒店,亚朵等赫然在列,滥竽充数。

其次是以前是免费的酒店,现在改成贵宾价入住了!

不再免费!

图片

看清楚,以前是免费,现在还要额外给钱,类似比如招行300+100酒店、大山白+800元等,加钱才能住!

5、乐园
2025年二、三季度单季度消费满6万可以获得2点贵宾价预定,两个季度合计最高4点。

同样狂砍,以前是免费,现在改成贵宾价预定,也是需要你额外给钱才能用!

图片

这样算下来,今年后面3个季度AE白需要你每个季度消费满6万元,然后可以拿到如下权益:
贵宾厅6点;
接送机3点;
酒店2点(优惠价预定,不是免费送);
乐园4点(优惠价预定,不是免费送)。

就这点权益,你要让我消费18万?还要平摊到每个季度6万、然后权益也是平摊到每个季度给。

如果2、3季度拿满了贵宾厅、接送机和酒店乐园优惠预定,那么第四季度你刷6万只能拿到1点接送机,其他都没有了。

刷不动刷不动,实在刷不动。

最关键的是核心的免费乐园和酒店没有了,改成优惠价预定,那还有啥意义呢?

AE白已经如此大缩水了,另外AE超白同样也缩水,考虑到持卡人不多,这里直接偷懒放上超白的2~4季度权益介绍,有需要的看一下,同样的缩水。

图片

一代神卡浦发AE白,终究落幕。

曾经的屌丝三白,一张停发,两张缩水,见证一个时代的结束。

点击下图,可以申请各家银行目前值得申请的好卡,且很多都有既明的独家实物新户礼!
图片

更多内容,点击直达:
哦豁!终免神卡寿终正寝!

返现小神卡,几百大毛速薅!

200立减金,速度去领!

大行大白金大放水!秒批高端信用卡!

快去退信用卡年费了!

要进微信群的,扫码加我拉你。(群内禁止一切广告、推广、链接、助力、人头、返利、机器推销等,发现直接自动踢且永久拉黑并且连坐,另外请勿重复加群,系统会自动踢出重复加群的人)

图片

温馨提示:
公众号修改了推送规则,很多人发现收到的消息不及时,路子知道晚了可能就黄了。

为了能够第一时间收到消息,不错过大路子,请星标置顶本公众号,以便第一时间获取重磅内容!
图片
以下几个公众号每天分享的内容都不一样,都点击关注一下,能获取更多活动攻略路子。

没有评论:

发表评论

中行农行提额放水,建行大山白门槛降低(杭州实测下卡)

近期中行、农行、建行三大行信用卡放水。中行APP可尝试提额,但受刚性扣减影响可能失败;农行收到短信回复即可提额,最高10万,或APP直接操作;建行大山白在杭州降低门槛下卡,但权益已缩水(杭州分行可能缺少接送机)。适合有需求用户尝试,勿付费。 Tags: 杭州 信...