2025年6月15日星期日

销卡潮!一季度信用卡发卡量又少了600万张!

开篇先顺手撸大毛,618大毛抢跑,无限撸实物的玩法又来了!


先领京东红包,每日首次必中现金红包,点击直接领取!

点击领取京东红包,每日首次必中现金!


接下来进入正文。

图片


日前,人民银行官网公布了"2025年第一季度支付体系运行总体情况"。相对以往央行公布的,此次不少数据并未公布,如银行卡授信、逾期风险等数据情况。


信用卡在用发卡量
截至一季度末,全国信用卡和借贷合一卡7.21亿张。

数据显示,信用卡数量已连续3年多不断下降。具体来看,2021年—2024年,信用卡和借贷合一卡规模分别为:8亿张、7.98亿张、7.67亿张、7.27亿张。

对比2024年末信用卡和借贷合一卡的7.27亿张,2025年Q1再次少了600万张。

银行卡交易情况
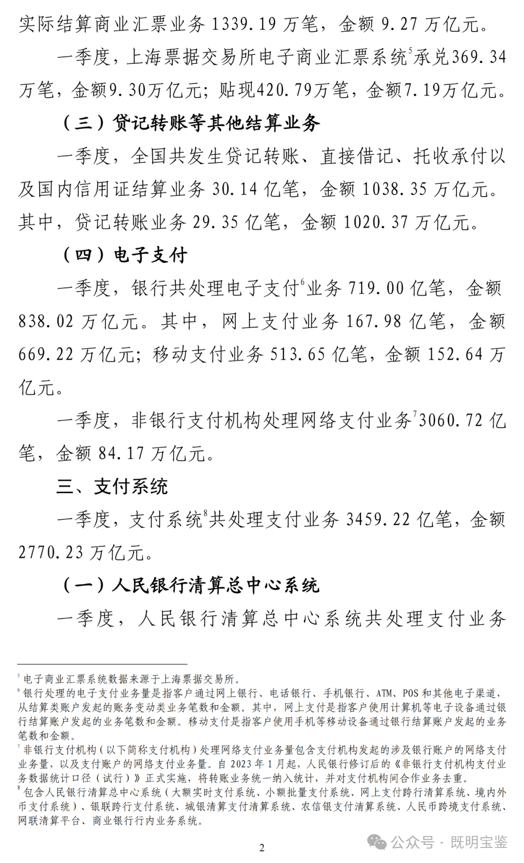
一季度,全国共发生银行卡交易1299.10 亿笔,金额257.79万亿元。其中,存现业务9.87亿笔,金额9.42万亿元;取现业务15.24亿笔,金额10.26万亿元;转账业务465.24亿笔,金额206.02万亿元;消费业务808.75亿笔,金额32.09 万亿元。

支付系统
一季度,支付系统共处理支付业务3459.22亿笔,金额2770.23万亿元。

一季度,银联跨行支付系统处理业务844.25亿笔,金额67.36万亿元。日均处理业务9.38 亿笔,金额7484.91亿元。

一季度,网联清算平台处理业务2496.31亿笔,金额139.29万亿元。日均处理业务27.74 亿笔,金额1.55万亿元。

以下为《一季度支付体系运行总体情况》全文



图片
图片
图片
图片

最后提醒一下,每日红包记得领!每天无门槛领3个红包,第一个必中现金红包!

今年红包最大25618元!

今天第一天,大概率放水,先识别下方二维码领红包再说吧。

图片

收藏上图,记住,每天可以领3次,每天第一次必中现金红包!

→点击领取第一个红包!必中现金!
→点击领取第二个红包!之前有放水可0撸!
→点击领取第三个红包!每日3次100%中奖!

点击下图,可以申请各家银行目前值得申请的好卡,且很多都有既明的独家实物新户礼!
图片
更多内容,点击直达:
快去退信用卡年费了!

混不下去了!银行信用卡商城要关门了~

入门神卡回归!好批!

10%返现神卡,可撸700+大毛!

两家大行大放水,大幅提额快去!

网红神卡大缩水!臭不要脸割韭菜!

农行高端大白金大放水!多人下卡秒批!

要进微信群的,扫码加我拉你。(群内禁止一切广告、推广、链接、助力、人头、返利、机器推销等,发现直接自动踢且永久拉黑并且连坐,另外请勿重复加群,系统会自动踢出重复加群的人)

图片

温馨提示:
公众号修改了推送规则,很多人发现收到的消息不及时,路子知道晚了可能就黄了。

为了能够第一时间收到消息,不错过大路子,请星标置顶本公众号,以便第一时间获取重磅内容!
图片
*广告
以下几个公众号每天分享的内容都不一样,都点击关注一下,能获取更多活动攻略路子。
*以上内容包含广告。

没有评论:

发表评论

2026非刚性年费白金卡盘点:年费可积分抵扣,高权益卡推荐

本文盘点了农行黑金卡、建行大山白、邮储鼎致白、中信标准白金、兴业商旅白、交行麒麟白、工行特殊大白金及招行自由人生等8款非刚性年费白金卡。各卡年费均可用积分或消费达标减免,核心权益包括机场贵宾厅、接送机、延误险、挂号陪同就医等。适合希望以较低成本持有高端信用卡权益的用户。 Tag...