2025年6月20日星期五

一张卡!能省4000+

速度冲

今天要说的就是平安平安好车主万事达超享版(年撸7200羊腿),也是最值得玩的卡!
图片
来和郑平安一起南下,看看如何年省7200!
先看年费:

年费:2800元/年;首年刚性收取;次年使用万事达好车主超享版任意消费6笔后,可使用28万信用卡消费积分兑换次年年费

咋一看年费很惊人,别着急,继续往下看!
【1】首次核发该卡还有新户礼400块
包含:400元加油券和微信立减金券(二选一)
400加油券(10张满200-40的券,每月限领2次,5个月拿满)
400微信立减金券(40张20-10的微信立减金,每月8张,也是5个月拿满)
领取条件活动期间核发万事达好车主白金卡超享版的客户,在核卡次月底前完成任意消费一笔,即可于核卡次月底前领取
这不就回血400块了!
图片
【2】下面是7200羊腿玩法:
完成不同任务获取兑换资格(兑换资格可用来兑换80元加油8折券、免费洗车、30元充电券、视频会员、餐饮券、接送机等等),

其中超享版每月至高能拿15张券,全部拿满价值至高600块!

任务①当月消费单笔满388,且达标不同笔数获取对应的兑换资格

2笔388元得3张

4笔388元得6张

8笔388元得9张

本任务最高拿9张资格券,次月10日前可获得
任务②分期达标

当月新增1笔12期及以上且金额≥1OOO的分期得1张;次月10日前可获得

任务③资产达标

当月月日均资产≥100000元得5张,次月10日前可获得

以上任务拿满,每月15张兑换资格,年180张兑换资格!轻松搞定7200羊腿!
首年400+7200除去2800年费还赚4800!
图片
【3】卡权益
①高端服务权益
图片
②境外消费1%返现
图片
既满足了驾车加油省钱、全车意外险、道路救援等保障,还有出行贵宾厅权益以及航班延误险等商旅出行服务!重点除去年费,年省4000+,妥妥的必玩好卡!
当然不是每个人都有如此的消费能力,如果是平安信用卡新户,可以办理平安万事达好车主卡畅享版、平安银联好车主卡畅享版还是挺不错的,不仅年费免了,迎新专享礼还有100元加油券包,同样能参与月月享豪礼活动。
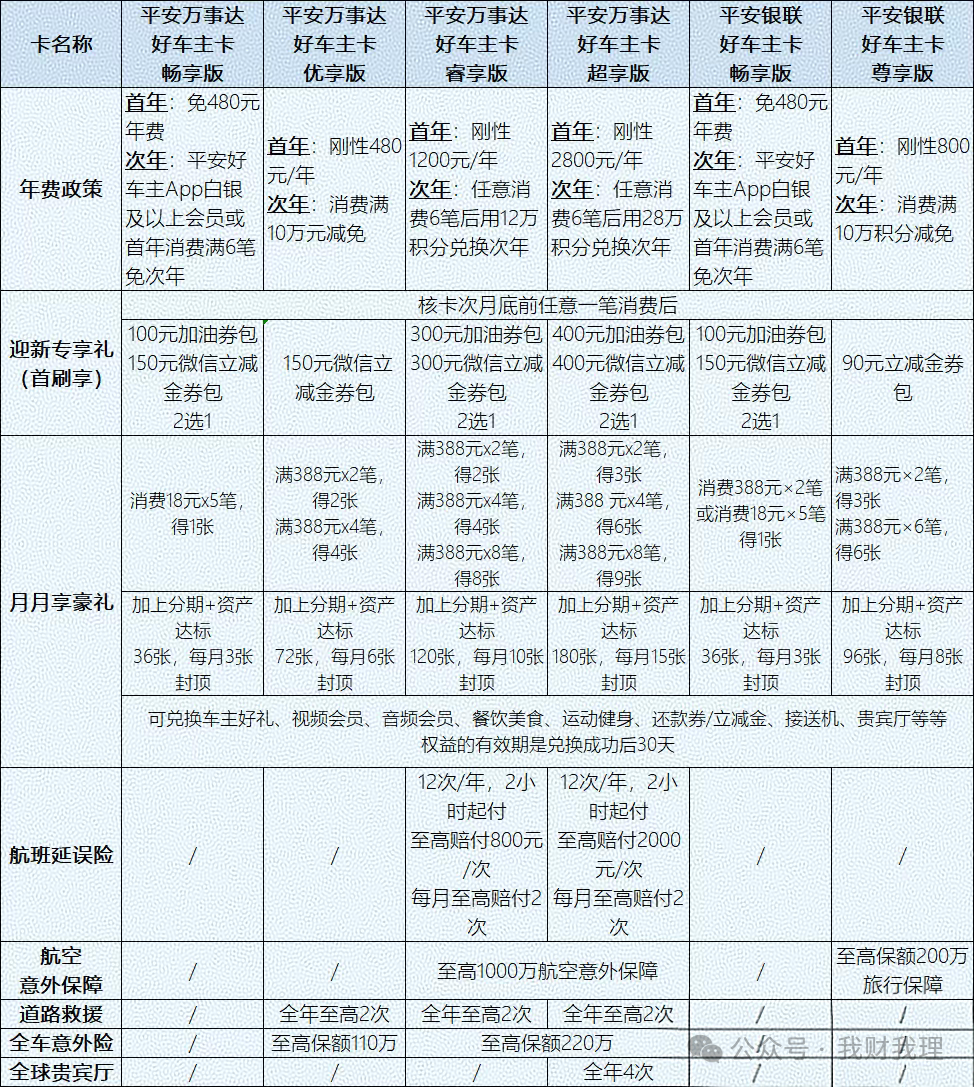
下面汇总了各版本的年费和权益等,可以自行查看选择:
图片
平安消费返现活动和积分活动还是经常搞得,因此积分相对还是容易积攒的,不必担心次年年费问题!比如目前的活动如下:

活动1:消费达标可获得300元返现,比如下图是消费满7.7万达标(每个人不同),综合返现约0.39%,口袋银行搜「消费赢返现或多花多返」报名。

活动2:随机抽取最高5倍积分,无论多少倍都是消费1万拿满,线上、线下消费都给积分,不限渠道,口袋银行搜「6月积分加码」报名。

图片
美团360大毛

🔥 15.9元开年卡!每月送30元神券!

💰 等于每月6张5元券 = 一年360元神券

📍 使用范围不限于外卖!美团 App(不是美团外卖 App)上团购/吃喝玩乐统统可用!还能参与膨胀活动

📌 领取方式:

1神券包15.9囤1年

15.9元购6×5元券,月月发,连发1年

1 %复制信息#% 打开团App http:/💰lvYTg3ZTY0Yjc💰一起领


复制上面的内容打开美团APP即可领取!


📣 这可是"神券"级别的通用券

不仅仅是点外卖,生活服务、到店团购、门票、电影票…都能用!

🎯 一年不到16块,随便用两次就回本!

⚠️ 友情提醒:现在外卖补贴逐渐减少,早点上车别错过!


图片


众邦银行新户活动
众邦银行扫码开通二类户,入1000元成为有效用户,过1、2天后可以9.9买30猫眼代金券,自用或者出掉 ☞ 润10+
图片
图片
有闲余资金建议玩众邦新户【本省存款类收益依然天花板的存在】
新人达标参与抽奖和最高600羊腿等着你拿!
首次月日均资产≥5万可额外得10000邦豆=100块
首次月日均资产≥20万可额外得30000邦豆=300块
首次月日均资产≥50万可额外得60000邦豆=600块
图片
详情参考 ☞ 羊腿速兑!真金白银!速度变现!

光大二卡撸200元!


200元支付宝立减金:
光大二卡老户,通过本文渠道成功升级,批卡激活后绑定微信、支付宝,可于首刷后的次月15日1分购2张200-100元支付宝立减金。
图片


卡片介绍(务必要看 ):
老户专属!秒撸200红包!每月再撸100中石化!还有代驾+龙腾!

卡片权益:
1、年费可免;
2、每年免费4次代驾;
3、每年免费5点龙腾贵宾厅;
4、持卡1年以上老户升级享受200支付宝立减金;
5、月刷月开心每月100元加油满减。

申请路径:
图片

滴滴打车优惠

1、先领5折打折券

周五/周六/周日领领滴滴打车5折券,打车更划算!

1️⃣滴滴打车优惠券:

图片

2️⃣花小猪打车优惠券:
图片

银行存款天花板!


众邦妥妥行业天花板!存款利率行业最高!

众邦最新的收益表,更新如下
7天新手  2.95%(1.45%+1.5%成长值加息);
7天普通  2.8%(1.3%+1.5%成长值加息);
3月新手  3.1%(1.6+1.5%成长值加息);
3月普通  3.0%(1.5%+1.5%成长值加息);
6月定期  3.3%(1.8%+1.5%成长值加息);
1年定期  3.4%(1.9%+1.5%成长值加息);
3年定期  3.9%(2.4%+1.5%成长值加息);
5年定期  3.95%(2.45%+1.5%成长值加息);
邦钱包  
2.8%(20万以内)

除了上述,还可以叠加新人大满贯(805元京东卡)等,奖励更高!
再加上每月拿到的收益复利,还会额外再高一点!


专属开户码:
图片

先扫码注册,再看玩法:
真爽!银行活期存款5.49%利率!


扫码加这个号,每天分享各种好货值得撸!
图片

各大神卡申请路径!(独家新户礼)
图片

每日必领红包

1、餐饮超值券包!
扫码领取,大牌可用!
图片

2、美团大额外卖红包每日领取

图片

3、支付宝到店红包已更新,保存到相册用支付宝扫,每天白捡钱!

图片
(广告)


更多活动请点击文字查看对应攻略:
5家大行,多个送钱活动!话费、红包、立减金、返现!

188元缴费红包!速度领!

最新秒批放水!工行神卡又来新路子!

又一大行活动超级多!可领微信立减金88元、40元支付红包、28元京东、255元数字人民币等等!

又一家大行活动多!微信立减金、话费、红包拿到手软!

六大厚道活动!300刷卡金+55立减金+多个多倍积分+88元立减金+大量立减金优惠!

大行信用卡,活动那么多!

最新速度!信用卡还款保底38元,最高797元!

大行活动升级,大量刷卡金速领!

大行活动多,保底百元立减金!

扫码加我:
图片

关注我,活动多多~
免责声明:本文、图片均整理/转载网络公开信息,版权归原作者所有,如有侵权请留言,以便删除。

没有评论:

发表评论

华夏优享白金卡免年费:双倍权益+最高700元立减金

华夏银行优享白金信用卡开放团办,下卡难度低。年费:新户首年约440元(返240元立减金),老户380元+2万积分;次年消费达标可免。核心权益包括每年6次机场或12次高铁贵宾厅、4次50公里内代驾、2次高端健身(含私教)、2次洁牙等。持有两张卡面可享双倍权益。加油200-40、充电...