2025年6月2日星期一

突然爆雷,多人被坑,影响很大!有人全家被套超1200万元!

618大毛抢跑,无限撸实物的玩法又来了!


先领京东红包,每日首次必中现金红包,点击直接领取!

点击领取京东红包,每日首次必中现金!


接下来进入正文。


知名黄金机构疑似爆雷!


日前,多名网友表示,黄金综合服务商——浙江永坤控股有限公司(下文简称:永坤黄金)出现兑付异常,无法兑付也无法退款。


据悉,永坤黄金的黄金买卖业务分为线上和线下两种方式,但无论线上还是线下,大部分时间黄金并不在投资者手中,这种经营方式被称为黄金托管模式。有业内人士表示,这种模式下金店可以"一金多卖",容易爆发挤兑或者资金挪用风险。


标榜"稳赚不赔",有人全家被套超千万



据《红星资本局》报道,李女士(化名)表示,她在永坤黄金线上商城投入接近40万元。


据悉,在该平台买金后,不能立即提取黄金现货,需要等28天到365天,之后可以选择提货、直接卖出或退款。从商城平台展示的业务流程图来看,不论何种操作,也不管金价上涨还是下跌,投资者几乎都"稳赚不赔"。


图片

商城平台截图


李女士表示,5月20日,有朋友提醒她永坤黄金线上平台可能出现问题,她立即着手处理,但无论是退款还是提货申请,都处于"待审核"状态。


图片

永坤商城提货、退款进程停滞


5月26日,永坤商城商品清空,客服电话关机。


图片

所有商品均下架,图:红星资本局


陆女士(化名)则是从永坤商城线下渠道购买的黄金,她表示全家合计投入约70万到80万元。线下买金本质上是一个黄金转租合同,该合同附带一份黄金保单。陆女士称,她从永坤黄金加盟店处购买黄金,然后将黄金转租给永坤黄金品牌方,永坤黄金每年根据购买黄金时的价值计算一次利息给陆女士,总体年化收益率是7%左右。


另据《每日经济新闻》报道,有投资者和家人分批分次购买黄金理财投资产品,合计1230万元。


总部货梯通道被封,前员工:所有钱都投进去了



据《每日经济新闻》报道,5月30日,在永坤控股总部,其7楼货梯通道已被封锁,门上贴着封条,封条上写着"2025年5月上海永绿置业有限公司杭州分公司"。


图片

图:每日经济新闻


永坤控股的自家员工也买了黄金。一位永坤控股前员工带着哭腔表示,现在不仅工作没了,家里所有钱也都投进去了,还欠着款。


天眼查显示,永坤黄金的经营实体为浙江永坤控股有限公司,成立于2014年,实控人为汪国海。


图片


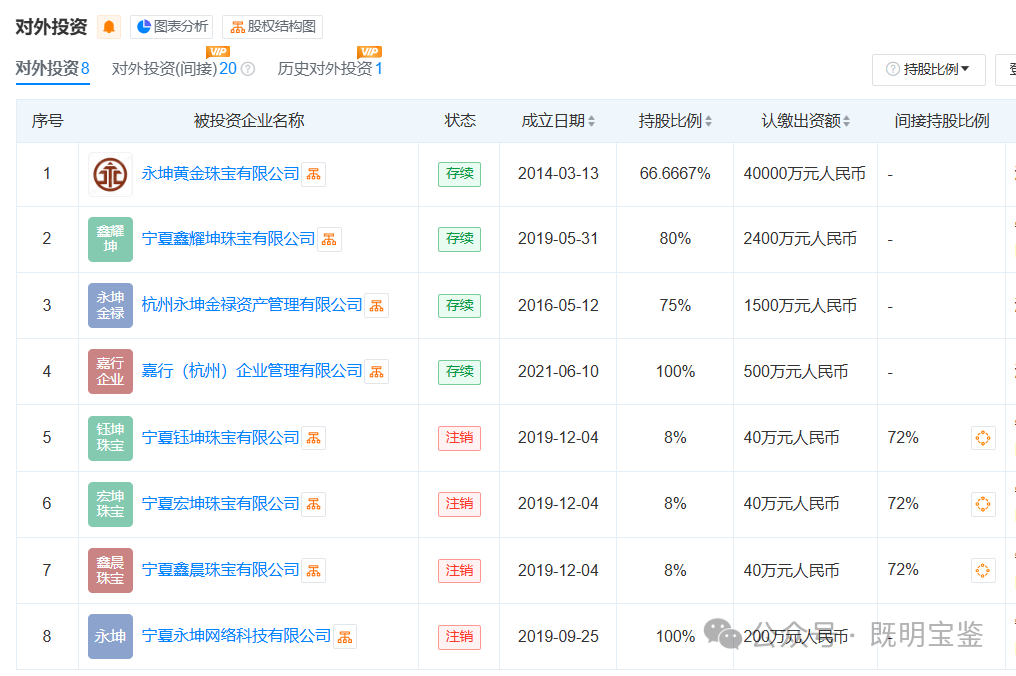
除永坤黄金外,浙江永坤控股有限公司还投资多家黄金相关公司。


图片


5月23日,永坤黄金和浙江永坤控股有限公司已被列入经营异常名录,原因为"通过登记的住所或者经营场所无法联系"


图片


5月27日,杭州上城区经侦队确认此事已立案,具体情况还在调查中。



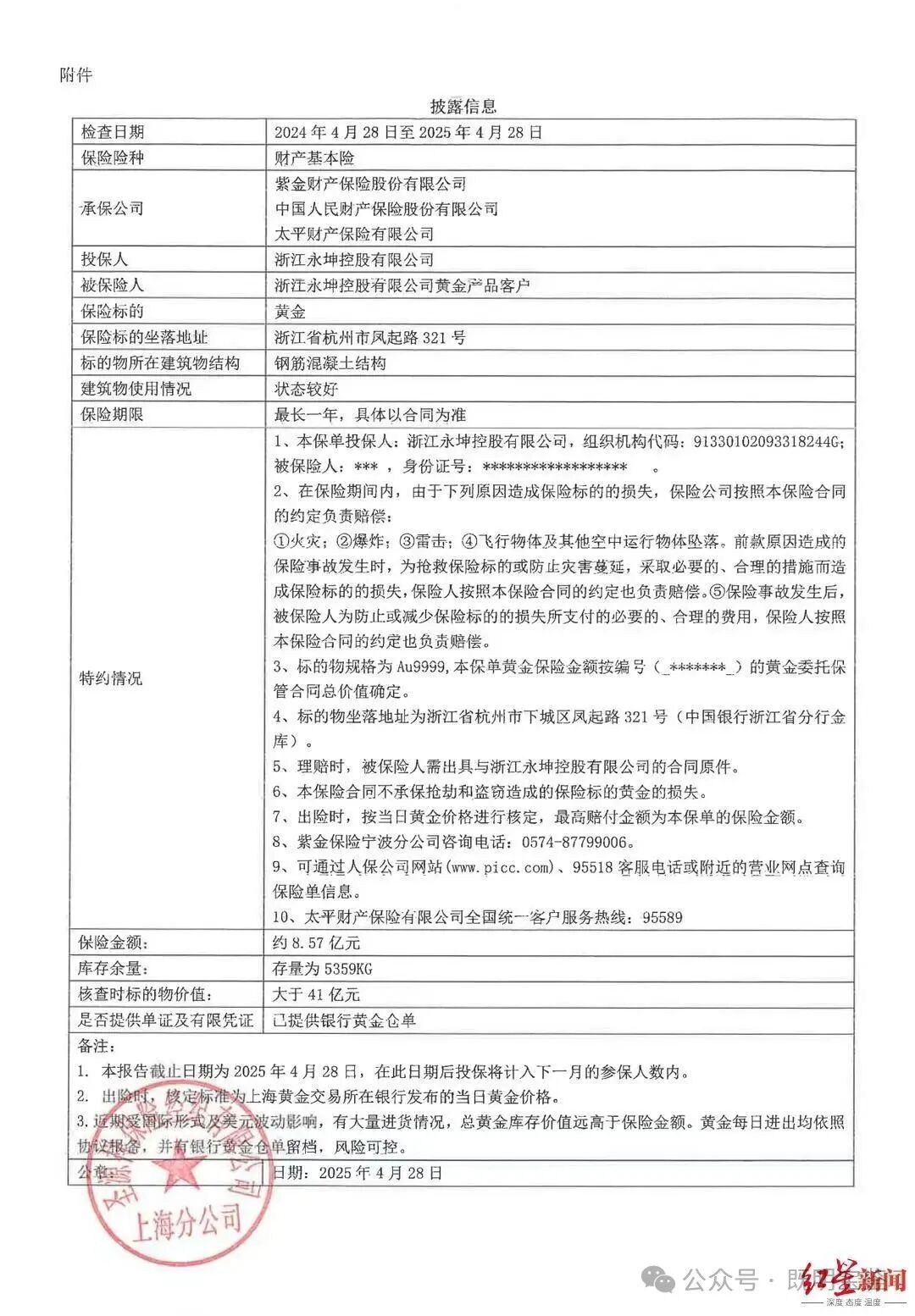
在保黄金资产或至少41亿元



据《红星资本局》报道,永坤黄金出具了一份保单,保险标的是投资者寄存的黄金资产。截至4月28日,永坤黄金的在保黄金资产至少有41亿元。

图片


陆女士表示,保单出具时加盟店给出的说法是"什么都保",后面才发现这份保单只对黄金因遭受火灾、爆炸、雷击等客观事件造成的损失承保。陆女士表示,她敢在未见到黄金的情况下付款,正是因为这份保单,即实物黄金是得到保险公司背书的。


但有财产险业内人士表示,在为财产出保时,保险公司不必实地核查财产。此外,即便保单中显示有特定数量的黄金,但这并不保证这些黄金事实存在,保单中载明的黄金数量只是对保险公司承保的数量做出约定。


另据《每日经济新闻》报道,京师律师事务所证券和投资基金法律事务部主任刘盼盼表示,非金机构不得开展黄金投资业务,且不得作出保本承诺,实物黄金类也不得出现保本字样。高收益理财承诺(如年化超8%)多为骗局,需警惕"实体背书+拉人头返利"模式,涉嫌传销、诈骗、非法吸收公众存款等行为。


更多内容,点击查看:
接奏乐接着撸!7天大路子的几个替代方案!

亲测有效BUG毛,秒撸几十速度薅!

几个刷卡大活动,万元大毛冲不冲?

刷卡金大毛记得去!可叠加多倍积分!

下架神卡恢复申请!口子放开速度拿下!

上"芯"了!快去升级你的Visa银联双标卡!

人人可撸超简单!1元大牌奶茶咖啡送到家!

要进微信群的,扫码加我拉你。(群内禁止一切广告、推广、链接、助力、人头、返利、机器推销等,发现直接自动踢且永久拉黑并且连坐,另外请勿重复加群,系统会自动踢出重复加群的人)

图片

温馨提示:
公众号修改了推送规则,很多人发现收到的消息不及时,路子知道晚了可能就黄了。

为了能够第一时间收到消息,不错过大路子,请星标置顶本公众号,以便第一时间获取重磅内容!
图片
以下几个公众号每天分享的内容都不一样,都点击关注一下,能获取更多活动攻略路子。

以上内容包含广告。

没有评论:

发表评论

中行邮储建行等信用卡立减金活动汇总 至高999元 2026年6月截止

2026年4月至6月,中行、邮储、建行、光大、平安等多家银行推出信用卡立减金及积分活动。中行消费达标至高抽999元微信立减金,邮储蓄消费满1万元可领5元立减金,建行微信支付满16元赠100积分,光大消费增量排名前65000名可得10-300元立减金。活动无需额外加价,适合信用卡持...