2025年5月13日星期二

王炸!万豪带snp房券!错过再等半年

太多好价格!

每年618跟双11的万豪房券都是值得期待,有SNP(积分房晚)的房券适用面是最宽的,无论是你新手小白,还是万豪终身白金,这种房券都要囤一些。
今年万豪的玩法如下:
1、先买有价券

万豪,6.18元买100元

1复制口令打开飞猪app47¥ MF168 nqXmVg8FM1P¥ https://m.tb.cn/h.6onuAng 
2、好的房券合适的日期看到以后提前预约,尤其是热门日期
3、花呗囤货,不约可退,不核销不用还款(境外产品除外)
4、早餐很重要,如果套餐含了早餐,相当于立省了几百元,其实酒店的早餐是体验酒店不可或缺的一部分,如果有行政酒廊算是额外加分项。
如何在豪华酒店里免费的吃吃喝喝
5、部分套餐会显示享受会员礼遇,这种套餐你要重点看看,因为你要是白金,行政酒廊,房型升级,免费早餐就来了!虽然有的套餐说不给会员礼遇的,你可以在入住的时候问问前台,因为政策这个东西是酒店决定,且是个动态的行为,此时不行未必彼时不行,重点是要脸皮厚,问一问。
这次飞猪618大促我们精选了一些套餐给大家尽可能详细的分析,但是碍于篇幅,大
部分只有结论,方便大家观看。
6、核销挑战,送160元日历房红包

在618期间购买含房套餐商品,并且在6⽉30⽇前完成核销1晚,且核销⾦额大于200元,可获得160元日历房红包(1500-120、800-40)


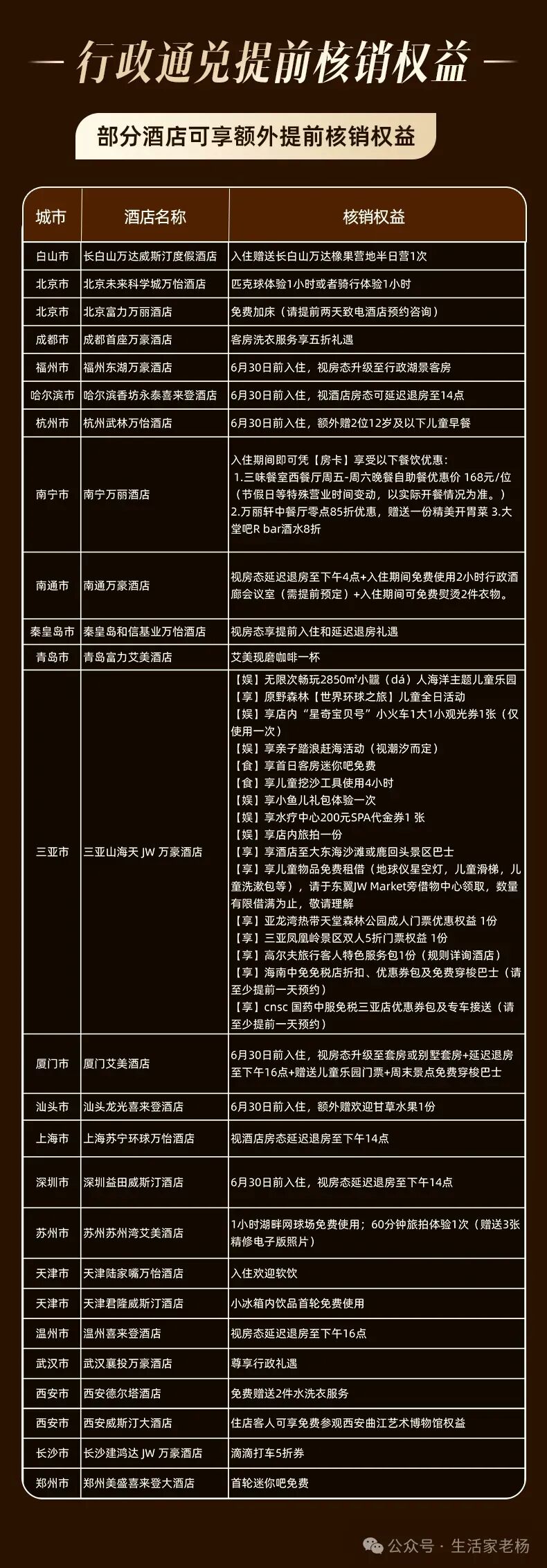
01

万豪全国160+店2晚行政通兑含双早可拆分含SNP


  

亮点:万豪唯一含SNP的通兑套餐(SNP就是积分和房晚,变相回血,性价比更高),几乎全是行政房型,含双早+行政礼遇,部分酒店有效期内不加价,性价比非常高,7档通兑满足多种需求,有效期到9.30,6.30之前入住,享受2位12岁以及一下儿童免费早餐+欢乐时光。

购买:复制口令打开飞猪或者淘宝app

07¥ CZ321 DbQSV6yvrrK¥ https://m.tb.cn/h.6pE1cbe  旅行就上飞猪

图片

图片
图片
图片
图片
图片
图片
图片
图片
图片
图片
图片
图片


套餐内容

一共7档,详情可以点击上面图片查看,7档中挑选代表酒店,但是其他的酒店同样具有性价比!

988/2晚,洛阳万怡酒店

1188/2晚,镇江康华汇利喜来登酒店

1388/2晚,常州星河万丽酒店

1688/2晚,温州威斯汀酒店  

1888/2晚,宁波华泰万丽酒店

2188/2晚,深圳前海华侨城 JW 万豪酒店

2688/2晚,成都茂业 JW 万豪酒店

价格对比

从几档套餐里面给大家整理了行政酒廊的亮点,大家可以根据自己的需求选择。关于价格对比,我们每个套餐给大家简单的比较一下,可以说如果你不是万豪的高卡用户,这些都是可以无脑购买的。

988元2晚的洛阳万怡酒店,暑期行政客房价格810元每晚,房券完胜。

图片


1188元2晚的镇江康华汇利喜来登酒店,暑期行政客房价格933元,房券完胜。

图片

1388元2晚常州星河万丽酒店,暑期行政客房1271元,房券完胜

图片

1688元2晚温州威斯汀酒店,日历房1318元每晚,房券完胜。

图片

1888元2晚宁波华泰万丽酒店,日历房1422元每晚,房券完胜。

图片

2188元2晚深圳前海华侨城jw万豪酒店,暑期日历房1746元每晚,房券完胜。

图片

2688元2晚成都茂业jw万豪酒店,暑期日历房1893元每晚,房券完胜。

图片


图片


有效期:到9月30日,补差日期参考产品详情。

推荐指数:5颗星(满分5颗星)

购买:复制口令打开飞猪或者淘宝app

07¥ CZ321 DbQSV6yvrrK¥ https://m.tb.cn/h.6pE1cbe  旅行就上飞猪




02

万豪全国百城310+店2晚含双早可拆分


  

亮点:隐藏超多神价格,310+店参与通兑,选择丰富,各种档位总有适合你的选择。部分套餐全程不加价,即便是补差的酒店,综合对比下来也是优于日历房价格,

购买:复制口令打开飞猪或者淘宝app

37¥ HU591 IqlMV6zOYPQ¥ https://m.tb.cn/h.6pwqVRB  
图片
图片
图片
图片
图片
图片
图片
图片
图片
图片
图片
图片
图片
图片
图片
图片
图片
图片
图片

套餐内容

588/2晚 杭州千岛湖万枫酒店 

688/2晚 重庆Moxy酒店 ,千岛湖Moxy酒店,

888/2晚  常州星河万丽酒店 

1088/2晚  溧阳万豪酒店  海口万豪酒店 秦皇岛北戴河华贸喜来登酒店 顺德喜来登酒店  

1388/2晚 重庆万豪行政公寓 北海喜来登度假酒店 

1588/2晚 南京珺懋酒店,傲途格精选 苏州太湖万丽酒店

1888/2晚 小径湾艾美酒店 五台山万豪酒店 北京新青海喜来登酒店 北京富力万丽酒店 深圳欢乐海岸万豪行政公寓

价格对比

588元2晚的杭州千岛湖万枫在8月的价格都是不到5折,这是算好补差以后的价格,如果是周中价格,588元2晚简直是神价

图片

重庆moxy7-8月不用补差,688元2晚都是神价格

图片

千岛湖moxy688元2晚,8月价格也是神价格

图片

888元2晚常州星河湾万丽端午补差200,其他所有日期都不加价,暑期的日历房价格在1100元左右每晚,这不是神价是什么!

图片

1088元,九寨沟德尔塔和溧阳万豪的价格都不错

图片
图片

1388元两晚北海喜来登度假酒店,7月算上补差的价格,日历房也有优势,非周末的优势更大!

图片

1588元2晚南京珺懋酒店傲途格精选,周六需要补差,选择非周六入住性价比还不错,

图片

1888元2晚的酒店大家根据自己的需求比价以后购买。


有效期:到9月30日,具体补差参考商品详情。

推荐指数:4.7颗星(满分5颗星)

购买:复制口令打开飞猪或者淘宝app

17¥ CZ193 953jVhZzerI¥ https://m.tb.cn/h.6K2Q4GQ  



03

1588元起2晚万豪集团奢华品牌50+店 2晚通兑可拆分+双人早餐


  

亮点:1588元起2晚含双早,高性价比打卡万豪旗下奢华品牌的好机会,其中包含17家JW+13家RC+7家W+4家LC+10家St. Regis,这个套餐也是完整收录了几乎内地所有丽思卡尔顿品牌酒店的套餐,部分酒店全程不加价,补差酒店对比日历房也有优势,这个是难得奢华品牌合集的通兑,如果有这方面的需求,这个套餐必须囤货。

购买:复制口令打开飞猪或者淘宝app

17¥ HU287 MW6aVhbwBBs¥ https://m.tb.cn/h.6KW8fzm
图片
图片

可以上下滚动的图片

套餐内容

一共6档套餐,每一档选一家比较有代表性的,但是相对来说这些酒店比直接订日历房要划算的。

1588元/2晚起:长沙建鸿达 JW 万豪酒店、银川 JW 万豪酒店、

2088元/2晚起:长沙 W 酒店、海口丽思卡尔顿酒店、深圳前海华侨城 JW 万豪酒店、天津瑞吉金融街酒店、西安高新 JW 万豪酒店、西安海荣 JW 万豪酒店

2588元/2晚起:北京瑞吉酒店、

2988元/2 晚起:长沙瑞吉酒店、

3588元/2晚起:北京丽思卡尔顿酒店、深圳前海华侨城瑞吉酒店、苏州丽思卡尔顿酒店、西安 W 酒店

4388元/2晚起:南京丽思卡尔顿酒店、上海外滩 W 酒店、上海艾迪逊酒店、上海浦东丽思卡尔顿酒店、上海外滩瑞吉酒店

价格对比

1588元/2晚起:长沙建鸿达 JW 万豪酒店、银川 JW 万豪酒店、
图片
2088元/2晚起海口丽思卡尔顿酒店、日历房要1481元一晚,房券完胜。
图片

2588元/2晚起:北京瑞吉酒店、

图片

2988元2晚长沙瑞吉酒店,暑期天际线景观大床每晚的价格2918元,算上200元每晚的补差,这个差价也是十分悬殊的,房券完胜。

图片
3588元2晚,苏州丽思卡尔顿酒店,房券同样也是完胜
图片

4588元2晚的上海艾迪逊酒店

图片

4588元两晚的南京丽思卡尔顿酒店,房券都是完胜。

图片

有效期:9月30日,具体补差日期参考详情页面。

推荐指数:4.6颗星(满分5颗星)

购买:复制口令打开飞猪或者淘宝app

17¥ HU287 MW6aVhbwBBs¥ https://m.tb.cn/h.6KW8fzm 



04

万豪中国香港10店2晚含双早通兑含餐饮额度


  

亮点:万豪每次大促的爆款,香港必囤套餐之一,迪士尼,海洋乐园超高性价比酒店,市内酒店同样性价比高。

10店均含双早,部分套餐还有额外的餐饮额度,部分酒店全程不加价

购买:复制口令打开飞猪或者淘宝app

27¥ HU926 MiFdVScc6pg¥ https://m.tb.cn/h.6KApnGT  旅行就上飞猪

图片
图片


套餐内容

价格对比

1588 元 / 2 晚档,香港数码港艾美酒店,香港东涌福朋喜来登酒店,香港沙田万怡酒店

这三家酒店都包含 200 港币餐饮额度。如果喜欢购物和靠近机场,东涌福朋喜来登酒店性价比高;若喜欢安静度假看海景,数码港艾美酒店合适;要是注重交通便利和较大房间以及酒店设施,沙田万怡酒店是不错的选择。

如果我个人推荐,那么必然是香港东涌福朋喜来登,迪士尼乐园酒店的最佳平替,没有之一。

图片

2588 元 / 2 晚档,香港天际万豪酒店,香港东涌世茂喜来登酒店,香港海洋公园万豪酒店,香港万怡酒店

这4家都有300港币的餐饮额度。

这一档中,如果是亲子游,海洋公园万豪酒店性价比最高;转机的话天际万豪酒店最佳;游玩大屿山则东涌世茂喜来登酒店合适;商务出行可选香港万怡酒店。

海洋公园性价比非常高,2588元两晚,对比日历房,房券完胜!

图片

3388 元 / 2 晚档,香港万丽海景酒店(500港币餐饮额度),香港喜来登酒店(300港币餐饮额度),香港柏宁酒店,傲途格精选(300港币餐饮额度)

这三家里面性价比最高的是香港喜来登酒店,位于尖沙咀黄金位置,逛街购物超方便,酒店是全新装修,有黑珍珠一钻餐厅。

图片

这一档酒店价格较高,但各有特色。喜欢海景和购物娱乐集中的,万丽海景酒店性价比高;注重购物方便和酒店新装修以及美食的,喜来登酒店不错;追求潮流地标和铜锣湾核心位置的,柏宁酒店,傲途格精选是较好选择。

有效期:有效期到9.30,具体补差参考商品详情页

推荐指数:4.5颗星(满分5颗星)

购买:复制口令打开飞猪或者淘宝app

27¥ HU926 MiFdVScc6pg¥ https://m.tb.cn/h.6KApnGT  旅行就上飞猪



05

万豪集团江浙沪30+店2晚可拆 套房通兑 含行政礼遇


  

亮点:单晚低至644元,套房+双早+行政礼遇,暑期可以用,大部分套餐不用补差,性价比非常高。

购买:复制口令打开飞猪或者淘宝app

17¥ CZ321 xWfmVhJURoS¥ https://m.tb.cn/h.6KnyKon  
套餐内容
图片

可以上下滚动的图片

价格对比

1288元2晚昆山万怡酒店含双早+行政套房+行政礼遇,日历房892元,房券完胜。

图片

1588元2晚舟山绿城喜来登含双早+行政套房+行政礼遇,日历房2076元,房券完胜。

图片

1988元2晚绿城千岛湖喜来登酒店含双早+豪华湖景套房+行政礼遇,避开千岛湖加价的周六,性价比简直无敌,就算不避开,价格也很能打。

图片

2588元2晚杭州滨江世融艾美酒店双早+行政套房+行政礼遇,所有日期不加价,日历房2889元,房券堪称神价,完胜日历房

图片

2888元上海漕泾河万丽酒店,双早+行政套房+行政礼遇,对比日历房,房券简直神价!

图片

徐州万豪的豪华套房也是不错的价格。

图片

3188元2晚杭州jw万豪+双早+行政套房+行政礼遇,对比日历房简直神价

图片

杭州西溪喜来登行政套房比下来,房券也是神价格

图片

有效期:到9月30日,大部分不用补差,具体补差看商品详情

推荐指数:4.9颗星(满分5颗星)

购买:复制口令打开飞猪或者淘宝app

17¥ CZ321 xWfmVhJURoS¥ https://m.tb.cn/h.6KnyKon  



06

万豪海南23家酒店2晚连住多档通兑享每日自助早餐


      

    亮点部分门店全程可用不加价,海南暑期度假必选套餐之一,酒店覆盖层级丰富,低至444元每晚起。

    购买:复制口令打开飞猪或者淘宝app

    68¥ CA381 Aj19VSXkg1i¥ https://m.tb.cn/h.6qUTc7t  旅行就上飞猪
    图片

    图片
    图片
    图片
    图片
    图片
    图片
    图片

    可以上下滚动的图片

    套餐内容

    888元起/2晚3店通用+每日家庭早餐

    1088起元/2晚5店通用+每日家庭早餐

    1388元起/2晚3店通用+每日家庭早餐

    1588起元/2晚2店通用+每日家庭早餐

    1888元起/2晚5店通用+每日家庭早餐

    2388起元/2晚5店通用+每日家庭早餐

    价格对比

    888元2晚海口喜来登酒店双早+7月暑期补差100元,房券价格仍然优于日历房价格。

    图片

    1088元2晚海口万豪酒店+双早+7月暑期入住,对比日历房898元,房券完胜。

    图片

    1388元三亚泰康之家度假酒店·臻品之选+双早+豪华海景大床房+7月暑期补差300元,房券价格优于日历房,如果可以选择补差之外的时间入住,性价比更高。

    图片

    1588元2晚亚龙湾喜来登酒店双早+环礁湖景双床房+7月暑期补差350,房券完胜日历房,可以囤货。

    图片

    1888元2晚山海天jw万豪酒店+双早+迎海轩尊贵海景大床房+7月非补差时间入住,房券完胜,即便是选择补差时间入住,房券仍然有一定优势。

    图片

    2388元海南蓝湾绿城威斯汀度假酒店+双早+开放式套房+补差300元,房券依然完胜。

    图片

    有效期:入住有效期到9月30日,具体补差参考商品详情页。

    推荐指数:4.5颗星(满分5颗星)

    购买:复制口令打开飞猪或者淘宝app

    68¥ CA381 Aj19VSXkg1i¥ https://m.tb.cn/h.6qUTc7t  旅行就上飞猪



    07

    香港 JW 万豪酒店1-2晚含早客房套餐


      

    亮点:2大1小早餐,全程不加价,提前核销可享受延迟退房或者200港币消费额度,房券价格远低于日历房价!

    购买:复制口令打开飞猪或者淘宝app

    37¥ MF168 LK3xVhJKv14¥ https://m.tb.cn/h.6KItCFS  旅行就上飞猪

    图片

    套餐内容

    单晚套餐:1818+豪华大床房1晚+每日两大一小早餐+儿童欢迎礼品

    提前核销权益:6月30日前核销延迟至下午3点或额外赠送200港币餐饮消费额

    两晚套餐:3688+局部港景大床房2晚+每日两大一小早餐+港币200餐饮消费额,儿童欢迎礼品

    提前核销权益:6月30日前核销延迟至下午3点或额外赠送200港币餐饮消费额

    价格对比

    1818元对比日历房差价很大,房券完胜!

    图片

    酒店位于位于金钟太古广场,属于黄金地段,毗邻高端商圈与交通枢纽,购物、商务便捷。酒店还提供国际自助、精致粤菜及特色酒廊,满足不同口味。客房宽敞豪华,部分可享维多利亚港景,设施高端。酒店配备先进会议设施,适合各类商务活动与宴会。含健身中心、恒温泳池及水疗中心,兼顾放松与锻炼。

    有效期:有效期至9月30日

    推荐指数:4.7颗星(满分5颗星)

    购买:复制口令打开飞猪或者淘宝app

    37¥ MF168 LK3xVhJKv14¥ https://m.tb.cn/h.6KItCFS  旅行就上飞猪



    08

    万豪集团珠海中山双城9店2晚可拆分+全程通用不加价


      

    亮点:含双早,全程不加价,第二档含行政礼遇的性价比非常高,部分酒店价格在8月出现神价!

    购买:复制口令打开飞猪或者淘宝app

    69¥ HU293 TAkPVSkrVH9¥ https://m.tb.cn/h.6ql0hhg  
    图片
    图片
    图片


    套餐内容

    999元/2晚不含早+每晚100元餐饮额度

    1299元/行政房2晚含双早+享行政礼遇

    1999元起/套房2晚含双早

    个人建议跟行政房型就差150每天,这个无脑上行政了

    价格对比

    1299元2晚珠海华发喜来登8月的行政客房,日历房1626元,房券完胜。

    图片
    1299元2晚珠海华发万豪8月行政尊贵大床房,日历房1420元,房券完胜
    图片

    1999元2晚珠海华发喜来登双早+8月精致海景套房+行政礼遇,日历房3259元,房券完胜!

    图片

    1999元2晚珠海瑞吉8月含双早+豪华大床,日历房1761元,房券完胜。

    图片

    有效期:入住有效期到9月30日,所有日期均不加价!

    推荐指数:4.9颗星(满分5颗星)

    购买:复制口令打开飞猪或者淘宝app

    69¥ HU293 TAkPVSkrVH9¥ https://m.tb.cn/h.6ql0hhg  


    09

     万豪汕头揭阳厦门3城12店2晚可拆分+全程不加价


      

    亮点:所有可用日期不加价,含双早+额外餐饮额度,3城12店,大湾区又一不加价套餐,性价比高。

    购买:复制口令打开飞猪或者淘宝app

    27¥ tG-#22>lD MG9lVSP75ge¥ https://m.tb.cn/h.6qlImAc  旅行就上飞猪
    图片


    套餐内容

    1099元起/2晚含双早+每晚50元餐饮额度

    1399元起/2晚含双早+每晚50元餐饮额度

    1599元起/2晚含双早+每晚100元餐饮额度

    1899元起/2晚含双早+每晚100元餐饮额度

    价格对比

    1099元2晚揭阳万豪酒店+双早+每日50餐饮额度,8月日历房875元,房券完胜。

    图片

    1099元2晚厦门泰地万豪酒店+双早+每日50餐饮额度,8月日历房1062元,房券完胜!

    图片

    1399元2晚厦门威斯汀酒店+双早+50餐饮额度,8月日历房1050元,房券完胜。

    图片

    1599元2晚厦门万丽酒店+双早+每日100元餐饮额度,7月日历房1248元,房券完胜!

    图片

    1899元2晚汕头龙光喜来登酒店+双早+行政海景特大床房+每日100元餐饮额度,8月日历房1510元,房券完胜。

    图片

    有效期:入住有效期到9月30日,所有日期不加价!

    推荐指数:4.9颗星(满分5颗星)

    购买:复制口令打开飞猪或者淘宝app

    27¥ tG-#22>lD MG9lVSP75ge¥ https://m.tb.cn/h.6qlImAc  旅行就上飞猪



    10

    「精彩618·南域舒适游」万豪南域20+店单晚套房通兑


      

    亮点:20+店套房房型含双早,更适合亲子出行,部分房型包含行政礼遇,部分酒店全程不加价,部分酒店差价非常大,性价比非常高!

    行政客房都是包含行政礼遇,这里不再重复描述。

    购买:复制口令打开飞猪或者淘宝app

    48¥ HU108 y468VSv503q¥ https://m.tb.cn/h.6qIP9ii  旅行就上飞猪
    图片

    套餐内容

    图片
    图片
    图片

    可以上下滚动的图片

    价格对比

    799元厦门艾美酒店,豪华套房+双早+全程不加价,房券优于暑期7月日历房

    图片

    799元西双版纳云投喜来登臻选套房+双早+补差200元,房券完胜暑期7月日历房2857元。

    图片

    899元厦门威斯汀酒店+双早+行政套房+补差200元,房券完整7月暑期日历房1703元。

    图片

    999元广州白云国际会议中心越秀万豪酒店+双早+行政套房+全程不加价,房券完胜7月暑期日历房2880元。

    图片

    1199元广州海航威斯汀酒店+双早+威斯汀活力套房+行政礼遇+全程不加价,完胜7月暑期日历房2018元。

    图片

    1399元广州粤海喜来登酒店+双早+尊贵行政套房+补差350元,房券依然完胜7月暑期日历房3148元!

    图片

    有效期:到9月30日,具体补差参考商品详情页。

    推荐指数:4.5颗星(满分5颗星)

    购买:复制口令打开飞猪或者淘宝app

    48¥ HU108 y468VSv503q¥ https://m.tb.cn/h.6qIP9ii  旅行就上飞猪



    11

    中国香港万丽海景酒店1晚+双早+餐饮额度+暑期不加价


      

    亮点:套餐含双早,暑期不加价,性价比高。

    购买:复制口令打开飞猪或者淘宝app

    38¥ MF168 qBivVSllRtE¥ https://m.tb.cn/h.6qpwcF8  旅行就上飞猪
    图片

    套餐内容

    套餐 1价格:人民币 1488 元=一晚花园景观客房住宿+尊享港币$200 酒店餐饮消费额+双人自助早餐

    套餐 2价格:人民币 1688 元=一晚海港景观客房住宿+尊享港币$300 酒店餐饮消费额+双人自助早餐

    价格对比

    1488元花园景观客房+双早+200餐饮额度,对比7月暑假日历房1909元,房券完胜!

    图片
    1688元露台海港景观客房+双早+300餐饮额度,对比7月暑假日历房2716元,房券完胜!
    图片

    有效期:到9月30日,所有日期不加价。

    推荐指数:4.6颗星(满分5颗星)

    购买:复制口令打开飞猪或者淘宝app

    38¥ MF168 qBivVSllRtE¥ https://m.tb.cn/h.6qpwcF8  旅行就上飞猪



    13

    1288元大同平城福朋喜来登酒店 2晚可拆+双早+全程不加价+首晚迷你吧


    毗邻大同古城,位置十分出色,尤其是暑期头尾不用加价(5.31-6.1/7.10-8.24不可用),秒杀暑期日历房价格,错峰游非常不错。

    1复制口令打开飞猪app27¥ MF278 9T6QVSFz7ZV¥ https://m.tb.cn/h.6qEbUlu 
    图片



    14

    宁波象山喜来登度假酒店山景房&海景房1-2晚含2大1小早餐


    799元,山景房1晚 +2大1小早餐

    899元,海景房1晚 +2大1小早餐

    1699元,海景房2晚 +2大1小早餐

    性价比最高的是6月到7.15之间,酒店坐落于山海间,出门就是沙滩,酒店设计融合山海风韵,大堂落地窗尽览一线海景,酒店园林三角教堂等打开点超出片,儿童游乐设施丰富,超大的小达人儿童乐园配套,还有海边挖沙工具提供,可以说是江浙沪难得的海滨溜娃圣地了。

    1复制口令打开飞猪app48¥ HU287 8a34VSEzn3T¥ https://m.tb.cn/h.6qH3cAn 
    图片



    15

    舟山威斯汀酒店山景双床房2晚含早餐含东沙景区门票


    1688元2晚含双早的套餐,无论怎么补差都比日历房便宜,7.10日之前入住性价比更高。

    1复制口令打开飞猪app58¥ HU108 VvZLVSl5Y3q¥ https://m.tb.cn/h.6qodsxR 


    图片



    16

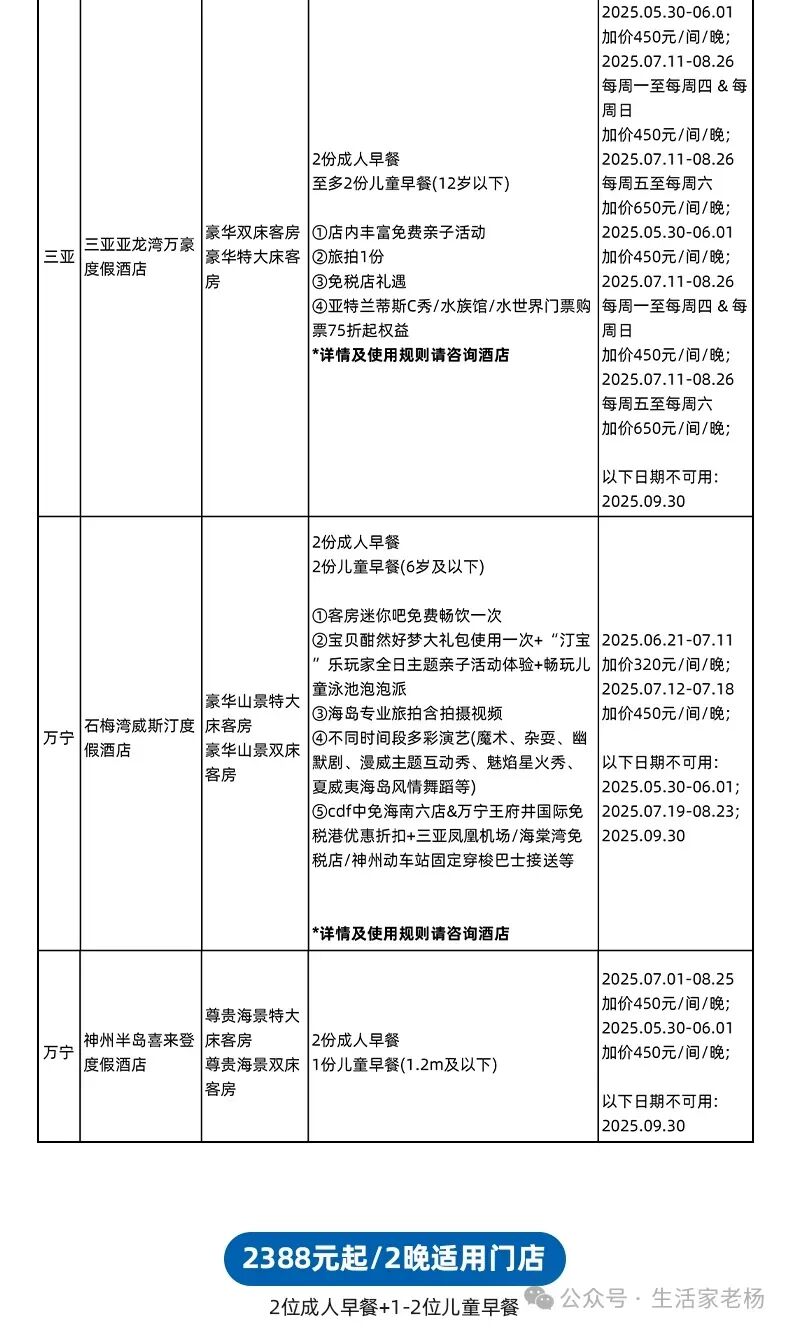
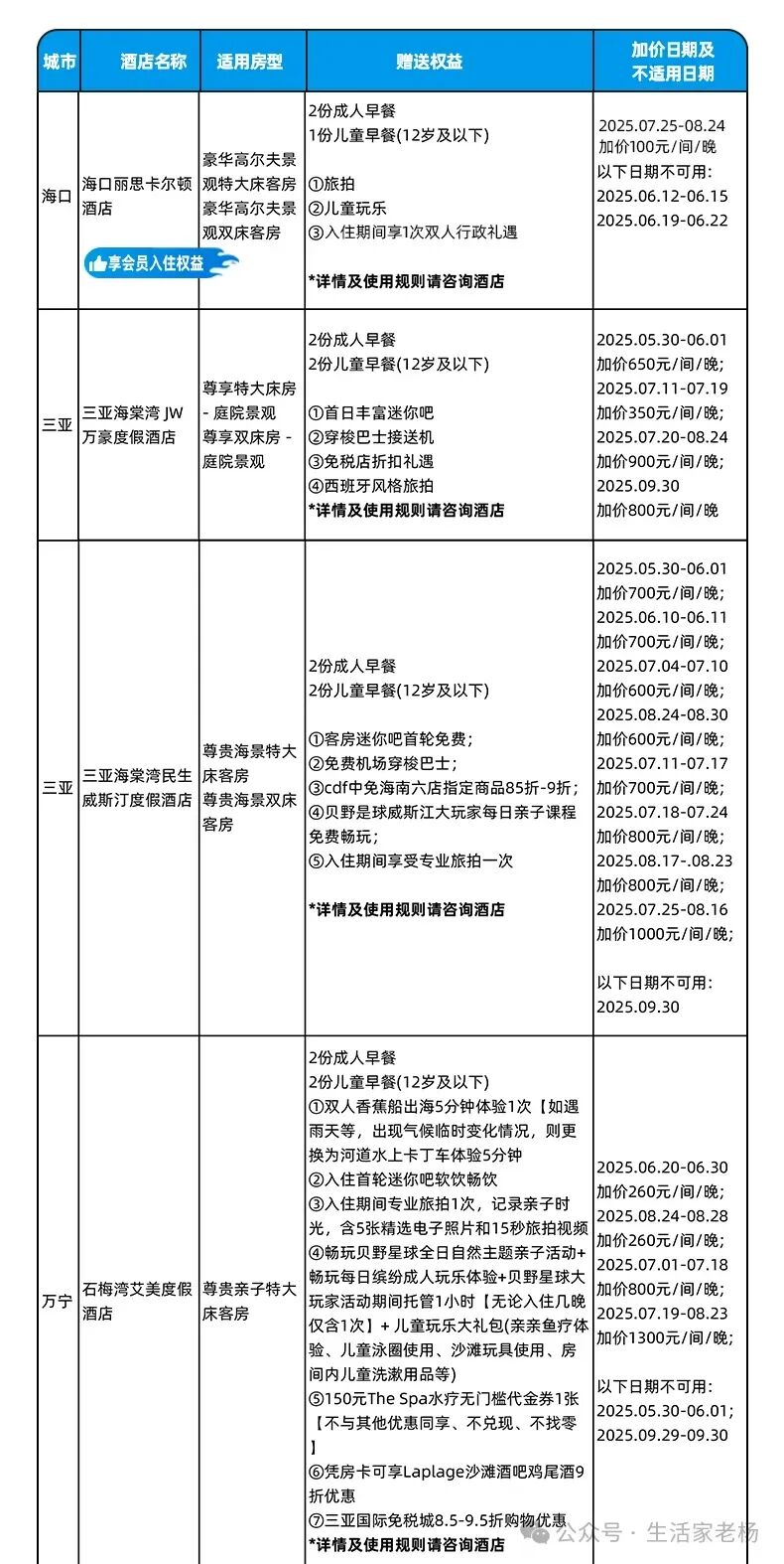
    1799元起2晚三亚海棠湾民生威斯汀2-3晚套餐


    对比所有补差日期,2晚高级豪华房+双早+午餐一次性价比最高,除了比日历房价格优秀之外,套餐含的权益更多。

    1复制口令打开飞猪app97¥ HU293 qKGRVStDBEW¥ https://m.tb.cn/h.6qqXv0G  



    17

    949元起三亚亚龙湾万豪度假酒店套餐


    949元起三亚亚龙湾万豪1-2晚焕新客房含早+2人鸡尾酒或自助晚餐+卡丁车

    亚龙湾绝对c位,2020年翻新,曾经国内cat等级最高的万豪酒店,

    7月10日之前入住性价比最高,选择暑期其他时间入住,房券价格优于日历房价格。

    1复制口令打开飞猪app49¥ MF937 0ER0VSGPY7D¥ https://m.tb.cn/h.6quN1w9  
    图片


    18

    绿城千岛湖喜来登度假酒店 千岛湖喜来登豪华湖景房1-2晚+双早


    千岛湖喜来登1-2晚入住+儿童乐园+在店旅拍

    1388元套餐性价比最高

    1复制口令打开飞猪57¥ CZ009 2JV7VSx7siz¥ https://m.tb.cn/h.6qGOGOO  
    图片


    20

    999元起武汉富力威斯汀酒店套餐

     

    999元起武汉富力威斯汀酒店1-2晚+全程不加价,7月行政江景大床房日历房1311元,房券完胜

    1复制口令打开飞猪app88¥ HU926 S6jvVSt1SIJ¥ https://m.tb.cn/h.6qKgTxt  

    图片



    21

    1488元澳门新濠影汇W酒店1晚含早含$600酒店消費額


    套餐内容:城市景观奇妙大床客房一晚,提前 3 天预约,视房态预订+双人津津自助早餐(儿童 0 - 6 岁以下免费),尊享津津全日餐厅双人自助早餐,品尝一系列国际特色早点+每次入住期间享澳门币 600 元酒店餐饮消费额,适用于酒店中餐厅嬋的午餐時段、津津全日餐厅、潮堂 LIVING ROOM 及 Blind Tiger+提前核销礼遇:2025 年 6 月 30 日或之前核销入住,可享免升级至壮美客房

    1复制口令打开飞猪app28¥ CZ321 ze6fVSu0zHn¥ https://m.tb.cn/h.6qFXCaE  

    这个套餐我帮大家仔细算过了,无论是否补差,都比日历房划算,大家不用费心对比价格了。



    22

    1388元起金茂三亚亚龙湾丽思卡尔顿酒店套餐


    1388元起金茂三亚亚龙湾丽思卡尔顿酒店+丽思阁/华海阁1/3晚+含双早

    1复制口令打开飞猪app78¥ MF278 lpFJVSvcrJM¥ https://m.tb.cn/h.6qE34n0 

    选择3晚套餐7月中旬日历房,就可以看出来房券每天比日历房要便宜600元左右,且还有自助晚餐一次。

    花海阁看似单价较高,这个是适合相应的客群,毕竟行政酒廊2大2小每日也需要税后2098元每天,3天的差价加上房型的差价,其实这个才是性价比最高的套餐。

    图片
    图片




    23

    西双版纳云投喜来登酒店2-3晚连住+每日早餐+餐饮礼遇等


    1复制口令打开飞猪app97¥ tG-#22>lD iMcqVSEv2K1¥ https://m.tb.cn/h.6qBVMHq  


    庭院房2晚连住+每日双早+半日闲下午茶1次+非遗手工体验=1288元起

    豪华房3晚连住+每日双早+双人晚餐1次+非遗手工体验=1588元起

    这次的套餐性价比很高,3晚连住含顿正餐仅需1588元。2晚的1288元,但是房型可是带庭院的豪华庭院,有效期至9.30,仅暑期日期每间每晚+200元,其他周末不加价

    图片

    西双版纳云投喜来登大酒店坐落于嘎洒温泉小镇的核心地带, 周围环绕着郁郁葱葱的热带花园。门前古寨, 门后山河, 佛寺与酒店毗邻, 可方便抵达各个文化、娱乐和知名景点, 如原始森林公园、基诺山寨、野象谷、流沙寨、曼弄枫等自然景观与民族风情两优融合的风景胜地。而且交通很便利,距西双版纳国际机场和高铁站约10分钟车程。

    图片



    24

    西安德尔塔酒店2晚连住+周末暑期不加价

    图片


    套餐包含:【住】高级房两晚连住【享】万豪会员入住礼遇,¥8162晚连住,6

    1复制口令打开飞猪app59¥ HU071 tSfCVSEFuaE¥ https://m.tb.cn/h.6qwDr15  


    25

    688起上海国际旅游度假区万怡1-2晚+首晚迷你吧+迪士尼班车+机场班车


    图片


    套餐A:尊贵双床房1+双人早餐+接送班车,688/1

    套餐B:亲子野营双床房1+双早+接送班车,788/1

    套餐C:尊贵双床房2晚连住+接送班车999/2

    套餐D:亲子野营双床房2晚连住+接送班车,1199/2

    (加价及不可用日期详见页面)

    1复制口令打开飞猪app67¥ CZ028 YQoZVSAIraK¥ https://m.tb.cn/h.6qwCSxX 



    26

    1088起湛江民大喜来登豪华房2晚连住+双早+可约时段不加价


    豪华房2晚连住+每日双早+酒店乐园,有效期至9.30,全程可约时段不加价,暑期周末都不加价,对比日历房6-7折。

    图片

    酒店毗邻金沙湾,步行1分钟即可到达海边!还有超级出片的室外无边泳池,很多人自驾去海南都会路过湛江!可以顺便去打卡!

    1复制口令打开飞猪app47¥ CZ321 FNzPV7ZQwtB¥ https://m.tb.cn/h.6JdMkaR



    27

    1068起万豪集团西北10店通兑2晚连住含早


    通兑覆盖了西安、兰州、银川、乌鲁木齐、包头5城10店2晚含早,其中有7家酒店全程不加价,暑期西北产品不加价含量这么高,着实性价比很高了!

    图片

    1068档位:西安蓝海风万怡酒店(行政房,全程可用不加价)、银川万怡酒店(全程不加价)、银川喜来登、西安浐灞喜来登酒店

    1368档位:包头茂业万豪(全程可用不加价)、西安喜来登酒店(行政房,含行政礼遇,全程可用不加价)、西安万豪行政公寓(全程不加价)、兰州喜来登酒店

    1568档位:银川JW万豪酒店(全程不加价)、乌鲁木齐中建福朋喜来登(全程可用不加价)

    1复制口令打开飞猪app47¥ CZ007 nJ2tV7ZK8GY¥ https://m.tb.cn/h.6qxvtvs




    28

    1188起青岛西海岸威斯汀酒店2晚含早含双人自助晚餐1份


    这家暑期仅加价200元/间夜。所以我挺建议大家如果暑期去青岛的话,可以考虑市区住两晚,然后这里住两晚,这样性价比就高了。

    1复制口令打开飞猪app19¥ HU293 XUEgV7ZuujG¥ https://m.tb.cn/h.6qxAHJ5
    图片



    29

    西安万豪行政公寓套房1晚+双早+全程不加价


    549元:一居室套房+2大1小早餐+饮品券

    799元:两居室套房+2大2小早餐+饮品券

    有效期至9.30,全程可用不加价,价格低于全国通兑,套房住得宽敞,适合带娃家庭。双卧套房更划算,2户人家同行选双卧就对了。

    1复制口令打开飞猪app47¥ HU006 G36oV7ZDeJv¥ https://m.tb.cn/h.6qCcul2 
    图片



    30

    599起南昌喜来登酒店1-2晚 周末节假日不加价


    2晚套餐含早可拆分,1088元,6.30前入住,升级尊贵江景,有效期至25年9月30日,周末、暑期不加价,酒店就在赣江江畔,中央商业区-红谷滩区、与江南名楼"滕王阁"隔江相望,位置很不错。

    1复制口令打开飞猪app77¥ CZ193 dJDVV70eVmA¥ https://m.tb.cn/h.6J0BYUb
    图片


    31

    1188起浙江安吉JW万豪酒店1-2晚套餐+次日双早+景区门票+高尔夫体验


    1188(1)豪华客房入住1晚+(2)次日自助早餐+(3)浮云谷景区门票2张+(4)高尔夫练习场体验券1张

    2188(1)豪华客房入住2晚(不可拆分)+(2)次日自助早餐+(3)浮云谷门票2张 +(4)高尔夫体验券1张+(5)2大1小晚餐家庭套餐一份

    酒店犹如一座城堡庄园,坐落于青山绿水间,配备有高尔夫俱乐部,可以给你的假期带来不一样的度假体验。本次套餐还附赠了浮云谷门票,可以说是妥妥的帮你安排好了周末出行。值得下单

    1复制口令打开飞猪app39¥ MF287 rsGYV705ETf¥ https://m.tb.cn/h.6JXIArU 
    图片




    32

    杭州西溪喜来登豪华房2晚可拆+双早+旅拍+儿童俱乐部


    豪华房2晚可拆分,含次日双人自助早餐、入住首晚欢迎水果,享60分钟旅拍体验含5张简修照片、双人半日汉服体验、儿童俱乐部单人体验、免费使用健身房、泳池,仅暑期周六加价。酒店坐落于西溪国家湿地公园一角,入住酒店就是住进了山水美景中,池塘、小溪、河流环抱,江南韵味十足。

    1复制口令打开飞猪app08¥ CZ005 DJuPV7072BR¥ https://m.tb.cn/h.6JXF8Iw
    图片





    往期热点



    飞猪2025年618爆款合集,看这一篇就够了!

    2025-05-13

    图片

    618大促省流版本

    2025-05-13

    图片

    如果看到这里对你有帮助,点击在看和点赞
    文章检索通过公众号右上角的搜索按钮搜索
    回复"加群",联系助理加相关的群
    图片
    推荐超值活动,各种极限玩法
    信用卡,酒店,旅行,购物,一个都不少
    如果你喜欢上面这些,记得关注加星哦

    没有评论:

    发表评论

    2026非刚性年费白金卡盘点:年费可积分抵扣,高权益卡推荐

    本文盘点了农行黑金卡、建行大山白、邮储鼎致白、中信标准白金、兴业商旅白、交行麒麟白、工行特殊大白金及招行自由人生等8款非刚性年费白金卡。各卡年费均可用积分或消费达标减免,核心权益包括机场贵宾厅、接送机、延误险、挂号陪同就医等。适合希望以较低成本持有高端信用卡权益的用户。 Tag...