2025年5月24日星期六

万豪白挑又多了2个渠道

昨天提醒了Choice买分7折兑换日本酒店的事(点此查看),今天周末,简单聊聊两件事:

一是继续来更新万豪×美团的小道消息,二是今天10点发售的日本航空机票卡。


一、万豪×美团

据说万豪将在5月28日在美团全面上线会员价,意味着通过美团预订万豪旗下酒店可享SNP和会员权益。


至于消息真不真,反正也没几天了,耐心等等看。


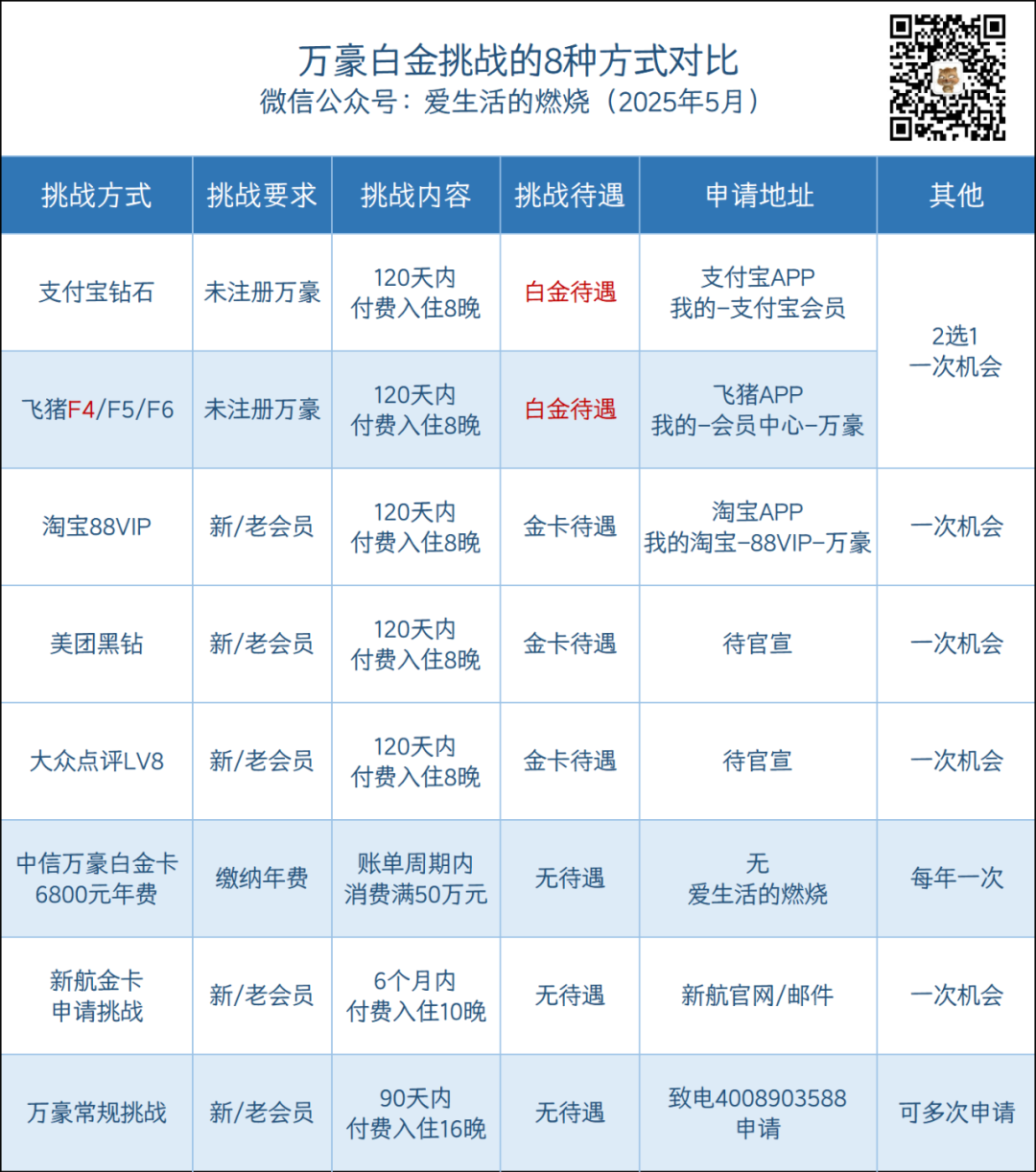
根据昨晚消息,对还没入门万豪的同学来说,又多了2个白金挑战渠道,分别是美团黑钻、大众点评LV8。


图片

现在万豪白金挑战已经多达8种,但美团黑钻、大众点评LV8的白挑还少了一些细节说明。

理论上,淘宝系和美团系之间没有冲突,比如曾经用飞猪F4白挑,现在还可以用美团黑钻白挑。

但不确定美团黑钻和大众点评LV8之间会不会2选1,感觉不会,毕竟这2个顶级会员都不容易拿到。

图片


二、日本航空机票卡

今天上午10点,日本航空的含税机票卡也来了,这家的吸引力不输全日空,下半年计划去日本的同学可以看看。



1、日本航空-经济舱双人往返含税机票卡,3196元起


预约日期分为两种:
5月预约日期:5月26日14点-5月31日
6月预约日期:6月1日10点-6月4日

但可预约的航班日期都到2026年1月15日,暑假、国庆、元旦不可用。

复制口令,再打开淘宝/飞猪:38¥ MF168 YtoNVPXthAX¥ https://m.tb.cn/h.6FZ2AFK

同样的航线因预约的日期不同,价格也不同,5月完成预约的价格,要比6月才预约的价格高。

比如上海=大阪,如果买5月出票的价格是3376元、买6月出票的价格是3196元。

均价分别是1688元/人(5月出票)、1598元/人(6月出票)。

图片


2、日本航空-经济舱三人含税往返机票卡,4799元起

同样分两个预约时间段,5月完成预约价格贵、6月完成预约价格便宜,暑假、国庆、元旦不可用。

复制口令,再打开淘宝/飞猪:29¥ HU108 BKysVPXvZxt¥ https://m.tb.cn/h.6F2ZP0T

比如上海=大阪,如果买5月出票的价格是5056元、买6月出票的价格是4799元。

均价分别是1685元/人(5月出票)、1599元/人(6月出票)。

图片

我的建议:

机票暑假国庆不能用,我能理解,大家未必能理解。促销不是为了促旺季,而是为了把淡季的机票尽量卖出去。

如果想淡季去,以上海=大阪为例,不含行李额度的春秋航空可能低至700元,算是托运行李大概1000-1200元。

如果想要体验更好的服务、更好的时刻,或者为了免费托运行李,可以选择日本航空,否则可选择性很多。

图片


3、日本航空-公务舱双人含税机票卡,8196元起


同样分5月出票/6月出票不同的价格,航班日期到2026年1月15日,但暑假有大量日期可用!


复制口令,再打开淘宝/飞猪:79¥ CZ028 nHEJVPderBF¥ https://m.tb.cn/h.6F0lhQo


对旅行体验有极致要求,且暑假有出行计划的同学,可以关注日航的公务舱,建议尽早兑换,不然日期不等人。


图片



4、日本航空-公务舱三人含税机票卡,12299元起


同样分5月出票/6月出票不同的价格,航班日期到2026年1月15日,但暑假有大量日期可用!


复制口令,再打开淘宝/飞猪:17¥ CZ001 LQToVPd4bCO¥ https://m.tb.cn/h.6FTwNoV


图片



上次推荐的全日空机票依然在售,有需要的同学可以多方比较,点击下图查看:


图片

大爆款!ANA含税1650往返日本,暑假可用!



往期推荐

虽然贬值,但仍是最佳方案

2025-05-23

图片

对,就这样悄悄地给我发福利!

2025-05-22

图片

全日空大规模补货!最后一次!

2025-05-22

图片

算了,和你们没去过的人说不明白

2025-05-21

图片

大爆款!ANA含税1650往返日本,暑假可用!

2025-05-20

图片



没有评论:

发表评论

农行顶级黑金卡全国网申,40万积分抵扣3000元年费

农行美国运通黑金卡首次开放全国网申团办,仅限优质老客户且已有40万积分者申请。年费3000元,激活时需有40万积分抵扣(后期积分不可退)。申请需满足4项条件之一(如年收入超50万或处级公务员等)。核心权益:全年无限次农行自营机场贵宾厅、无限次龙腾高铁贵宾厅、6次境内接送机(含大兴...